摘要:国际社区因多元文化交织、利益诉求异质化的特征,对治理的专业性与跨文化协同性提出特殊挑战。社区社会工作以其跨文化视角与专业方法,成为破解国际社区治理困境的重要力量。本文选取美国阿灵顿国际社区、瑞典哈马碧滨水新城两个欧美发达国家中的国际社区治理典范作为案例,剖析其应对治理困境的实践逻辑。阿灵顿国际社区通过构建制度化参与渠道、链接多元资源与技术应用相结合的多维赋权机制,推动居民从决策参与到行动落实的深度赋权;哈马碧滨水新城依托系统整合的“共生城市”理念、资产为本的社区发展方法以及多层次参与机制,构建从环境教育到居民共创的可持续内生循环生态。这些实践表明,社区社会工作介入国际社区治理的核心在于:培育文化技能等隐形资产替代资源消耗,通过平台赋权与文化融合构建双向互哺的价值循环路径,并推动社工从服务者转型为催化社区自主治理的协作者。
摘要:本文植根中国独特的治理情境,聚焦跨域治理难题和超大规模城市治理困境,系统探索城市治理体系的适应性变革路径。通过创构“政治势能—制度弹性一社会整合”三维分析框架,提出“跨域城市治理共同体”原创性概念,强调依托“政党—国家一社会”三维互动结构,以执政党政治势能为核心驱动,基于制度弹性机制的动态调适与社会整合机制的基础支撑,构建新型跨域治理范式。研究发现,政治势能通过“储备一传导一落地”机制驱动治理效能转化,制度弹性以“吸收层—调适层一转化层”嵌套结构平衡政策刚性与地方创新,社会整合则依托价值共契、利益共享与技术赋能铸就协同共治生态。以长三角、京津冀等区域实例为鉴,论证机制耦合对破解行政区划壁垒、推动治理范式转型的关键作用,以期为中国特色城市治理理论体系构建提供学理支撑,并为区域协调发展提供实践指引。
摘要:城市治理是国家治理体系和治理能力现代化的重要内容,是推进现代化人民城市建设的重要抓手。新质生产力是以创新起主导作用的先进生产力质态,是推进城市治理水平提升的推动力,可为城市治理能力提高提供重要技术支撑。城市治理工作复杂、系统性强、覆盖面广,是新质生产力发展的广阔平台,可为新质生产力发展提供丰富的应用场景。本文探讨新质生产力与城市治理良性互动的内在逻辑、新质生产力赋能城市治理的关键着力点以及实践路径等,为推动新质生产力发展与城市治理能力提升深度融合提供参考。
摘要:随着人工智能技术的高速迭代,其作为技术治理的创新范式已深度嵌入社会治理领域。在嵌入社会治理的过程中,人工智能通过流程再造、资源均衡配置、拓宽参与渠道、打破协同壁垒,实现了治理效率提升、社会公平增进、参与实践丰富与协同效能提高等多维价值。但同时也可能存在治理责任虚化、数据赋能失衡与参与主体弱化等风险挑战,进而影响社会治理效能。对此,应当从完善制度、革新观念与提升能力等路径入手规避风险,助力实现人工智能时代的基层善治。
摘要:随着我国城市化发展进入存量阶段,城市社区治理现代化成为推进国家治理能力现代化的关键环节。社区工作者作为城市基层社区治理的核心行动者,其能力结构直接影响治理效能。本文聚焦城市网格化管理中的“专职”与“兼职”两种网格员模式,基于N市J社区与R社区的实地调研与案例比较分析,探讨不同模式下社区工作者的角色定位、能力要求及其治理效应。研究发现,专职网格员模式虽在短期内提升了事务处理效率,却导致社区治理结构复杂化,并削弱了普通社区工作者的群众工作能力;而兼职网格员模式通过制度性嵌入群众工作职责,推动社区工作者在实践中重构与居民的互动关系,提升其综合协调与问题回应能力,更契合社区治理现代化对“通才型”工作者的需求。在社区普遍行政化的背景下,社区工作者能力建设应兼顾专业化与综合性,尤其应强化其群众工作能力建设,以更好地回应人民群众对城市美好生活的向往。
摘要:数字赋能、智慧驱动背景下,韧性城市建设迎来创新发展的重大机遇。本文从新时代韧性城市发展需求、顶层框架构建设计方法、数字化转型下韧性城市顶层框架构建三方面开展研究。通过明确传统理论突破、创新技术赋能、多场景关联分类、体制机制升级等路径方向,提出从空间—功能一过程、感知一数据一建模等维度的韧性城市顶层框架的设计方法,形成了以实际业务需求为导向、面向实践应用落地的数字化转型下韧性城市构建顶层框架,该框架符合城市数字化转型、新质生产力赋能和中央城市工作会议的精神要求。
摘要:本文系统研究了数据驱动城市更新的理论、技术及上海实践。数据驱动的城市更新主要依托物联网、地理信息系统、大数据分析、人工智能与数字孪生等技术,从而推动传统规划向循证规划的转变。文章重点聚焦上海的实践探索,包括宏观层面从“一网统管”到“量子城市”的顶层设计,以及中微观层面数据驱动在社区规划、项目更新和历史保护等场景的应用。数据驱动城市更新是实现城市高质量、可持续发展的关键路径之一,其目标是构建智能协同的人民城市。
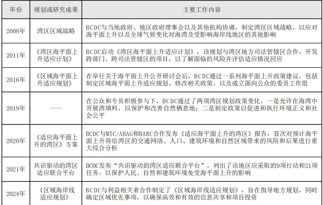
摘要:气候变化已成为全球城市发展的最大威胁之一,沿海地区更面临海平面上升、极端天气频发、生态系统退化等多重挑战。本文梳理气候适应、韧性城市等相关研究进展和国内外案例实践,初步提出了空间规划体系完善、区域协调工具构建等新时期韧性治理的内涵界定和剖析。结合旧金山湾区海岸线适应规划案例,从规划背景与框架、区域总体愿景和策略、次区域适应规划指南等方面,解析其总体逻辑、行动计划和实施路径,并提出制定韧性空间治理体系、建立区域协同工具、创新编制技术手段等针对性建议,以期对完善我国国土空间规划应对气候变化的适应性策略体系形成一定的支撑。
摘要:近年来,气候变化导致极端天气事件日益增多,城市安全运行风险问题逐步显现,新产业、新业态也给城市带来新的安全风险挑战。通过系统分析上海市当前面临城市安全风险的主要特征与核心挑战,充分借鉴东京、北京等城市应对灾害的经验和举措,从流程科学性、部门统筹性、空间系统性、基层保障性、管理智慧性等维度提出上海加强韧性安全城市建设的若干建议。
摘要:我国城市发展由增量发展主导进入增量和存量并重的阶段,其空间形态、配套建设、治理体系与传统的增量规划存在显著差异。本文立足增存并举发展的必然性,剖析城市发展存在的空间割裂、配套失衡、治理同质化等问题,提出空间优化联动、功能融合提质、治理协同强化的发展策略,并以莱山区国土空间规划为实践样本,探索增量和存量协调发展的城市新模式,为同类城市国土空间规划编制提供参考。
摘要:以青年需求为导向,推动产—城—人融合互促的高质量发展是当前产业新城的核心发展自标,这就要求其必须着力构建青年发展型城市。为探究产业新城如何建设青年发展型城市,本文以上海自贸区临港新片区为个案,具体分析其逻辑定位与创新机制。研究表明,城市功能、保障、业态、参与、文化五个维度共同构筑了青年发展型城市建设的核心逻辑框架。在此基础上可以通过组织建设、平台打造、体系构筑、项目推进、品牌落地五大举措,推动建设从“引才”到“用才”的参与式新城,进而延展出“目标设定一资源整合一执行驱动一反馈优化”的四大闭环运行机制,构建新时代青年发展型城市的建设模式,从而为该领域的实践和研究提供参考。