随着社会快速发展,工作和生活节奏持续加快,人们面临的心理压力日益增大,焦虑、抑郁、失眠等精神心理健康问题也越来越普遍。当出现这些症状时,大多数人会首选药物治疗。然而,药物治疗并非唯一选择一一在特定情况下,心理治疗同样具有不可替代的重要作用。 一、什么是心理治疗 心理治疗又称精神治疗,是运用心理学原理与方法,针对患者的心理、情绪、认知及行为问题进行专业干预的治疗方式。其目的是缓解患者焦虑、抑
随着生活方式的变化和生活压力的增大,越来越多的人受到精神疾病的困扰。精神科药物在治疗焦虑症、抑郁症、情感障碍等疾病中发挥着重要作用。然而,患者在药物治疗过程中可能会出现一些不良反应或意外情况。今天,我们将探讨如何为精神疾病患者构建用药安全与危机干预的双重防线。 一、真实案例 2025年2月,32岁的双相情感障碍患者小王因自觉服药效果不佳,在情绪失控后一次性吞服大量富马酸喹硫平片。家属发现时,患
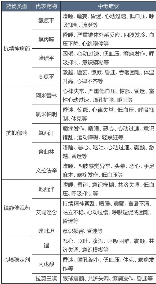
你是否经历过情绪的剧烈波动?上一秒还沉浸在无边的喜悦中,下一秒却被绝望的潮水淹没;或者因为一点小事就暴躁失控,事后又懊悔不已。这些情绪失控的瞬间,可能不仅仅是“性格问题”或“心理脆弱”的表现,而是大脑化学物质失衡的信号。然而,在寻求解决方案时,许多人被一些误区困扰: 误区1:情绪问题应靠意志力克服,服药是懦弱的表现。 误区2:心境稳定剂会让人变得迟钝,像机器人一样失去情感。 误区3:一旦开始
抑郁症不是简单的“心情不好”,而是一种需要科学干预的疾病。它源于大脑神经递质的失衡,与遗传、环境等因素密切相关。然而,社会对抑郁症仍存在诸多误解,甚至有人认为“想开点就好了”。事实上,抑郁症如同其他疾病一样,需要正确的认知和专业的治疗。在抑郁症的综合治疗方案中,药物治疗占据重要地位。本文将带你深入了解抑郁症及安全用药知识。 一、什么是抑郁症 抑郁症是一种精神障碍,是大脑神经递质失调导致的疾病。
精神分裂症是一种严重的精神障碍,主要表现为幻觉、妄想、思维紊乱、情感淡漠及行为异常等症状。虽然目前尚无根治方法,但通过规范的药物治疗和心理治疗,大多数患者可以控制症状,从而提高生活质量。本文将介绍精神分裂症的常用药物、治疗原则及注意事项,帮助患者和家属科学应对疾病。 一、精神分裂症的药物治疗 药物治疗是精神分裂症的核心治疗方式,主要通过调节大脑内的神经递质(如多巴胺、5-羟色胺等)来缓解症状。
对于需要长期服药的患者而言,摆脱每日定时服药的困扰,将一天多次的用药方案转变为每月一次的长效针剂注射,无疑是一个极具吸引力的选择。目前精神科临床常用的长效针剂包括帕利哌酮棕榈酸酯、癸酸氟哌啶醇、阿立哌唑、利培酮等。这些药物通常每月注射一次,其中棕榈酸帕利哌酮注射液甚至可延长至每三个月注射一次。这种给药方式不仅免除了患者每日定时服药的负担,还解决了外出带药不便、容易漏服等问题。更重要的是,长效针剂能
2025年8月22日,国家药品监督管理局批准注射用德达博妥单抗上市。其用于治疗既往接受过内分泌治疗,且在疾病晚期接受过一线化疗的不可切除或转移性激素受体(HR)阳性、人类表皮生长因子受体2(HER2)阴性乳腺癌成人患者。 一、晚期HR阳性、HER2阴性乳腺癌及关注人群 乳腺癌是我国乃至全球女性最常见的恶性肿瘤之一。乳腺癌不是单一疾病,按分子分型,主要可分为HR阳性(包括LuminalA型和Lu
茶、咖啡与牛奶都是日常生活中广受欢迎的饮品,不仅拥有悠久的饮用历史,还形成了庞大的消费群体。然而,这些饮品中的化学成分可能与药物产生复杂的相互作用,进而影响药物的治疗效果。因此,了解茶、咖啡和牛奶对药物疗效的影响,对于提高日常用药效果具有重要意义。 一、茶与药物的相互作用 1.茶对药物疗效的负面影响 茶中含有多种活性成分,如黄嘌呤类化合物(包括咖啡因、茶碱和可可碱)以及鞣质等,这些成分可
西柚,又称葡萄柚,是一种广受欢迎的热带水果。西柚可以直接食用,也可榨汁饮用,味道酸甜可口,略带苦味,富含维生素C等多种营养成分。研究表明,西柚具有辅助降低胆固醇、促进消化和增强免疫力等功效。但值得注意的是,西柚与某些药物可能产生相互作用,影响药物代谢及疗效。因此,在享受西柚美味的同时,了解其与药物的相互作用并谨慎食用尤为重要。 二、易受影响的常见药物 1.降压药 一些常见的降压药,如硝苯地平
随着工业化和城市化的快速发展,空气污染问题日益严峻,空气中的有害物质极易对鼻腔黏膜产生刺激。全球气候变化导致花粉季节延长,环境中的过敏原数量明显增加,导致鼻炎发病率显著上升。此外,现代生活方式的变化也不容忽视一久坐不动、过度使用电子设备、饮食不规律等不良生活习惯,正在潜移默化地削弱人体免疫力,为鼻炎的发生创造了条件。 鼻炎患病率上升不仅给医疗系统带来沉重负担,也造成了巨大的社会经济压力。因此,社
你是否注意过家中药品包装上标注的有效期?是否遇到过明明在有效期内,药品却已失效的情况?在日常用药过程中,如果忽略药品有效期或保存不当,会导致药物失效,甚至引发健康风险。本文将系统解析药品有效期的正确识别方法,详细说明各类药品开启后的使用期限,并提供科学的保存建议。 一、如何识别药品有效期 药品有效期是生产厂家通过严格的药物试验确定的,即药品在规定温度、湿度和光照条件下储存时,能够保持预期疗效的
近日,药学门诊迎来了一位满面愁容的男性患者。他神情焦虑地告诉我,自服用丙戊酸镁缓释片后,前两年出现了牙龈增生的状况,而最近更发现下排牙齿内侧逐渐形成了一排增生组织,伴有类似牙齿萌出的痒感,状似“双排牙齿”严重时甚至连进食都变得困难。不仅如此,他还提及最近正在备孕,可妻子却一直未能怀孕。今日来医院检查,又被诊断出“少精子症”这让他苦恼不已。经详细询问得知,该患者7年前因被诊断为癫痫,开始服用丙戊酸镁
膀胱癌是泌尿系统最常见的恶性肿瘤之一,大多数患者在早期被诊断为非肌层浸润性膀胱癌(NMIBC)。临床上,常通过经尿道膀胱肿瘤电切术(TURBT)切除肿瘤;但单纯手术后肿瘤复发风险较高,因此常需联合膀胱内灌注治疗,以清除残留的癌细胞和隐匿性肿瘤组织。研究显示,术后及时进行膀胱灌注能显著降低复发风险。本文将帮助公众,尤其是缺乏医学背景的患者了解膀胱灌注的治疗过程、常用药物及可能出现的不良反应,指导患者
在传统认知里,婴幼儿“胖乎乎”的模样往往被视作健康、可爱的标志,长辈们常以“白白胖胖”来形容孩子养得好。然而,随着全球儿童肥胖率的逐年攀升,这种“可爱”背后的健康隐患正日益凸显。尤其在需要麻醉的手术场景中,肥胖儿童面临的风险远超常人想象。本文将深入剖析肥胖儿童麻醉的生理机制、临床挑战及全流程管理策略,旨在为家长和医疗工作者敲响科学警钟,强调早期干预与精准医疗的重要意义。 一、肥胖儿童的生理特
高血压被称为“无声的杀手”,它悄悄潜伏在身体里,却可能引发心脑血管疾病、肾病等严重问题,甚至危及生命。在对抗高血压的“武器库”中,氨氯地平和左氨氯地平是常用的两种降压药。很多人疑惑:这两种药名字只差一个字,到底有啥不一样?应该怎么选?今天,咱们就用通俗的语言,揭开它们的神秘面纱。 一、什么是“手性药物” 咱们先从一个常见的概念说起一左右手。左右手对称,却没法重合,这种“对称不重合”的特性,在科
类胰 糖尿病作为慢性代谢性疾病,需长期依赖药物治疗。然而,降糖药物在控制血糖的同时,也可能带来不良反应。科学认识并妥善处理这些反应,是保障治疗效果、提升生活质量的关键。本文将系统梳理各类降糖药物的常见不良反应及应对策略,帮助患者安全用药。 一、胰岛素 胰岛素是1型糖尿病和部分2型糖尿病患者的核心治疗药物,常见不良反应主要为低血糖、过敏与注射部位反应。 1.低血糖 【表现】心慌、出汗、手抖
近年来,肿瘤发病率持续上升,恶性肿瘤已成为威胁人类健康与长寿的重大隐患。在现代医疗体系中,放疗、化疗、靶向治疗等手段飞速发展,在为肿瘤患者延长生存时间方面发挥了重要作用。与此同时,中医药作为传统医学,凭借无创、不良反应少等特点,在肿瘤治疗中展现出独特优势。目前,中西医结合治疗肿瘤的模式逐渐成为主流,为肿瘤患者提供了更多元化的治疗选择。 一、术后调养:扶正固本,促进康复 肿瘤手术往往会损伤人体气
2025年9月29日是第26个“世界心脏日”(WorldHeartDay)。世界心脏日的永恒主题为“健康的心,快乐人生”。其宗旨在于激励人们把静态的生活方式转变为积极的行动。 心脏作为人体的“发动机”,其健康直接关系到生命质量。目前,心血管系统疾病已成为全球范围内导致死亡的“头号杀手”。因此,了解心脏、保护心脏,是每个人的必修课。 一、心脏的重要性 心脏,这个位于胸腔中央、拳头大小的泵血
每年9月20日是“全国爱牙日”。牙齿是我们一生的朋友,不仅影响颜值,更关乎健康。数据显示, 90% 的成人患有牙周病,儿童龋齿率则达到 70% 以上。牙齿疾病已成为危害人类健康的“隐形杀手”,但只要做好日常的牙齿护理,就能防患于未然。 一、日常护理打好牙齿健康的基础 1.正确刷牙 最近,张阿姨的牙龈总出血,一开始以为是上火,直到吃苹果时果肉上留下一圈圈血痕,才到医院检查。经检查,医生诊断
基孔肯雅热是一种由基孔肯雅病毒引起的虫媒传染病,主要通过伊蚊(白纹伊蚊、埃及伊蚊)叮咬传播。典型临床表现为起病突然,伴高热、恶心、呕吐、皮疹、关节疼痛等症状,病情发展迅速。目前该病尚无特效药,以对症支持治疗为主。基孔肯雅热是一种自限性疾病,预后一般良好,大部分患者经过治疗后能够痊愈,但部分患者可能遗留严重的关节疼痛症状或其他慢性症状。由于该病具有传染性,前往疫区旅行时需注意采取科学防护措施,加
在生活中,哺乳期女性有时会因为身体不适需要进行医疗检查一增强CT就是其中之一。然而,不少哺乳期妈妈在被医生建议做增强CT时,内心都会充满担忧:做了增强CT后还能不能继续喂奶?检查会不会对宝宝有不好的影响?今天,我们就来详细解答这些问题,帮助妈妈们做出更安心的选择。 一、认识增强CT 首先,我们要了解什么是增强CT。CT,也就是电子计算机断层扫描,它通过X线束对人体进行断层扫描,然后由计算机将扫
《素问·上古天真论篇》记载“女子五七,男子五八,肾气始衰”,表明在传统认知中,女性三十五岁、男性四十岁后肾气开始渐衰。过去,人们总认为肾虚是中老年人的问题;但如今,随着社会节奏的加快与生活方式的转变,肾虚已非中老年人的“专属”,越来越多的年轻人深受其害。年轻人为何年纪轻轻就肾虚?这与他们的日常习惯密切相关。 一、如何识别肾虚 提到肾虚,很多人首先会联想到电视广告里常说的性功能下降、性欲低下
生活中,磕磕碰碰造成的小伤口再常见不过。做饭时切菜割伤、运动时不慎擦伤、被尖锐物品刺伤这些看似不起眼的小伤口,若处理不当,轻则引发感染、留下瘢痕,重则危及生命。急诊室里的真实案例一次次敲响警钟一看似微小的创口,实则是细菌入侵人体的“突破口”,稍有不慎,就可能引发难以预料的健康危机。作为急诊医生,我见过太多因对小伤口掉以轻心而追悔莫及的患者。接下来,就让我们聚焦于不起眼的小伤口,深入学习科学、正
宫颈癌是女性生殖系统最常见的恶性肿瘤之一。在全球范围内,宫颈癌的发病率和死亡率居高不下,每年约导致27万女性死亡,其中多数病例未能及时发现和治疗。随着医学技术进步,宫颈癌的早期识别和筛查手段日益完善,预防与治疗效果显著提升。那么,如何通过有效的早期识别、筛查和预防措施来守护女性健康呢?下面,让我们一起了解一下。 一、宫颈癌的早期识别 宫颈癌是一种慢性疾病,早期通常无明显症状,容易被忽视。当症状
在儿童成长的关键阶段,一些神经发育障碍性疾病如“隐形杀手”般威胁着儿童的身心健康。儿童多动症与抽动障碍便是其中的典型代表。这两类疾病不仅影响患儿的学习与社交,更可能对其一生的发展轨迹产生深远影响。本文将深入分析这两种疾病,为家长提供科学的监护指导。 一、什么是儿童多动症与抽动障碍 儿童多动症,医学上又称注意缺陷多动障碍(ADHD),是一种常见的儿童行为障碍。患儿的注意力易受外界环境影响而分散,
白露是二十四节气中的第十五个节气,是一个过渡性节气一它标志着夏季的燥热已然消退,凉爽的秋日正式登场。此时节,昼夜温差大,白日里蒸腾的水汽在夜间遇冷凝结,附着在草木的枝叶上,待清晨太阳初升,便化作一片片晶莹闪烁的秋露。古人以四时配五行,春属木、夏属火、秋属金、冬属水,而土居中央以应四季。秋属金,“白”为金之正色,故名“白露”。白露时节,天高云淡,大地依旧生机勃勃,稻田金黄,硕果累累,绘就了秋日里
你是否在夏天常常感觉浑身黏腻、四肢乏力,明明什么都没做却感觉疲惫不堪?这很可能是暑湿暑热在作崇! 夏季气温高、湿度大,人体出汗多易导致阳气外泄,外界的暑湿之邪便会乘虚而入,打破身体的平衡。此时若贪凉饮冷或过度使用空调,则湿邪内生,导致卫气不和,引起发热、身重、胸闷等症状。数据显示,在每年夏季就诊的健康问题中,因暑湿引发的食欲不振、腹泻等症状占比超 35% 。与输液、吃药等“亡羊补牢”的做法不
七八月间,漫步在北京西山,金黄的山杏已沉甸甸地压弯枝头,阳光穿过叶隙洒下,将整树果实染成流动的琥珀色。这漫山摇曳的夏杏,不只是诗人笔下“绿阴庭院夏初长,梅子新肥杏子黄”的时节画卷,更是承载着中药智慧的时令瑰宝。 一、杏花的“辨识密码” 唐代诗人白居易在《春风》中写道:“春风先发苑中梅,樱杏桃梨次第开。”诗中所描述的这些植物,皆隶属蔷薇科。因为花型相似,若要在众多绚烂的春花中准确认出香花,关
赵丽媛 主管中药师,首都医科大学临床药学硕士。以第一作者身份发表核心期刊及科普文章十余篇,致力于中药合理用药知识科普,守护患者健康。 那么,这两种药究竟有何异同?今天,我们就来聊聊。 丹红化痴口服液与血府逐口服液都具有显著的活血化瘀功效,是临床常用的两种中成药。不过,在眼科门诊里,常有视网膜病变患者提出这样的疑问:“同样是活血化,为何有的病友用丹红化瘀口服液,有的却用血府逐瘀口服液?”二者
河北省药学会药物警戒专业委员会委员,曾荣获河北省药品监测评价工作先进个人、邢台市药品不良反应监测工作先进工作者。研究方向为医院药学、药品不良反应监测及中药药物警戒。 然而,天有不测风云。有一年,阆中地区突然遭遇罕见大旱,七八个月没有下过一滴雨。眼看着庄稼在干旱中枯萎,百姓们面临着颗粒无收的困境。小白龙再次耕云播雨,缓解当地百姓的燃眉之急。可令人没想到的是,经此一役,小白龙的双眼变得红肿异常,
王莹 副主任药师,执业药师,北京药师协会CMTM药师。致力于医院药学、心血管慢病管理及药事管理信息化建设。曾在中文核心期刊发表学术文章二十余篇;负责及参与国家和市级等多项课题研究及专家共识编写;参编专业书籍3部;在《药物与人》《中国医药报》《生命时报》及中华医学会科普中国平台、中国民族卫生协会医疗科普专委会平台发表科普文章三十余篇;获得北京药学会优秀药师及优秀药学科普作者。 当你在生活的琐碎
丁一丁 毕业于河北医科大学临床学院。专注于帕金森病相关课题研究及老年病知识科普,努力将专业的医学知识转化为公众易于理解的语言,为老年人健康保驾护航。 提到帕金森病,人们脑海中常会浮现这样的画面——一位老人走路颤颤巍巍,双手不由自主地抖动。但除了手抖、行动迟缓,关于这种疾病,还有更多知识值得了解。本文将带大家深入认识帕金森病,并了解其预防与治疗方法。 一、帕金森病的定义 帕金森病又称震颤麻
胡欣燕 副主任中药师,执业中药师。中华中医药学会中药调剂与合理用药分会青年委员,中华中医药学会中药炮制分会青年委员,北京中医药学会第一届中药饮片质量与追溯专业委员会青年委员,北京市中医药管理局第二批中药骨干人才。曾获得首都劳动奖章、北京市“三八”红旗奖章、北京市青年岗位能手、北京市技术能手、北京市职工高级职业技术能手等荣誉称号。 作为人类医学发展的杰出代表,炉甘石历经千年岁月的洗礼,在东西方
张子龙博士 副教授 中药学专业硕士研究生导师。 中华中医药学会中药资源学分会委员,国家自然科学基金委员会同行评议专家,教育部学位中心论文评审专家,Pharmaceuticalbiology、NaturalProductResearch、《中医药导报》等审稿专家。致力于中医药文化的研究与传播,创建了“清宫医话”公众号,传承宫廷医药文化精华。 受地理环境、加工方法等因素的影响,菊花逐渐形成了毫
齐红艳 主任药师,执业中、西药师,MTM药师。 在中心负责药事质控、药师课堂、用药宣教等工作。中国中西医结合学会脑心同治专业委员会乡镇专家组成员,北京市社区药事管理委员会委员,密云药事质控专家组成员。 地平类降压药是临床常用的降压药物,因名称多以“地平”结尾(如氨氯地平、硝苯地平、非洛地平等)而得名。这类药物降压效果明确,适用人群广,且口服吸收较好。其短效制剂起效快,长效制剂作用平稳持久。
程琳 中药师,毕业于河北医科大学中药学专业。2024级中国中医科学院西苑医院中药临床药师培训学员,北京市延庆区医师协会中药传承与药食同源专业委员会副主委和秘书长。主要从事中药合理用药相关工作,如处方点评、医嘱审核、用药咨询、不良反应上报以及中医药科普工作,曾多次荣获北京市延庆区中药技能竞赛个人奖项。 清气化痰丸源自明代医家吴昆所著的《医方考》,是中医治疗痰热病症的经典方剂。其药物组成包括胆南
在爱育华医院的药房里,药师们正专注地核对用药清单,并耐心地为孕妈妈讲解“用药时间轴”。这些充满温暖的日常场景,正是爱育华药学团队最真实的写照。 专业筑基:从手工账本到智慧体系,让规范成为本能 在2015年的寒冬,药剂科张培新主任与邱乃英主任为抢救一名急需肺表面活性药的早产儿,深夜里冒着风雪驱车40公里取药。当孩子的父亲擦着药瓶哽咽道谢时,那本密密麻麻记录着药品信息的泛黄笔记本显得格外厚
张晓红 主任药师房山区良乡医院药剂科主任 朱晓进 主任药师昌平区医院药剂科主任 三十多年来,张晓红始终以精湛的药学技术、严谨的工作作风和无私的奉献精神,致力于医院药学服务的提升与患者用药安全的保障。 扎根中药,恪守本草初心:自1993年初入药剂科草药房起,她便与中药结下了深厚缘分。她深知“药材好,药才好”的道理,始终严格把控药材质量,为临床用药安全保驾护航。 锐意革新,引领药学转型
王晨霞 主管药师 一直从事医院药学服务,专注处方审核、用药指导与咨询。以耐心释疑、严谨配药为准则,在方寸窗口间,守护患者用药安全与健康。 在当今社会,随着生活方式的深刻转变,超重和肥胖已成为威胁全球公共健康的问题。据统计,在我国成年人中,超重者比率高达 34.3% ,肥胖者占比达 16.4% 需警惕的是,肥胖与心血管疾病的发生发展存在密切关联。本文将为您系统介绍科学减重的核心原理与实用方
丁少坤 主管药师,抗感染专业临床药师。 有8年三级甲等医院工作经验,作为抗感染专业临床药师,参与感染相关日常查房会诊、药事管理等工作。现就职于,从事药物治疗评估与管理、患者用药教育与咨询、医嘱审核与干预等工作。 当孩子小脸通红、额头滚烫,无精打采地依偎在家长怀里时,那份揪心与焦虑,为人父母者都深有体会。发热是人体最常见的症状之一,儿童发热往往突然而至,考验着父母的冷静与智慧。然而,发热真的