“乡村文明是中华民族文明史的主体,村庄是这种文明的载体。”党的十八大以来,以习近平同志为核心的党中央高度重视中国传统文化传承和传统村落风貌保护与发展,多次强调要深入挖掘、传承、创新优秀传统乡土文化,让有形的乡村文化留得住,要把保护传承和开发利用有机结合起来,赋予新的时代内涵,让历史悠久的农耕文明在新时代展现魅力和风采。 上海坚持以习近平新时代中国特色社会主义思想为指引,全面贯彻落实党的二十大和二
摘要上海乡村作为上海国际大都市建设的重要组成部分,具有独特的社会价值、经济价值、文化价值和生态价值。其不仅蕴含着丰富的江南水乡风貌基因,同时也因城市化进程的加快,面临乡村风貌保护和传承的挑战。聚焦中国传统文化传承和上海特色水乡文化保护,上海构建了特色村落风貌整体保护传承的价值认知体系,以“沪派江南”作为上海乡村风貌的理念,通过划定风貌保护单元、采取通则式和图则式相结合的指引、实行规划传导和实施机制
摘要基于“沪派江南”营造实践,挖掘大都市郊区传统乡村民居类型及其特征。实地调查显示,上海开埠前已存有数千年的文化脉络和民居形式,具体包括“落厍屋”“绞圈房”“宅沟院宅”和混合式宅院。沪派江南”传统乡村民居因水而生,在“六域、八脉、十二意象”空间结构下,构成上海传统居住建筑的重要组成部分。从时间、空间和社会结构的角度研究上述传统建筑体系,并深入挖掘其历史价值和文化内涵及成因,以及特色建筑元素,进一步探讨活化和发展传统建筑的策略与路径,为乡村振兴注入新活力并实现文化传承。
摘要从“演化—活化”视角探讨“沪派江南”乡村风貌保护传承相关理论内涵和政策方向。以浦东滨海港塘区域为例,首先,基于演化视角,兼顾历时性与空间共时性,分析乡村聚落风貌特征及其形成机制:源于熬波煮盐的横港纵塘水系;农林水交织的平原乡村景观;兼顾生产生活的地方特色民居;多元交融的历史文化景观等。其次,运用活化思路,统筹复杂因子与多重价值,探索保护利用和传承发展路径,包括“沪派江南”品牌化战略、自然化解决
摘要乡村文化振兴是乡村振兴的灵魂所在,“沪派江南”营造行动是上海保护传承本土文化、为乡村地区塑魂的乡村振兴工作。以“沪派江南”江海单元、新乐单元为例,探讨大都市乡村地区文化振兴的现实困境、营造方法与理论构建。在城乡文化交融背景下,大都市乡村面临本体性挑战、主体性挑战和载体性挑战等结构性困境,依托上海“沪派江南”示范单元营造工作,探索实践“文化本体价值唤醒—文化共同体激活—文化载体多态创新”的营建方法和路径,以价值为导向,构建文化价值“本体—主体—载体”的“三元一体”理论模型,以期为大都市地区乡村振兴提供文化维度的创新探索。
摘要在全球气候变化与快速城市化的双重挑战下,传统圩田系统作为重要的农业文化遗产,其生态价值与可持续利用路径亟待挖掘。以长三角沪派圩田的典型代表——西岑圩田溇沼为例,从农业文化遗产保护的视角,系统考察其从唐宋至近现代的演变历程,揭示其“生态—文化—空间”三重韧性机制。通过历史文献分析、多源时空数据与景观韧性理论交叉验证,研究发现西岑圩田通过“圩田—溇沼”分级排水结构实现了洪潮弹性调控,其岛田—圩田—林地的复合格局为87种鸟类提供了栖息地,同时兼具泥炭碳汇与文化传承功能。西岑圩田的历史智慧为上海基于自然的解决方案(NbS)提供了本土化范式,以期为全球农业文化遗产的保护与创新利用贡献中国经验。
摘要上海是全国海岸带上的超大城市,具有通江达海的独特区位优势。上海的海岸带和海域空间是可持续发展的韧性屏障,也是承载国内国际双循环功能的战略空间。基于上海河口海洋空间发展资源和现状特征认知,聚焦所面临的外部环境风险、空间资源短板、空间治理挑战等问题,借鉴全球河口海洋国家或城市治理的前瞻性经验及海洋战略举措,坚持外向型视野、拓展向海胸怀,提出上海超大城市河口海洋空间系统治理的区域协同总体思路,重塑保护与发展并重的陆海空间格局,强化自然共栖、人海和谐的韧性海岸带,创新海岸带空间资源更新及统筹利用方式,构建数字治理与协同治理的新路径等5方面管理策略建议。
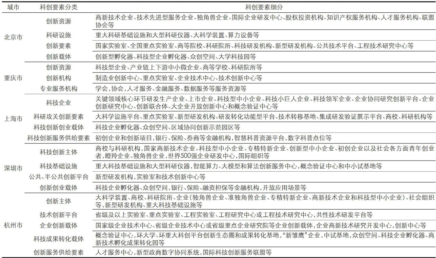
摘要在以创新驱动为核心的高质量发展背景下,如何准确把握并顺应创新发展规律,优化科创要素空间配置,助力城市空间结构优化和功能提升,是当前规划研究的重要议题。以创新规律为指引,在梳理分析科创要素配置和空间响应逻辑的基础上,聚焦中观创新城区国内外案例实证研究,总结形成“圈层 + 行星”空间范式与“三圈联动”的空间规划协同发展策略。进而以上海“大零号湾”为研究对象,提出内中外圈差异化发展的空间规划思路和资
摘要从生成原理的视角出发,以山水文化、社会文化和宅形文化3个层面的文化活动为线索,揭示文化、人的活动与空间之间的内在关联性,旨在确立科学的认知,以克服既有传统村落保护体系中的构成思维所导致的遗产资源碎片化、表象化、布景化和空间活力衰落等不利问题。提出相应的文化活动活力评价方法,以挖掘传统空间的历史价值、阐释聚落风貌的生成逻辑。在此基础上,以文化活动为脉络,梳理和整合建筑群落、空间节点和行进路径,以
摘要发展保障性租赁住房关系到城市空间生产与空间权益分配,其空间治理优化对解决超大城市住房突出问题具有重要意义。在文献综述的基础上,分析超大城市保障性租赁住房空间治理的内涵、原则与框架,探讨其中的重要关系。以上海市为例,分析超大城市保障性租赁住房空间治理特征与问题,即数据基础相对薄弱、规划传导管控不足、协同机制有待完善、空间政策有待加强。最后提出强化住房调查与需求研究、完善规划传导与评估、优化数字化协同机制、探索分区差异化政策等对策建议。
摘要以东京为代表的全球城市将文化演艺功能融入TOD项目中以促进副中心特色化发展,形成具有国际影响力的城市文化空间结构。上海近年来提出建设成为“亚洲演艺之都”,规划的文化演艺设施数量显著增加,但在布局、设计和管理方面仍有欠缺。此外,TOD理念在当前实践中常被泛化为高强度商业办公开发,文化功能在其中的作用尚未被完全认识,也缺乏足够指导开发的经验。以东京3个副中心TOD项目中的文化演艺设施为例,从区域定位、建筑形式、功能类型和运管模式上分析其特点,同时梳理上海副中心TOD中文化演艺设施规划建设的情况和问题。最后从规范标准、规划统筹和设计管理的多层次,以及全周期视角提出政策建议,以期为文化演艺设施更好融入超大城市多中心体系提供规划建议。
摘要低碳绿色和城市更新同为当前城市高质量发展的重要战略,其交叉领域亟需标准支撑。基于《低碳绿色城市更新规划设计团体标准》用地布局章节的编制实践,探讨“双主题词”规划设计团标编写的挑战和对策。首先,基于对相关标准基本特征和关联逻辑的分析,总结现有低碳绿色、城市更新“双主题词”标准在主线逻辑、系统架构、可实施性等方面存在的不足。其次,从3个方面探索用地布局章节的解决思路:协调低碳绿色和城市更新主线关系
摘要存量时代下,详细规划编制和实施亟需对城市更新的需求进行响应。基于从规划实施需求看规划制度供给的思路,首先分析存量时代详细规划面临的两大挑战。其次以嘉兴市为例,梳理其城市更新活动在项目生成、方案审查、项目审批等环节对详细规划的潜在需求。最后,针对这些需求,在嘉兴市城市更新顶层设计的框架下,提出嘉兴市详细规划在编制与实施阶段系统性创新的机制建议。在编制阶段,强调属地深度参与,通过深化评估、共同策划、管控优化和实施强化,提升规划的实施性;在实施阶段,服务项目入库、提供分类调整通道,融合详细规划调整审查与更新项目论证程序,以加速项目落地。
摘要县级国土空间规划实施传导面临诸多关键问题,涉及规划层级间目标传导失效、权责模糊,主体功能区与规划分区衔接缺失及指标体系落地难,县域“三线”传导路径缺失导致空间布局碎片化,以及总体规划向详细规划传导存在编制单元衔接不足、指标约束过紧和用地转型失衡等瓶颈。进而提出县级国土空间规划的实施传导路径,即以“纵向层级传导与动态适配”为主线,通过构建“权责约束+数据标准 ?+ 技术赋能”的协同机制,建立“功能区划—发展权配置一动态调适”的三位一体框架,优化“三线”划定与城镇开发边界管控体系,细化多级规划分区并强化指标分解,最终以详细规划编制单元为抓手,实现总规向详规的全要素高效传导。
摘要国土空间规划实施监测预警是预防国土空间开发利用与保护过程中的潜在风险、保障规划实施成效、实现全生命周期管理的重要手段,也是数字化转型背景下实现精细化国土空间治理和高质量发展的关键举措。系统回顾我国规划实施监测预警相关工作的发展历程,结合新时期国土空间规划需求,从人地视角构建面向城市国土空间总体规划实施监测的预警技术体系。在人口和用地模拟的基础上,分别构建规划指标和空间管控要素的预警方法,实现分
摘要国土空间规划对于我国“碳达峰、碳中和”目标的实现具有重要的支撑保障作用。基于现行国土空间规划相关指南规程,总结国土空间开发利用与保护活动的内涵并明确国土空间规划碳效应的基本概念。基于国土空间利用类型系统研究国土空间规划的碳效应机理,据此提出具有普适性的国土空间规划碳效应评估基本范式和评价流程。依据该评估范式,可以实现基于国土空间规划方案实施情景等的多情景碳效应评估,还可通过对相关具体参数的调整
摘要在乡村社区生活圈建设背景下,探索上海乡村社区公共文化服务标准制定的基本思路和设计要点。针对当前上海乡村公共文化服务体系存在的活动场所建成后运营能力较弱、适应乡村特点和村民需求的文化供给较少、农文旅融合发展的个性化机制路径不完善等问题,通过对比研究已有标准经验,探索共享乡村社区公共设施并重新定义社区角色内涵,在标准制定上重点进行3方面探索:一是积极顺应集群化发展趋势,统筹布局动静设施;二是紧密结合数字化生活方式,实现服务精准供给;三是引导构建文化化运维模式,联结社区文旅产业。以期为乡村社区公共文化服务标准研究提供借鉴。
摘要面向存量时代社区精细化提升、城市可持续发展需求,识别社区人居单元类型、分析空间分异格局、探索差异化优化路径成为重要突破口。以武汉市主城区为例,构建“城市人—空间接触机会—空间承载系统”理论框架,并面向社区人居单元中3大典型空间要素,即社区空间、社区公共服务设施、社区居民的主要属性构建特征指标体系,采用因子分析提取人居要素互动形成的社区公服设施压力承载、社区公服设施可达性、社区老龄化程度、社区公
摘要都市圈的多模式交通网络(Mult-modal Transportation Network,MTN)已经成为城市化发展的重要载体,它比单一交通网络更为复杂。为研究都市圈MTN应对攻击时的韧性变化特征,依托复杂网络理论和都市圈层面的多种交通模式,建立都市圈MTN复杂网络模型的建模方法。以运行效率、最大连通子图、结构熵等网络特征为内涵,构建吸收能力、连通能力、恢复能力3个维度的MTN综合韧性评估指标体系。通过单点攻击的方法获取各个指标值,并采用熵权法分析各指标在综合指标计算中的权重。整合长株潭都市圈铁路、地铁、城际汽车客运数据,基于NetworkX框架构建长株潭都市圈MTN拓扑模型。基于计算结果,以提升长株潭都市圈MTN韧性为核心导向,从优化换乘节点布局、优化交通网络分布、加强关键节点保护、增加备用线路等方面提出长株潭都市圈MTN的优化策略,以期为长株潭都市圈MTN的规划建设提供科学依据和决策支持。
摘要从交通需求管理(Trafic Demand Management,TDM)视角溯源导致拥堵的内在原因,有助于理解当下上海城市交通拥堵困局。以上海交通需求与交通供给为研究对象,通过分析上海道路总里程、机动车总量及市日均出行总量、上海公共交通的日均运量,比较上海公共交通建设与道路交通建设投入,并分析上海经营性泊车位和停车费用变化数据,解析上海城市日益增长的交通需求与有限的交通供给之间难以调和的矛盾。使用常发拥堵路段与常发拥堵路口、上海晚高峰期间拥堵指数、分时段实时在途和在停车辆数等交通态势数据,还原上海交通拥堵时空特点,刻画上海城市交通拥堵形成的总体特征,进而结合交通需求管理理论框架提出运用经济杠杆原理采取针对性的缓堵策略。从交通需求管理视角认识上海道路拥堵的形成原因,以期为上海精细化的交通拥堵治理提供参考。
追寻现代规划理论之弦 ——《理论之弦:欧美现代城市规划理论漫游》简介 书籍作者 曹康 著 出版社:东南大学出版社 出版时间:2025年3月 0引言 浙江大学曹康教授的《理论之弦:欧美现代城市规划理论漫游》(以下简称“《理论之弦》”)一书近日出版,甫一问世,便以其宏大学术视野和独特的叙事隐喻吸引了学界关注。“理论之弦”的背后是作者的雄心:带领读者穿越纷繁的规划理论世界,理其脉络,述
巴黎大区总体规划正式获得批准 2025年6月10日,巴黎大区新一轮环境导向的总体规划(SDRIF-E) 《巴黎大区2040:新的平衡》正式获得批准,其作用是监督城市发展、合理利用空间并提升地区的经济影响力,为巴黎大区的未来发展制定路线,以不断提升居民的生活环境。 SDRIF-E的成果体系主要包括《战略性环境评估 ∗ 区域规划整治项目》《监管规定》及其配套的3张核心图纸。《战略性环境评估》介
1 中央城市工作会议在北京举行习近平发表重要讲话 中央城市工作会议于7月14日至15日在北京举行。中共中央总书记、国家主席、中央军委主席习近平出席会议并发表重要讲话。 会议指出,党的十八大以来,党中央深刻把握新形势下我国城市发展规律,坚持党对城市工作的全面领导,坚持人民城市人民建、人民城市为人民,坚持把城市作为有机生命体系统谋划,推动城市发展取得历史性成就,我国新型城镇化水平和城市发展能级、