摘要:推动基层纪检监察组织力量下沉与村务监督委员会有效衔接,已成为完善基层监督体系、持续释放基层监督治理效能不可或缺的重要构成。监督下沉的体制依赖性强,权变因素较多,当一种规范化、标准化、强制性的监督力量嵌入乡村基层治理中,将不可避免地对原有的治理结构产生挤压和碰撞,导致整体性治理观念薄弱、监督渠道不畅通、复杂治理环境的适应困境、干部能力作风不强等问题因素被放大,对乡村监督治理的提质增效产生了不利影响。监督下沉应该以权力互动为起点、以制度支撑为保障、以行动主体为承接,重点解决好三大张力关系:一是党内监督专责机关的纪法属性与村委会的群众自治属性之间的张力;二是基层监督力量不足与监督对象规模扩大之间的张力;三是纪检监察权的政治属性与村民自治权的社会属性之间的张力。同时,为了减少二者间的衔接不畅,应从嵌入基层治理网格、织密基层监督网络、打造智慧监督平台、开展"室组地”联动、优化整合监督队伍入手,推动基层“监督之制”向“监督之治"转化。
摘要:村党组织活力是村党组织日常运转的综合呈现,不同维度下的村党组织活力意涵有所不同。立足组织成长、功能效用、干群关系、党建引领等不同维度,村党组织活力相应彰显为村党组织的生命力、战斗力、凝聚力和引领力。其中,生命力取决于村党组织的生存能力和发展能力,战斗力取决于村党组织政治功能和组织功能的释放程度,凝聚力取决于村党组织公信力和农民群众向心力,引领力取决于村党组织自身建设和引领乡村振兴实效。从增强村党组织活力的实现路径来看,需要以制度建设为主线,以功能释放为动力,以群众路线走深走实为标尺,推动村党组织活力的持续旺盛。
摘要:党内法规在推进党的自我革命伟大实践中发挥了重要作用,从法治上保障了党的自我革命有章可循、有序进行、令行禁止;从政治上保障了党的自我革命坚守根本政治方向、坚定理想信念、符合人民利益。在党内法规保障下,党的自我净化、自我完善、自我革新、自我提高能力得到了显著增强。但党内法规在静态本体和动态运行方面仍存在“重实体轻程序”“重义务轻权利”地方党内法规的公开程度不够、少数党员干部守规意识薄弱等不足,致使党的自我革命难以真正落到实处。为此,应进一步完善党内法规制度体系,保证党的自我革命于法有据;进一步将党内法规落到实处,规范党的自我革命实践,切实将党内法规制度优势转化为管党治党、治国理政的治理效能。
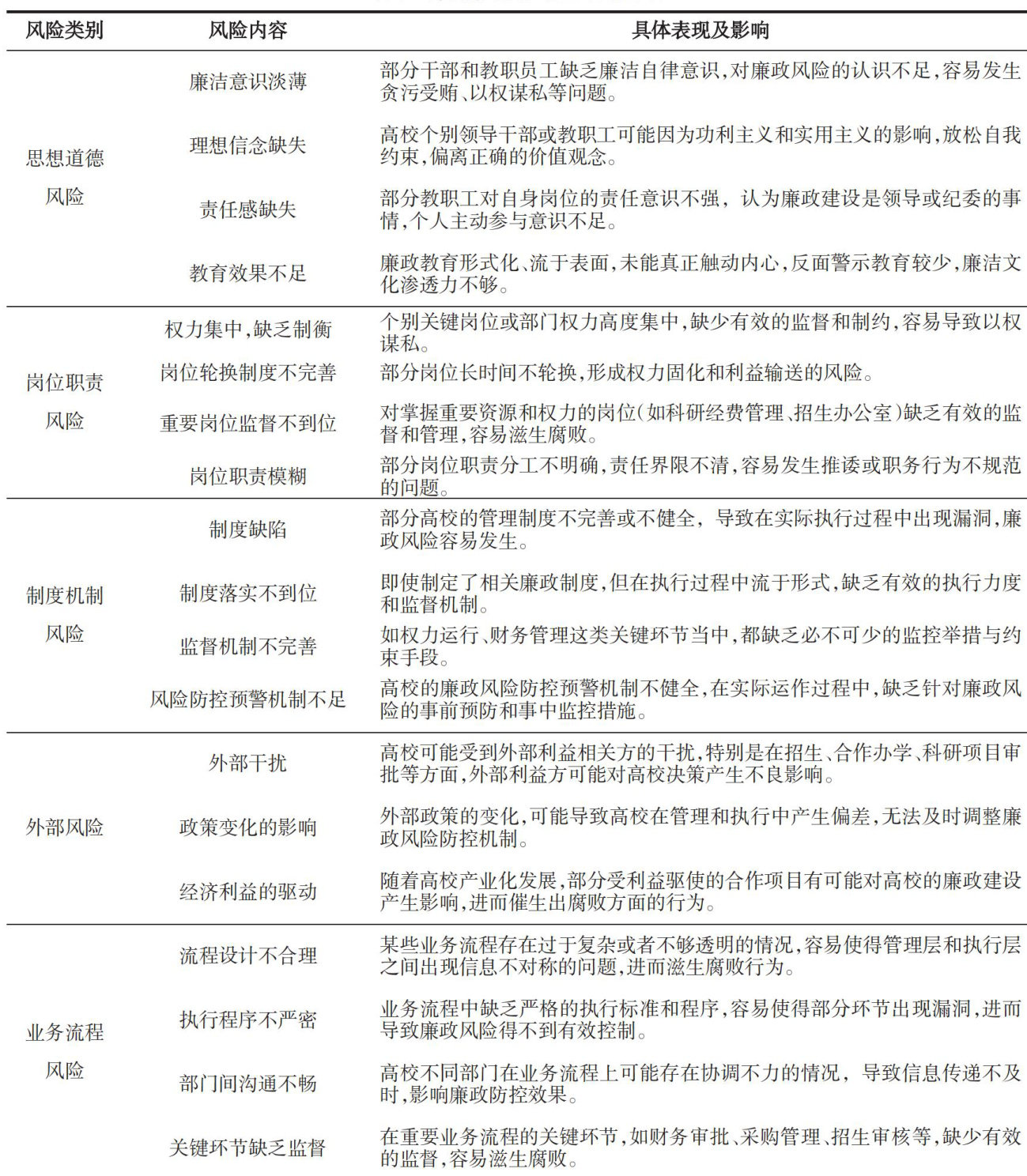
摘要:针对新媒体环境下高校廉政风险防控的现状和风险类型,从霍尔三维结构理论视角出发,研究新媒体对高校廉政风险防控的优势作用,从而发现高校廉政风险防控的有效路径:在时间维度上,注重廉政理念的持续培育与代际传承,使其逐步成为师生的价值共识与行为准则;在逻辑维度上,强化舆论引导和制度执行之间的联动,提升防控体系的结构合理性;在知识维度上,则需依托技术手段与知识传播,提升廉政文化渗透力与防控专业性。通过三维结构的整合,构建起动态、协同、高效的高校廉政风险防控机制,推动高校廉政建设走深走实。
摘要:腐败与权力相伴而生,是人类社会的千古难题。在剥削阶级占统治地位的社会,以私有制为主体的社会经济结构和少数人剥削多数人的社会权力关系,必然导致这一社会形态中的制度性腐败。这也使得该制度下推行的反腐举措,只能定格在工具理性而非目的理性的层面上,出现“以局部反腐来实现整体不反腐”的“反腐悖论”。中国特色反腐败所具有的以人民为本的价值立场、党的集中统一领导的政治保证和以公有制为主体的制度支撑,使其具备了超越“反腐悖论"的内在优势。这一优势通过坚持党的领导和人民至上的宏观导向、建立“三不”一体的中观机制、推进中央八项规定精神化风成俗等系列举措,正在逐步生成人类历史上标本兼治的中国特色反腐败制度体系,从而取得反腐败斗争攻坚战持久战的胜利。
摘要:数字化变革推进反腐效能提升的逻辑基础,一方面源于“动态能力理论”在公共治理中的具体运用,另一方面则得益于全球范围内的实证考察。国内外的数字化反腐主要表现为数字政府建设和电子政务发展、利用大数据技术进行腐败预测和监管、采用数字身份验证系统减少数字化反腐带来的信息泄露风险等。我国在推进数字化反腐进程中已经具备科技保障、政策支持和公民参与等现实基础,但仍面临地区数字化发展水平不均衡、法律规范滞后以及信息公开不足等困境,应抓住当前的数字化变革契机,从技术、制度和文化三个层面持续推进反腐效能的提升。
摘要:为确保监察权有效运行与规范行使,要准确定位监察调查措施,并对当前监察调查措施制度的规范性予以反思和完善。2024年最新修订的《监察法》进一步借鉴和移植《刑事诉讼法》的相关规定,增加了强制到案、责令候查、管护三类监察调查措施,弥补了过去监察调查措施存在的功能缺陷。但是,现有监察调查措施制度与比例原则的要求尚有一定差距,监察权尚未受到充分且有效的制约,可能会损害公民基本权利。因此,应当以公民基本权利保障为着眼点,建构监察强制措施体系,将侵犯公民人身权利、财产权利的调查措施纳入监察强制措施体系内加以规制,以保障监察调查活动顺利进行,促进监察调查程序与刑事诉讼程序的有效衔接并实现对监察调查权力的有效制约。
摘要:受贿罪在当前的司法实践中出现了量刑失衡现象,主要表现为受贿罪与贪污罪之间的量刑失衡、不同类型受贿罪之间的量刑失衡两种情况,其形成的根本原因在于对受贿罪所保护的法益定位不明确、区分不科学。受贿罪与贪污罪作为惩治腐败犯罪体系的核心构成,在量刑时共用《刑法》第383条,但两罪在法益侵害、行为构成和社会危害性方面的差异,并不符合并轨处罚的条件,应当为受贿罪设置独立法定刑,从根本上消除并轨制立法导致的量刑偏差。大量受贿罪案例中不同受贿行为之间出现的量刑失衡,主要是未能科学区分不同类型受贿行为所侵害法益的差异所造成的,应当依照背职程度重新定义“基本情节”“情节较重"“情节严重”,并将受贿金额、索贿行为、多次受贿和具有特殊职务的国家工作人员受贿作为受贿罪中“从重处罚"的情节,从而构建内外协调的受贿罪量刑体系。