秋日的古北水镇,司马台长城在山峦之巅蜿蜓,一段跨越千年的历史与一场关于当代女性“柔韧之力”的思想交锋在此完美交融。8月29日至31日,2025天下女人国际论坛在古北水镇——东方会客厅圆满落幕,来自各行各业的领军人物齐聚长城脚下,共探女性在全球变局中的韧性之道。 古北水镇作为北方罕见的山水城结合式度假胜地,以独特的文化底蕴与现代会议设施完美契合了本次高端论坛的多元需求,司马台长城的雄浑历史与女性柔
摘要:当前形势下,全球经济形势瞬息万变、市场竞争日趋白热化,企业面临的外部环境不确定性日益加剧,内部管理的复杂性也持续攀升。无论是传统产业的转型升级,还是新兴领域的创新突破,皆要求企业夯实思想根基,增强凝聚力与执行力。统一思想行动作为企业整合内部资源、提升协同效率的必由路径,已成为现代企业管理研究的核心议题。火力发电企业是我国电力供应的主力军,随着“双碳”目标的深入推进,其生存发展空间受到严重挤压,亟须加快向新能源发展领域深度转型的步伐。在这一战略转型的关键阶段,统一全体员工的思想行动、形成目标同向的协作机制,可以为企业总体战略目标的实现夯实思想根基。
摘要:近年来,随着科普教育的重要性日益凸显,构建现代科技馆体系成为提升全民科学素质的重要举措。本文以曲靖市科技馆为例,通过分析曲靖市科技馆在建设现代科技馆体系过程中的现状、存在问题,提出针对性建议,为云贵地区其他地市级科技馆建设现代科技馆体系提供参考。
摘要:本文探讨了物流金融如何赋能中小企业融资,分析了面临的困境与突破策略。物流金融将物流与金融结合,为中小企业提供新的融资路径,解决信息不对称、抵押不足等问题。然而,实践中存在信息不对称、风险控制难题、融资渠道狭窄、资金成本高企、产品与服务创新不足、政策环境与法律法规制约及中小企业自身素质与信用问题等困境。为克服这些困境,本文提出多维度全方位的突破策略。同时,强调了风险管理在物流金融赋能中小企业融资中的重要性,并提出建立风险识别体系、强化风险评估预警、制定有效应对策略、加强合作方资信管理等措施。通过这些策略,物流金融能够更好地服务中小企业的融资需求,推动经济高质量发展。
摘要:社交媒体使用对企业员工绩效具有重要影响,然而现有研究对其作用机制的分析仍缺乏足够的情境限制考量。本研究选取沟通质量和工作满意度作为中介变量,探讨组织内员工通过互动信息有用性对创新绩效的影响研究,并探讨不同模态信息的交互作用对沟通质量和工作满意度的影响。本研究采用问卷调查方法获得582份有效样本,应用SPSS 插件PROCESS4.0进行数据分析。研究发现,沟通质量与工作满意度分别在互动信息有用性感知与创新绩效之间起中介作用;同时,二者还在上述路径中构成链式中介作用,即互动信息有用性感知通过沟通质量影响工作满意度,进而作用于创新绩效。此外,信息模态在沟通质量和工作满意度构成的链式中介路径中,对沟通质量有显著的调节作用。基于社交媒体互动在工作情境中的应用研究,可为企业组织科学运用社交媒体、提高创新绩效提供理论依据与实践指导。
摘要:当今社会已步入高风险时代,突发事件日益凸显跨区域性特征。其引发的连锁反应对区域乃至国家公共安全构成严峻挑战。面对具有突发性和紧急性、高度不确定性和扩散性的灾害,单一区域应急力量往往难以独立应对。因此,实现跨区域应急资源的协同配置,已成为提升整体应急响应效率的关键。基于此,本文构建了“机制创新—资源整合—政策保障一技术赋能”四位一体优化路径,未来需结合韧性城市建设、拓展国际应急协作网络、夯实基层应急能力,推动形成“政府主导、社会协同、技术支撑、法治保障”的多元共治格局。
摘要:本文聚焦重庆农村居民消费现状及问题展开研究。基于2014-2023年统计数据,剖析发现重庆农村居民总体消费水平已经开始由小康型向富裕阶段迈进,但农村居民消费率偏低;消费结构上,生存型消费占比有所下降,但享受型消费增幅较小,与城市居民相比存在较大差距。同时,面临消费环境欠佳、区县差距较大、消费观念保守等问题。针对这些问题,提出促进增收、推动数字普惠金融普及、改善消费环境等对策,以推动重庆农村居民消费升级与农村经济发展。
摘要:在全球人口老龄化进程加速、我国养老问题日益严峻的背景下,本研究以南宁市真情养老院和爱欣乐龄社会组织为例,深人探究社会公益组织嵌入养老服务体系的实施现状。研究发现,爱欣乐龄社会组织通过资源整合型、服务补充型、协同管理型三种嵌入形式,提升了养老院服务质量,满足了老年人精神需求,实现了多方协同效应。然而,其嵌入过程也面临服务无法完全满足老年人需求、人手不足、服务覆盖面有限等问题,反映出社会公益组织参与养老服务在制度化与专业化方面有待完善。为此,本文针对精准服务供给与资源深度融合、全方位人才培养与激励机制构建、高效沟通协作与多元化资金筹集、政策支持强化与宣传推广升级等方面提出相应对策建议。
摘要:网络舆情是社会心态在网络空间的直接体现。它既反映了公众对社会事件态度和诉求,也深刻地影响着社会舆论的走向乃至社会的和谐稳定。突发公共事件网络舆情的复杂性,凸显了多元主体协同治理的迫切性。本研究基于协同治理理论,构建突发公共事件网络舆情应对评价指标体系,旨在为精准评估应对举措的实际效果提供科学依据。通过梳理协同治理与网络舆情应对的理论关联,结合突发公共事件网络舆情传播特征,从主体协同、信息协同、资源协同、机制协同和效果评估5个维度,建立包含22个具体指标的评价体系,运用层次分析法确定权重,为量化评估舆情协同应对效能提供理论依据与实践指导,助力提升多主体协同应对能力。
摘要:本文通过分析老龄化社会的现状及老年人的健康挑战,强调全民健康科普的重要性,并特别探讨针对老年人的健康科普需求。在此基础上,提出老龄化视角下全民健康科普体系建设的策略,包括内容定制与创新、科普资源的整合与优化、普及平台的构建及人才培养与队伍建设。同时,评估与持续改进机制也被纳入本次讨论范围,涵盖效果评估机制的建立、政策支持与资金保障及公众参与与社会动员,旨在为构建有效的健康科普体系提供理论支持和实践指导。
摘要:在数字经济背景下,推动绿色技术创新已成为各行业实现绿色低碳转型与可持续发展的关键,物流业亦不例外。然而,目前如何借助绿色技术创新达成数字经济与物流业的深度融合尚不明晰。本研究基于资源基础观、制度理论和创新生态系统理论,采用2011-2022年中国31个省级面板数据,运用耦合协调度模型和计量经济学模型,深入分析数字经济与物流行业的融合发展水平及绿色技术创新的影响机制。结果显示,在研究期内,数字经济深度赋能物流业发展,二者整体协同呈良性协调,但地区差异显著。分析表明,绿色技术创新对二者融合发展有显著促进作用。本研究拓展了数字经济背景下物流行业的研究范畴,为物流业通过绿色技术创新与数字经济深度融合提供借鉴。
摘要:党的二十大报告提出:“加快建设农业强国,扎实推动乡村产业、人才、文化、生态、组织振兴。”《中共中央国务院关于做好2023年全面推进乡村振兴重点工作的意见》提出,坚持不懈把解决好“三农”问题作为全党工作重中之重,举全党全社会之力全面推进乡村振兴,加快农业农村现代化。自2020年以来,吴江因地制宜,积极探索农村电商发展路径,全市农产品电商发展呈良好发展态势。本文通过调研吴江地区农村直播电商的发展现状,分析目前存在的瓶颈与障碍,并提出相应的发展策略,以期为直播电商助力吴江乡村振兴提供切实可行的参考依据。
摘要:近年来,随着建设不断推进和投入加大,我国公共文化服务水平得到极大提升。农村地区作为公共文化服务的“最后一公里”,是我国公共文化服务体系建设的重要阵地,县级文化馆在打通公共文化服务“最后一公里”的道路上承担着重要作用。当前,县级文化馆在提供公共文化服务过程中面临诸多问题,本文基于当前县级文化馆在公共文化服务中存在的主要问题,以提升服务效能为核心目标,提出切实可行的优化建议,以期为我国公共文化服务体系建设提供助力。
摘要:在全球智慧政务建设浪潮下,各国政府积极拥抱数字化转型,以提升治理效能和透明度。本文旨在探讨不同国家智慧政务建设的发展现状,分析其成功的经验,并结合我国智慧政务建设的现状和挑战,提出针对性的借鉴启示,为我国智慧政务的未来发展提供理论支持和实践指导。
摘要:随着数字化技术的飞速发展,公关管理的实践与理论都面临深刻的变革。在信息传播日益快速和多元化的当下,传统的公关管理方式已难以满足组织与公众之间高效沟通的需求。本文探讨了数字化对公关传播环境、管理效率及决策科学化的多重影响,并深人剖析公关管理所面临的现实挑战。在此基础上,提出以构建全媒体传播矩阵、引入人工智能技术、创新互动传播形式及优化组织协同机制为核心的四大创新路径。旨在为组织在数字化时代实现公关管理的战略升级提供一定的理论支持与实践指导,推动公关管理从传统模式向智能化、精准化、高效化方向转变,从而增强品牌竞争力与社会影响力。
摘要:本研究聚焦“双循环”发展格局,深入剖析数字经济对佛山市外贸高质量发展的影响。通过系统性分析佛山市外贸与数字经济赋能外贸发展的现状,借鉴广州、义乌等地先进经验,从政府、企业、高校等多元主体视角,提出一系列针对性举措,为推动佛山市外贸高质量发展提供理论参考与实践指导。
摘要:老龄社会形态下,老年人口结构变化对基层治理提出服务精准化、需求多元化等挑战。老年教育因兼具教育属性与社会服务属性,在知识传递、文化传承、社区融合等方面具备治理功能,但实践中存在主体协同机制不健全、内容与需求脱节、资源分散、老年群体参与被动等问题。针对这些问题,需通过明确权责分工、开发场景化课程、共建资源共享机制、提升老年参与能力等措施,促进老年教育与基层治理深度协同,强化治理效能。
摘要:加强推动档案资源服务的智能化发展,可以优化事业单位的档案管理流程,提高档案管理质量和价值,因此事业单位应加强研究分析如何提升档案资源服务的智能化水平。但是,事业单位在推动档案资源服务智能化发展时,还面临信息化平台建设不足、智慧化建设滞后及人员信息化水平不高等困境和问题,限制了单位档案管理的智能化发展,本文基于上述问题深入探究事业单位档案资源服务智能化的发展路径。
摘要:本文探讨了新时代国有企业文化赋能升级的路径选择及其现实意义。本文强调了国有企业在中国特色社会主义经济体系中的重要地位,指出企业文化是推动国有企业高质量发展的关键因素。通过分析当前国有企业文化建设中存在的问题,如企业理念文化建设滞后、数字化时代带来的冲击等,提出党建引领、品牌体系构建、结合生产经营实践、传承弘扬中华文化以及党建品牌建设等文化赋能升级路径。这些路径不仅有助于提升国有企业的核心竞争力和凝聚力,还能助力企业更好地履行社会责任,推动国际化发展。以国家管网集团北京管道有限公司(以下简称“北京管道公司”)为例,展示其在文化赋能升级方面的成功经验,为其他国有企业提供有益借鉴。本文指出,国有企业应继续探索创新,不断丰富企业文化内涵,提升核心竞争力,为实现中华民族伟大复兴贡献力量。
摘要:在新时代文化自信不断增强的背景下,中国故事的传播成为弘扬主流价值、构建文化软实力的重要路径。志愿者服务作为具有广泛且普遍性的平台,为讲好中国故事提供了现实土壤。本文从文化自信的视角,探讨了在中国志愿者活动中如何讲好中国故事的核心要素及当前存在的问题。针对内容过于宽泛、模式过度单一、受众反应较弱等问题,提出了以“家国情怀”为叙事主线、线上线下融合的传播策略、加强“文化讲述者”队伍建设路径及构建共建共享的协同网络等建议。为构建更加贴合青年一代需求与语境的传播体系,实现高质量传播效果,本研究旨在拓展志愿服务的文化功能,并为中华文化的创新传播提供路径支持与理论参考。
摘要:面对复杂的国际传播格局,情感化转向成为突破传统宏大叙事、提升中华文明传播力影响力的现实路径。中华文明传播力影响力提升的情感化转向存在叙事话语差异引起的情感认知偏差、当代性内容衔接不足难以引起情感共鸣及参与主体缺位难以突破圈层的共情阻碍的困境,进而提出用故事化的情感叙事降低文化折扣、传统与当代的创造性结合增强情感共鸣、去标签化的多主体传播促进情感合意的情感化转向策略。
摘要:随着大数据技术的快速发展,其在旅游策展领域的应用逐渐成为提升游客体验和优化策展内容的重要手段。本文探讨了大数据技术在旅游策展中的应用模式及其对游客行为的影响,主要从精准市场定位、游客需求挖掘、智能策展与个性化服务设计等方面进行了分析。通过大数据技术的支持,旅游策展能够实现游客画像的精准构建、个性化推荐系统的应用及沉浸式体验的提升,从而显著增强游客的参与感与满意度。同时,本文分析了大数据对游客决策过程、参与度和消费行为的深远影响,指出其能够有效优化游客的决策路径与行为模式,并推动旅游策划与展示向智能化、个性化和体验化方向演进。大数据技术在旅游策展中的应用不仅提升了策展的科学性和效率,也为旅游行业的创新和转型提供了强有力的技术支撑。
摘要:当前,中国社会老龄化程度持续加深,在老龄化、城镇化、家庭结构变迁的多重压力下,县域养老服务发展不协调、不平衡的问题日益凸显,其重要性和紧迫性也更加突出。本文以云南省玉溪市元江县为例,通过专题调研,在总结元江县养老服务工作的现状与成效基础上,结合实际深入剖析当前面临的困境与挑战,并积极探索解决这些问题的方法和途径,以期为新时代全面深化县域养老服务改革、促进乡村振兴与县域协调发展提供实践参考。
摘要:本文以湖南省跨境高新技术产业园为研究对象,探讨创新驱动下其高质量发展的模式与实践路径。本文分析了湖南省跨境高新技术产业园的发展现状,包括产业发展、科技创新、跨境合作和政策支持等,并指出存在的问题与挑战。基于“四链融合”理论框架,构建了产业发展助推、科技创新激发、深化改革打通和生态构建塑造四种高质量发展模式。基于此,提出智慧便捷、特色主题、开放共享和管理协同四条高质量发展路径,并给出相应的结论与建议。本研究旨在为湖南省跨境高新技术产业园的高质量发展提供理论指导和实践参考,推动区域经济高质量发展。
摘要:在数字化转型背景下,人工智能深度重塑企业人力资源招聘流程,推动其向智能化方向变革。本文从技术与管理双维度出发,系统探讨人工智能驱动下企业招聘的变革路径、面临挑战及应对策略。研究发现,人工智能通过优化招聘计划制订、简历筛选、面试评估及招聘决策等环节,显著提升招聘效率与精准度。然而,技术应用也带来多层面挑战,技术层面存在算法偏见、稳定性不足与兼容性差等问题;数据层面面临安全隐患、质量缺陷与监管困境;人员与组织层面遭遇接受度低、技能转型难与架构调整阻力;法律与伦理层面存在法规缺失和争议风险。针对上述挑战,本文提出构建精准化智能预测体系、打造高效智能筛选体系、建设智能评估生态及构建合规透明体系等策略,旨在帮助企业平衡技术赋能与管理本质,推动招聘职能向战略价值中心转型,增强人才获取竞争优势,为企业在人工智能时代的招聘实践提供理论参考与实践指导。
摘要:盲人群体受自身限制,往往在信息获取、社交互动等方面存在诸多困难,而助盲青年志愿服务为其带来必要的关爱和帮助,有利于提高盲人群体的生活质量。在此背景下,智慧助盲服务模式凭借其便利性、智能化、人性化等优势,已成为助盲青年志愿服务新模式选择。本文结合当前国内一些地区的智慧助残服务建设实践,分析助盲青年志愿服务新模式构建面临的挑战,如缺乏稳定的制度保障和合作机制、服务需求调研不深入、信息共享建设不足、权利和责任界定不规范等。由此提出一些可行的智慧助盲服务模式构建策略,实现更加个性化、专业化的助盲服务,构建和谐社会。
摘要:基于2011—2022年中国省际面板数据,通过构建涵盖数字基础设施、数字化应用和数字创新能力的多维度评价指标体系,运用熵值法测度了各省份数字经济发展水平。研究显示,各省数字经济保持高速增长并呈显著区域差异,其中数字化应用层面对整体水平影响最为显著,长三角、京津冀地区保持领先优势,而西部地区发展相对滞后但增速明显。针对实证结果,本文从优化数字基础设施区域布局、促进创新要素跨域流通、深化产业数字化转型及健全区域协同治理体系等方面提出具体建议,为优化区域数字资源配置、推动“数实融合”、培育新质生产力提供实践路径参考。
摘要:本文以广西科技馆为例,通过分析其将价值引领与品牌建设、活动载体、生态共建相融合的实践路径,探讨归纳其在科学精神和科学家精神传播、本土化赋能、科普协同生态建设等方面的经验。研究表明,通过地域化品牌塑造、多场景活动载体开发、多元协同生态体系构建的融合路径,科技馆能够有效建立将科学家精神转化为科普实践动能的创新机制,为科技馆塑造科普工作地域特色及强化价值引领功用提供实践参考。
摘要:龙圩区将旅游业发展作为推动乡村振兴、经济增长的重要抓手之一,致力于打造区域性旅游目的地,目前已取得阶段性成果。本文以龙圩区为例,研究旅游行业与农业农村、文化研学、体育赛事、生态观光等多领域融合发展的路径,分析该模式在提升区域客流量、刺激消费、服务乡村振兴方面的促进作用,剖析当前存在的问题,并提出具有可行性的建议。
摘要:智慧社区平台作为数字治理的微观载体,其公共价值实现能力直接关乎基层治理现代化成效。本文以成都市为例,对当前智慧社区平台建设的公共价值实现现状进行实证分析,提出智慧社区平台建设需坚持“需求响应一协同治理—制度保障”三位一体的优化路径。通过技术赋能与价值嵌入的深度融合,推动智慧社区平台从效率工具向公共价值载体的转型,为破解“智慧化”与“适应性”矛盾提供实践方案,助力实现技术理性与人文关怀的协同发展。
摘要:当前,国际局势正经历深刻复杂的演变,国际舆论场域中的多元声音与不同立场交织互动,呈现前所未有的错综性。世界处于百年未有之大变局,这一历史性进程正在深度调整和重塑国际格局和世界秩序。特别是随着中国日益走向世界舞台中央,我国媒体如何适应新形势下对外宣传工作的要求,增强在国际舆论中的引导力和影响力,向世界展现真实、立体、全面的中国形象,已成为一项重要课题。本文将从加强国际传播能力建设的路径入手,对相关策略进行探讨与分析。
摘要:在数字经济与融媒体深度融合的背景下,各单位的企业文化建设既迎来前所未有的机遇,也面临诸多严峻挑战。如何有效应对这些挑战,已成为地市级烟草商业公司共同关注的核心课题。本研究以B市公司为主要案例,结合同行业相关实践经验,系统探讨在融媒体传播环境下推动地市级烟草商业公司企业文化发展的策略与实施路径。企业可通过优化门户网站及社交媒体账号,借助行业平台和论坛进行垂直领域的交流,创新策略,建立积极互动的沟通渠道,在适应政策限制的情况下不断提升企业的影响力,彰显国有企业责任。
摘要:在全球化贸易保护趋势逐步升级的情况下,各制造企业在国内外面临的竞争压力剧增。企业现有的制造信息化管理系统主要基于大批量生产模式构建,难以有效支持小批量、定制化、多品种的生产需求,也缺乏对客户需求的快速动态响应能力。本文以某制造企业为分析对象,结合企业的业务需求,开发了一款基于大数据的企业信息化管理平台,实现了数据的实时交互和集中处理,为管理者进行快速决策提供了数据支撑。根据实际应用表明,该信息化管理平台的应用,不但可以对投入、产出数据进行精确分析,而且将企业的管理效率提升了 11.49% ,实现了精细化企业管理。
摘要:随着互联网技术的迅速发展,电子商务在农村地区的应用日益广泛,成为推动乡村振兴的重要力量。本文聚焦乡村振兴背景下广西农村电子商务的发展,通过深入分析其现状,揭示了发展中面临的物流配送体系不完善、电商人才匮乏、农产品标准化和品牌化程度低、网络基础设施薄弱及电商服务体系不健全等困境。针对这些问题,从加强物流体系建设、加大电商人才培养力度、推进农产品标准化和品牌化进程、完善网络基础设施及健全电商服务体系等方面提出相应策略,旨在促进广西农村电子商务的可持续发展,为乡村振兴战略的实施提供有力支撑。
摘要:在全球化的推动下,邮轮行业作为国际旅游和休闲产业的关键部分,对员工的英语跨文化交际能力有着极高的要求。本文旨在通过跨文化交际理论,深入剖析邮轮面试英语的特征及存在问题,并从语言技能提升、文化适应能力培养和面试技巧训练等多个维度,提出一系列创新性策略,以助力求职者在邮轮面试中展现卓越的英语交际技巧,进而提高录用概率,为邮轮行业的人才选拔提供坚实的理论支撑。
摘要:以梅州“雁洋帅乡泉”山泉水品牌为例,研究红色文化符号对产品价值的提升路径,通过符号转化与价值关联分析,提出“符号—价值”联动模型。红色文化具备赋能品牌的情感价值,但其传播需以年轻群体为关键突破口。该模式对客家农特产品品牌建设具有推广价值。
摘要:新疆非物质文化遗产资源丰富多样,展现了独特的地域文化风貌和多民族融合特征。本文立足于新疆国家级与自治区级非遗资源的现状,结合ArcGIS空间分析技术,从类型结构、空间分布、集聚态势等方面分析新疆非遗的分布特征,并进一步探讨非遗资源与5A/4A旅游景区、交通网络之间的空间关系。在此基础上,对新疆不同区域的非遗旅游开发潜力进行评估,提出旅游路径开发的实践模式,包括核心区、优势区、弱势区的差异化发展策略,旨在为非遗资源活化利用提供理论支持,推动文化遗产保护与旅游产业的融合发展。
摘要:保护和传承农业文化是乡村振兴驱动力之一,也是突出和开发乡村特色的关键渠道。三亚市位于北纬 18° 附近,属于热带海洋性季风气候,拥有丰富的农业文化资源。本文通过运用布尔迪厄的“场域一资本一惯习”理论范式,以三亚芒果文化为研究对象,从芒果的起源传说、色彩文化、营养价值等方面,深挖三亚芒果文化资源,全面梳理芒果文化历史脉络和发展历程,基于芒果主题文化空间结构,进行芒果文化旅游空间设计,不断赋予三亚芒果产业新的文化元素,为推动开发和利用三亚芒果文化空间、创造芒果多元价值、拓宽销售渠道提供帮助,提高三亚旅游的新业态,提升三亚发展的新质生产力。芒果作为海南热带农业文化的代表性符号,蕴含丰富的文化内涵。将芒果元素与文旅空间相融合,对于传承弘扬芒果文化、提升旅游体验、促进区域经济发展具有重要意义。本文首先回顾了芒果的起源与传播历史,阐述了芒果的种植特点、营养价值及丰富的文化内涵。通过实地走访,发现三亚芒果文化发展仍存在局限性,主要表现为:对芒果文化理解不深入、过度关注色彩文化、文化空间构建缓慢等。基于场域理论,本文提出三亚芒果文化旅游设计应注重品牌化、数据化和符号化,以更好地挖掘和传播芒果文化,促进文旅融合发展,以期为相关实践提供参考。
摘要:在文化强国战略与数字技术革命的双重驱动下,文物传播路径正经历从单向输出到双向互动的范式转变。本文以陕西省文物新媒体矩阵为研究对象,综合运用案例分析法、数据实证法及文化传播理论,系统阐释了“官方 + 民间”双轨驱动模式的实践逻辑。研究显示,该模式通过技术赋能、受众重构与价值共创,实现文物文化传播效能的指数级提升,有效激活了文物生命力,扩大了文化认同群体,并探索“文化 + 科技 + 商业”的可持续发展路径。本文为文化遗产的数字化传播提供了实践参考与理论支撑,对推动中华优秀传统文化创造性转化具有重要启示。
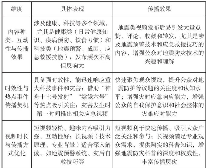
摘要:短视频传播存在内容专业性与通俗化表达的矛盾、受众信息筛选能力不足带来的传播误区,以及传播碎片化导致知识体系不完整等问题。本研究旨在探讨基于短视频平台的地震科普传播模式与优化路径。随着短视频平台的快速发展,其成为地震科普传播的重要渠道。针对这些挑战,研究提出了优化策略,包括提升地震科普内容的权威性与通俗化表达、利用AI推荐算法提高精准推送能力,以及强化公众的地震防灾意识与实践能力。通过优化传播路径和创新传播模式,短视频平台能够有效普及地震防灾知识,提高公众的应急应对能力,为地震科普工作提供新思路和实践指导。
摘要:融媒体的发展重塑了新闻传播的生态格局,也对内容生成与受众互动提出更高要求。当前,媒体融合虽已成趋势,但在传播过程中仍存在一些问题。新闻传播需借助技术驱动,构建多元平台协同机制,以回应信息社会中用户需求的变化。因此,推动传播即时化、技术智能化与叙事创新成为融媒体背景下新闻发展的关键路径,有助于提升传播效能与舆论引导力。
摘要:社交媒体高速发展,城市网红建筑借助抖音等平台迅速传播,逐渐成为城市文化符号与旅游推广的重要载体。本文基于拉斯韦尔的5W传播模型,对现有文献进行梳理,探讨“打卡”现象的传播机制、研究进展与主要争议。研究发现,网红建筑传播已由单向输出演变为设计师、游客与平台协同共创的多元互动模式。VR展示、AI攻略等技术赋能手段与全民参与共同重塑了传播逻辑。然而,当前研究普遍存在理论碎片化、实证薄弱、伦理维度缺失与区域聚焦失衡等问题。本文提出“技术一文化一伦理”三元互动模型,为城市文化的可持续传播提供理论支撑。
摘要:在高净值人群不断增长与航空服务品质升级背景下,公务机地面保障服务正成为品牌塑造与客户维系的重要触点。社交媒体作为高频传播介质,其互动性、情境性与可视化特征,为地面保障服务的传播提供了新的突破口。本文聚焦公务机地面保障服务中的社交媒体公关传播效果,构建多维度评估指标体系,结合典型案例剖析传播成效与存在问题,并从品牌温度构建、内容矩阵优化、平台协同联动、用户洞察运营等角度提出优化路径,旨在为公务机地面保障服务企业打造更具感染力与精准性的传播策略提供参考。
摘要:在文旅数字化转型与元宇宙技术发展的背景下,虚拟数字人逐渐成为文化传播与地方形象塑造的重要媒介。本研究以具身化传播理论为框架,探讨虚拟数字人“晋依依”如何激活地方文化记忆。通过构建“具身化设计一具身感知一文化记忆”三阶段路径,系统分析了其角色设定、视觉形象、语言风格、身体动作与交互传播五大维度如何引导用户沉浸感、熟悉感与情境投射的感知,最终实现文化记忆的激活。研究发现,具备具身化特征的虚拟数字人显著提升了文化传播的情境性与参与度,为未来虚拟数字人开发与文旅传播策略提供理论支持与实践参考。
摘要:香港 M+ 博物馆作为亚洲地区首屈一指的当代视觉文化博物馆,致力于突破传统博物馆界限,以系列创新举措重塑博物馆的功能与体验:通过融合跨学科的收藏与展览策略,挖掘并强调展品背后的社会文化概念,促进观众对艺术作品的深层次理解。同时,高度重视观众互动性的提升,利用数字互动装置、虚拟现实科技手段等优化观众的参观体验。在馆藏构建方面,通过批量收藏希克藏品,迅速为构建具有全球视野的藏品体系奠定基础。这一举措引发了文化资本分配与文化话语权归属的讨论,也凸显了博物馆在批量收藏过程中,其价值实现高度依赖学术转化能力这一关键因素。
摘要:随着人工智能技术的应用,“Z世代”的媒介使用呈多元性和个性化特征,尤其是在社交平台、短视频和智能推荐系统的影响下,信息获取方式发生了显著变化。通过分析“Z世代”媒介使用中的多样性、统一性与价值引导的倾向性,指出“Z世代”在其中存在的信息过载、媒介成瘾、身份认同困境等问题。为应对这些挑战,提出教育者认知转变、教育内容更新、家庭和社会协同等管理对策,旨在帮助教育工作者和政策制定者有效引导“Z世代”媒介使用行为,推动其健康成长并树立正确的社会价值观。
摘要:本研究选取了12个排名靠前的有关中国主题的视频下方的用户评论,通过Textblob情感分析模型和LDA主题分析模型进行了情感分析和主题挖掘。研究发现,多数受众对视频内容中的中国故事情感偏向积极,同时也识别出核心主题,包括城市魅力、文化交流、居住体验等。然而,当前中国故事在国际传播中虽备受关注,但仍存在碎片化、文化深度不足等问题。本研究提出,通过整合城市场景中的内容碎片、利用智能 Bot实现信息精准传递并借助签证政策优化提升文化体验,旨在系统性地创新中国故事的叙述方式,从而更有效地推动中华文化在全球范围内的广泛传播。
摘要:壮锦作为壮族文化的重要载体,承载着丰富的民族文化内涵与历史记忆。在人工智能技术快速发展的背景下,本研究聚焦壮锦文化的核心特征与当代传播机遇,系统探讨AIGC技术在文化遗产传承中的实践路径。分析如何借助AIGC技术实现壮锦文化全媒体内容的创新,通过整合全媒体传播渠道、构建互动式体验传播模式以及开展跨界联名合作等方式,提升壮锦文化的现代传播效能,激活传统工艺的市场价值转化机制,推动壮锦文化在现代社会中持续传承与发展。
摘要:在新媒体时代,数字技术与互联网的发展深刻改变了信息传播格局,企业文化传播面临机遇与挑战。传统传播模式因单向性、覆盖局限难以适应新环境,而新媒体以其即时互动性拓展传播空间。本研究从企业文化内涵、构成与功能出发,分析新媒体对传播模式在主体、渠道、内容和反馈等方面的影响,提出构建全媒体融合矩阵、打造精品定制内容、建立双向互动机制的创新路径,并制定完善管理体系、强化人才建设、健全评估改进机制的优化策略,旨在提升企业文化传播的精准性与有效性,增强企业软实力与市场竞争力。
摘要:县级融媒体进入了高质量发展的关键时期,本文通过探究融媒体中心建设的成效和亮点,指出当前融媒体中心在新时期高质量发展过程中存在的问题,针对性地提出助力乡村振兴、深入基层治理、坚持“内容为王”等发展路径,以期更好地推进县级融媒体中心的高质量发展。
摘要:科技的迅猛发展,尤其是数字媒体与互联网技术的普及,不仅改变了信息传播的方式,也深刻影响了流行文化的生成、传播及演变。在科技与文化交融的大背景下,流行文化在数字时代的独特发展路径是值得探讨的。本文从行动者网络理论(Actor-Network Theory,ANT)视角出发,探讨了数字媒体与互联网技术对流行文化的塑造机制。分析人类与非人类行动者如何通过转译构建联结与交互网络,形成一个动态复杂的过程,共同作用于流行文化的形成与发展。这种多元行动者持续互动与重构的过程,为理解数字时代流行文化的生成与演变,提供了一个独特的研究视角。
摘要:“Z世代”大学生的成长伴随着互联网技术的兴起和传播,其社交方式从单一的线下社交变成线上社交和线下社交两种。在线上社交中,他们倾向于通过“圈层化”寻求认同,利用网络的匿名性和低成本进行丰富的自我表达和探索;在线下社交中,由于面临对社会规范的内化和“拟剧化”的压力,部分大学生会产生倦怠和焦虑。虽然线下社交存在“表演”成分,但面对面互动带来的真实情感联结和多维自我展现无法被网络社交替代。因此,需要引导“Z世代”大学生重构健康的社交模式,降低其对线下社交风险的感知,提升自我认知和媒介素养,在虚实融合的社交生态中实现个体的全面发展。
摘要:短视频平台在“一带一路”文化交流与教育传播中发挥独特优势,通过可视化叙事与个体表达推动文化内容的广泛传播与认知建构。尤其在语言教学、国际教育互动、职业本科院校学生参与等方面,短视频突破传统教学传播的时空限制,增强了文化内容的参与感与教育功能。本文基于典型平台案例与用户实践,分析短视频在“一带一路”文化教育交流中的传播效果,指出其在内容多样性、受众认同构建、教育协同路径等方面的积极表现,识别语境误读与传播机制局限等问题,提出优化策略,以期提升文化对外传播的教育实效与可持续影响力。
摘要:近年来,中国与泰国多所职业院校开展了广泛合作。在这一合作框架的推动下,泰国职业教育体系发生了显著变化。本文旨在深入剖析“一带一路”背景影响下泰国职业教育的现状如何高质量发展,通过多角度分析揭示其面临的挑战与机遇、发展态势,为中泰职业教育合作及泰国职业教育进一步发展提供理论依据与实践参考。
摘要:随着互联网金融的快速发展,校园消费贷在满足大学生多样化需求的同时,也引发了“非理性借贷”问题。本文基于行为经济学与新古典经济学理论,从需求侧、供给侧与制度层三个维度解构大学生非理性借贷的“三重失衡”问题:需求侧表现为心理账户割裂、双曲贴现偏差与符号消费驱动的决策陷阱;供给侧存在信息不对称导致的市场失灵;制度层面临监管滞后与金融教育缺位的双重困境。本研究提出构建“制度约束一市场规范一教育干预—个体赋能”四维协同治理体系,建立穿透式监管框架、开发适配型金融产品、构建沉浸式金融素养培育体系等对策。本文旨在通过政府、金融机构、高校与个体的多元联动,构建校园消费金融的健康生态,为防范校园金融风险、促进大学生理性消费提供理论支撑与实践路径。
摘要:社交媒体的出现和流行,改变了人们的工作、生活方式,也改变了人们的创业意识。尤其是对于大学生而言,社交媒体已成为大学生获得信息、交流想法、分享经验的重要平台,在大学生创业意向形成与发展中扮演着关键角色。但是,对于社交媒体环境下大学生创业意向的具体影响机制还缺乏进一步的研究。本文阐述了社交媒体创业案例的特征和类型,对大学生创业意愿现状进行了分析,并介绍了社交媒体创业案例对大学生创业的影响机制,就提升社交媒体创业案例对大学生创业促进策略进行了探讨,以期为大学生创业意向的形成与发展提供理论支撑与实践指导。
摘要:某轨道类高职学校接受埃及企业委托,为当地铁路项目培养技术技能人才。为研究国际人才本地化培养成效,分析了现有人才培养环节存在的问题,从行为视角剖析委培学生的特点和学情,提出适合委培留学生的人才培养路径。以此为启发,从评价体系转变、输出案例反哺企业、把握“学徒制”双刃剑和师生共赴企业实践等方面对高职深化产教融合进行了思考。
摘要:国际中文志愿者教师作为跨文化教育的重要桥梁,其情感能力对教学成效与文化传播具有关键作用。研究选取了125名志愿者进行考察,通过问卷调查、访谈与课堂观察构建了自我情感管理能力、跨文化情感互动能力和专业情感责任践行三个维度的情感能力理论框架。调查发现,志愿者总体情感能力处于较高水平,但三个维度发展不均衡,专业情感责任践行表现最为突出,跨文化情感互动能力相对薄弱。教学经验、职业认同、性格特质和学历是影响情感能力的关键因素。基于此,本文提出文化视角转换与情绪重评、专业认同强化与情绪锚定、情境化调节技巧与社群支持三大调节策略,为国际中文教育师资培养向“情感素养导向”转型提供了理论基础和实践指导。
摘要:在自媒体深度嵌入日常生活的背景下,大学生创新创业项目的传播方式正在发生根本性转变。面对资源有限、起步阶段认知度低的困境,自媒体提供了低成本、高效率的信息触达渠道,成为推动项目认知扩散与品牌建设的重要工具。本文聚焦大学生创业项目在自媒体平台中的传播实践与困境,结合实际运营逻辑,提出面向传播定位、内容表达、平台运营与社群协同的系统策略,助力项目在早期阶段实现传播突围与影响力积累。
摘要:培训教育事业的发展离不开教师职工之间的合作,而有效的合作往往建立在信任关系的基础之上。然而,随着职场竞争压力的增加,教师之间的信任关系变得十分脆弱。为此,分析培训教学职场中信任关系的影响因素,对保证培训教学工作有效运转至关重要。本研究以自我控制资源理论为基础,探讨了自我损耗对信任关系的影响。通过整合理论模型发现:自我损耗不仅给信任关系带来直接的负面影响,还会通过减少利他行为、增加非道德行为间接影响信任关系;个体的特质自控能力在自我损耗影响信任关系的过程中发挥着调节作用。
摘要:国际中文教育不仅是语言教学,更是跨文化传播的重要途径。自然生态类纪录片作为跨文化传播的重要媒介,在跨文化传播中扮演着重要角色。本研究以自然生态纪录片《我们的国家公园》为例,结合国际中文教育背景,从自然、人文两个角度探讨分析其跨文化传播路径,旨在进一步优化自然生态纪录片跨文化传播。
摘要:本文将网络圈层作为理解当代青年社会心态的一个重要切口,从网络“圈层化”的形成机制、大学生的圈层参与行为及圈层化对社会心态的影响路径等多方面,揭示网络“圈层化”对大学生社会心态的双重影响,进而探讨培育积极社会心态的三个对策。
摘要:本文探讨研究了基于冰雪旅游文化外宣的高职旅游英语导游人才培养策略,分析了高职院校英语导游外宣人才培养面临的主要问题,提出了优化人才培养的新思路,探索了高职旅游英语“数智化”转型的可行性路径,以期为黑龙江省旅游业与国际市场接轨打下坚实的基础。
摘要:随着中外交流的持续增长,来华留学生规模不断扩大,做好来华留学生宣传工作日渐成为高等教育国际化进程中的关键议题。高校是开展来华留学生教育的重要阵地,本文基于对国内部分高校来华留学生宣传工作现状的调研,系统梳理宣传组织架构、舆情管理机制与跨文化传播实践的工作进展,剖析当前工作中存在的文化差异、信息传播及舆情管理等风险隐忧,探索构建适应新时代要求的来华留学生宣传工作管理体系,服务国家教育对外开放战略,推动来华留学教育事业高质量发展。
摘要:随着AI技术发展,传统文化创意管理行业智能化转型,对复合型人才需求迫切。当前,高校该领域人才培养存在与行业需求脱节、教学体系陈旧等问题。本文剖析高校培养现状,从重新制订人才培养方案、建立标准课程体系、改变师生思维方式、增加设备投入等方面探索培养路径,并提出加强师资队伍建设、推进校企合作、完善教学评价体系、营造良好学习氛围等实施策略,旨在提升人才培养质量,满足社会对复合型人才的需求,为传统文化传承创新提供支持。