[摘要]为探究生成式人工智能在新闻采写教学中的应用路径,研究组织高校国际新闻与传播专业学生开展“AIGC双语新闻写作”教学实践,并对实践成果进行分析。结果表明,AIGC工具虽在提升学生创作效率、增强双语创作能力、促进人机协作与工具应用能力方面具有积极作用,但在实际使用过程中仍存在信息标注规范性不足、文本格式混乱、专业适配性欠缺、内容准确度与深度有限等问题。因此,在推动AIGC赋能新闻教育的过程中,高校应充分认识技术应用的边界与限度,在加强技术应用能力的同时,也应避免过度依赖技术。
[摘要]数智传播环境下,内容生产方式、传播路径与行业生态持续变化,编辑专业人才的工作场景和能力要求也随之发生变化。围绕数智传播背景下编辑工作的变化,文章从编辑岗位需求变化、能力结构调整和培养机制适配等方面展开分析,梳理编辑专业人才能力结构重构的现实需求与面临的主要挑战。在此基础上,文章结合数智传播背景下编辑工作的特点,提出调整人才培养目标、嵌入数智传播实践场景、完善数智传播评价体系等编辑专业人才能力结构重构路径。
[摘要]为了深入分析我国人工智能背景下出版伦理研究的热点以及未来的发展趋势,文章以中国知网数据库2017—2025年收录的178篇相关文献为研究对象,运用CiteSpace软件对其发文量趋势、发文作者及关键词共现、聚类、时间线、突现等情况进行可视化分析。研究表明,该领域研究经历缓慢起步与快速增长两个阶段,发文作者间合作强度较低,研究热点主要集中在人工智能核心技术的应用、技术赋能引发的学术伦理问题、数字出版规范与伦理对策研究3个方面。未来,相关研究应着力构建人机协同模式下出版伦理风险的应对与治理机制。
[摘要]在智能出版时代,大学出版社整体转型速度加快。在此背景下,大学出版社编辑须顺应时代发展趋势,实现自身角色的多维重构。大学出版社编辑应依托母体大学的学科优势,创新内容生产方式,构筑专业内容优势,并融合学术判断力、技术整合力和服务创新力,完成从传统文字加工者向知识服务者的升级。文章通过分析学者型编辑培养、母体大学专业资源利用、知识服务创新等维度,系统阐述了大学出版社编辑由文字加工者向学者型编辑、学术守门人、知识服务者转型的内在逻辑与实践路径。大学出版社编辑角色的跃迁,不仅有助于出版社有效应对数字技术引发的诸多挑战,还能通过重构知识服务体系,持续提升大学出版社的核心竞争力,为大学出版社的高质量发展提供新的支撑。
[摘要]封面作为科技期刊的“脸面”和“名片”,是促进学术传播、提高内容显示度、塑造科技期刊品牌的重要媒介。文章系统剖析科技期刊编辑遴选封面文章内容、凝练学术核心要素、参与视觉符号设计、平衡科学性与艺术性以及对接学术内容和对接视觉表达等关键作用,探究其在封面设计中的角色定位和核心职能,发现科技期刊编辑作为封面内容的转化者、封面设计的沟通者、封面质量的把关人,发挥凝练学术价值、跨界协调组织、规范内容审查的核心职能,从而提升科技期刊封面设计质量。
[摘要]青少年期刊是我国出版事业的重要组成部分。做好青少年期刊主题出版工作是新时代引导青少年思想成长、培育社会主义核心价值观的客观要求。文章从青少年期刊主题出版的价值和意义入手,通过梳理青少年期刊的主题出版成果,总结青少年期刊主题出版的实施路径,即“立足青少年特点,精准定位内容”“紧跟时代步伐,挖掘丰富题材”“着眼系列策划,打造特色栏目”“拓展思维广度,探索媒介融合”,旨在为青少年期刊提升主题出版的策划质量与传播效果提供实践参照。
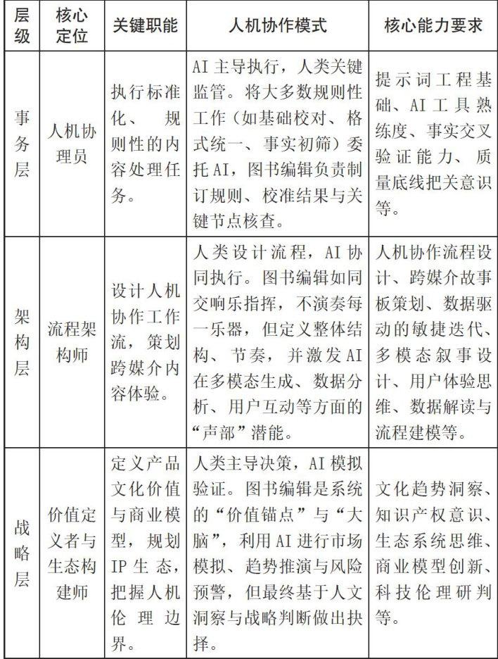
[摘要]在AIGC成为基础生产力的时代,重构图书编辑的核心竞争力迫在眉睫。研究构建起AIGC 时代图书编辑三层核心竞争力模型,系统论述了各层级的核心定位、关键能力、人机协作模式、核心能力要求以及相应工具指引等。模型揭示了图书编辑个体竞争力从“执行效率”向“系统创新”再向“价值定义”逐级跃升的路径,为出版机构实施系统化赋能提供了整合性的理论地图与实践框架,并据此提出了培养新型图书编辑的可操作建议。出版业若要在AIGC时代将挑战转化为机遇、发展新质生产力并重塑文化影响力,必须主动拥抱“人机共生”思维,并系统性重构图书编辑的核心竞争力与组织形态。
[摘要]文章分析并阐述了学习设计在构建数字教材有效学习体验过程中的核心价值,通过对国内外团队分工情况进行对比分析,明确指出国内需要确立起“学习设计师”这一角色,并呼吁构建一个“学科内容、学习设计以及技术实现”协同配合的开发共同体,将学习设计系统融入数字教材的全生命周期,以此来提升数字教材的质量。
[摘要]在大数据、人工智能和区块链等前沿科技领域不断催生新数学问题的背景下,新一代信息技术与智能技术同教育教学的深度融合,对新时期高等教育教材建设提出了新要求。文章以同济大学《高等数学》经典教材转型升级实践为代表,同时结合面向“四新”建设需求的“新时代大学数学系列教材”研发、服务拔尖创新人才培养的数学“101计划”核心教材建设等案例,从不同角度分析其具体路径与实践成效,以期为高等教育数学教材的系统化建设提供理论参考与实践借鉴。
[摘要]在基础教育改革持续深化与教育高质量发展并行的背景下,教辅图书对推动教育高质量发展意义重大,而编辑的能力深刻影响着教辅图书的质量。当前,教育生态被不断重塑,数字技术持续融入教学,教辅编辑应以主动姿态积极投入再学习,为基础教育高质量发展贡献力量。文章系统分析了教辅编辑再学习的深层动因,明确其再学习的核心内容,并提出再学习的多元路径,以期为教辅编辑的专业发展及教辅图书质量的提升提供参考。
[摘要]数字化出版是当今出版业的重要发展方向。作为数字化转型的核心驱动力,智能技术正重塑教辅类图书出版的生产方式、服务模式及价值创造机制。文章从教辅类图书出版数字化的必要性出发,指出传统纸质教辅在技术变革过程中形成的“隔阂”。同时,从内容生产、商业模式和用户接受三个层面入手,文章探讨了转型过程中面临的困境,包括知识体系重构难题、出版机构的主导地位丧失等挑战。此外,基于产品创新、技术赋能和运营模式优化三个维度,文章提出教辅类图书数字化转型的实施路径,以期为行业提供理论参考和实践指导。
[摘要]期刊作为重要的出版载体,是推动主题出版高质量发展的关键组成部分。在媒体融合深化与公众科学素养需求升级的双重驱动下,主题出版成为科普期刊提升全民科学素养、增强核心竞争力、稳固读者群的重要途径。文章以《人与自然》为例,分析其在主题出版策划、定位与特色构建、发展路径创新等方面的实践经验,旨在为同类期刊的转型升级提供参考,进而助力我国科普期刊高质量发展。
[摘要]体育题材微短剧作为一种新兴的叙事形态,在数字技术与文化传播的双重驱动下呈现爆发式发展态势。体育题材微短剧以“微叙事”框架搭建、“去线性”内容重构、“触点式”情绪主导完成叙事,推动体育精神传播与文化认同构建。基于此,文章系统分析数智时代微短剧赋能体育文化传播的对策,揭示其如何推进故事重构与影像建构,并通过符号表达与数字技术赋能来完成体育非遗元素的嵌合,以此来构建精准化供给、智能化传播的国际传播新范式。
[摘要]文章以饮食纪录片《冀味儿》为例,结合集体记忆与文化认同理论,从具象呈现、代际传承、文化想象三个维度分析与阐释饮食纪录片对“家”集体记忆的建构。研究发现,《冀味儿》通过“器物、声音符号下构建的‘家’空间场景”“拟态环境中塑造的‘家’记忆仪式”“定型事实:饮食技艺的‘家’符号编码”“互动事实:代际绵延的‘家’记忆流动”,从而实现“个体唤醒:乡愁怀想与家乡味道的回望”“共同体认同:饮食符号与地方文化的建构”“情感共鸣流动:文化传承与动态创新的辩证”,最终形成对“家”集体记忆的动态重构。
[摘要]在新兴技术迭代加速与媒介生态深度变革的浪潮下,媒体融合已从政策驱动模式转型深化为新型传播生态构建。基于此,文章以共生理论为研析框架,针对现阶段媒体融合存在的平台壁垒固化、技术赋能失衡、受众需求迭代、商业模式滞后、新旧媒体不适等各类问题,提出多维策略,从而为推动媒体融合从“相加”到“相融”的深度变革,构建可持续健康发展的媒体生态提供有益借鉴。
[摘要]随着智媒时代的深入发展,融媒体内容生态正面临系统性重构的客观要求,作为地方主流媒体,晋中广播电视台借助实践案例探析智媒时代融媒体内容生态的重构逻辑与实施框架。文章深入剖析晋中广播电视台在智媒语境下重构融媒体内容生态的系统性实践,具体阐释其通过平台整合与流程再造构建融合传播体系、依托智媒技术实现本土文化内容的多元形态创新、构建以用户为中心的智能连接与互动机制等核心路径,并客观评估其实践成效,以期为智媒时代区域性媒体内容生态的转型与重构提供理论参照与实践范式。
[摘要]本研究以多元协同理论为分析框架,聚焦上海地区公共图书馆少儿阅读推广服务的创新实践。通过剖析上海市199个儿童友好城市阅读新空间建设项目,探讨政府主导、社会协同、家庭参与、技术赋能的多元协同机制在少儿阅读推广中的运行模式与实践成效。研究发现,上海市构建了以公共图书馆为核心的“ 1+N′ 协同网络,形成覆盖全域、融入场景、科技赋能的少儿阅读服务体系,在资源整合、空间改造、活动创新等方面取得显著成效。同时,本研究指出在当前少儿阅读推广实践中存在资源配置不均、数字化应用深度不足、长效机制有待完善等问题,针对问题提出加强协同治理、均衡资源供给、深化技术融合、健全长效机制等建议。本研究还进一步构建“多元协同驱动下的图书馆少儿阅读推广服务模型”,强调以图书馆为枢纽,整合主体层(政府/学校/家庭/社会组织/企业)要素层(理念、利益、资源、渠道、技术)与机制层(协同议程、要素统筹、数据闭环、激励评价),辅以“实体—数字”中台支撑,最终形成了可复制、可推广的理论与实践范式。
[摘要]为系统梳理数字时代我国文化资源共享研究的演进脉络与前沿热点,本研究以中国知网收录的CSSCI及北大核心期刊文献为数据源,并运用CiteSpace软件进行文献计量分析,通过关键词共现、聚类分析、突现检测和时区演进等图谱分析方法,系统揭示该研究领域的时空分布、知识结构与演化逻辑。研究发现:数字时代我国文化资源共享研究呈现政策与技术双重驱动的特征;图书情报学界构成该领域的研究主力;研究主题经历了从工程建设到数智融合的演进,当前已形成以数字人文、数智技术、乡村振兴为代表的新兴前沿方向。本研究通过系统梳理领域发展脉络,为后续理论创新与实践探索提供了重要的参考依据。
[摘要]在新一轮科技革命和产业变革加速演进的背景下,新质生产力通过“数据驱动—技术创新—要素赋能—产业升级”闭环推动科技期刊向智慧出版转型进阶。文章创新性提出面向新质生产力的科技期刊智慧出版数智生态核心命题,系统阐述新质生产力、智慧出版、数智生态的概念内涵,全面探究出版主体数智素养与多元结构重塑、出版数据治理开发与价值释放并重、出版工具数智融合与共生进化驱动、出版场景业务模式与用户体验创新四个维度的数智生态架构。针对科技期刊智慧出版数智生态主体、数据、技术和场景方面的现实挑战,文章提出相关对策建议,以期为科技期刊数智化转型提供理论指引与实践参考。
[摘要]在媒体融合向纵深推进与期刊行业转型升级的背景下,集团化成为期刊行业突破发展瓶颈的必然选择,融延发展则是集团化期刊社的核心发展方向之一。项目制运营以其灵活高效的管理特征为集团化期刊社破解融延发展中的资源整合、部门协同、创新乏力等难题提供了有效路径。文章系统梳理集团化期刊社融延发展的内涵与挑战,阐释项目制运营的核心价值与落地可行性,并剖析其在应用过程中的突出问题,以期为集团期刊社的高质量发展提供参考。
[摘要]高校学报作为学校学术成果发布窗口与隐性育人平台,在学术价值引领、学术能力提升、学术诚信建设及复合人才培养等方面发挥着重要的育人作用。在新时代,如何切实提升高校学报的育人能力,融入高校育人新格局,具有重要的现实意义。文章通过阐述新时代高校学报育人使命与价值,分析高校学报育人现状,并提出文化育人、科研育人、管理育人、服务育人的高校学报育人体系构建路径,以期充分发挥办刊育人效用,促进高校学报建设与高校人才培养的协同发展。
[摘要]提升科技期刊传播力是建设世界一流期刊的重要环节。文章系统梳理我国科技期刊传播力提升领域的代表性文献,通过系统的批判性分析,揭示当前科技期刊面临的四大困境:专业传播与大众传播割裂、技术应用表层化、用户思维虚化及评价体系单一化。针对上述问题,本研究提出了系统性、深层次的战略转型策略,旨在构建“内外联动、技术赋能、用户驱动、多元评价”的整合框架,以期为科技期刊实现从“内容发布者”向“知识服务平台”的战略转型提供有价值的借鉴路径。
[摘要]在科技期刊高质量发展中,学术活动凭借资源聚合、交流碰撞等独特优势,为科技期刊突破内容同质化、影响力局限等发展瓶颈提供了有效路径。文章基于学术活动与科技期刊的内在关联,系统分析学术活动赋能科技期刊高质量发展的核心价值、现状及问题,并提出具体策略,以期助力科技期刊转型升级,赋能科技期刊高质量发展。
[摘要]在全球人口老龄化与人工智能技术发展的双重背景下,传统老年健康宣传教育面临模式单一、效能不足等挑战。文章探讨AI技术在重构宣教矩阵、提升工作效能及推动内容智能化方面的核心价值,同时分析其在精准度、技术门槛及政策保障等方面存在的问题,进而从构建权威科普机制、提升宣教人员数字素养、完善法规标准三个层面进行系统性优化。通过技术与专业的深度融合,AI得以赋能老年健康宣传教育的个性化、精准化转型,这对提升老年群体健康素养、推进健康老龄化具有重要现实意义。
[摘要]文章基于AIGC技术特性与网络舆情治理需求的适配性,系统梳理AIGC在舆情监测、分析、引导与处置全环节的应用现状与赋能机制发现,AIGC赋能舆情治理面临诸多挑战与现实困境。基于此,文章提出AIGC赋能网络舆情治理的效能优化路径,即“提升模型性能与数据治理水平”“构建高效的人机协同治理模式”“筑牢AIGC舆情治理的制度保障”“规避AIGC舆情应用的伦理风险”,旨在为推动AIGC与网络舆情治理的深度融合,构建智能化、精细化、规范化的现代與情治理体系提供理论参考与实践借鉴。
[摘要]作为中医药学术成果与文化传播的重要载体,中医药期刊在传播内容、传播途径与传播人才等方面具备多重优势,对中医文化的传承与传播具有重要作用。文章系统梳理了中医药期刊在中医文化传播中的优势及多元化传播策略,以期为中医药期刊赋能中医文化科学规范传播、提升期刊文化传播力与影响力、推动中医文化创新性发展提供理论和实践参考。
[摘要]我国数字出版产业已步入快速发展阶段,但仍面临内容参差不齐、专业人才储备不足等突出问题。为切实发挥出版育人功能、推动出版学科建设本体发展,高等思政教育亟须介入,与数字出版专业建设深度融合。为此,文章从深入“大思政”育人理念培育入手,通过加强教材等多元内容资源建设、推进专业师资培训、构建中国特色数字出版话语体系等路径,多维度培养数字出版专业人才,推动高等教育与社会主义核心价值观协同助力我国出版现代化改革的阶段性目标,促进思政教育和数字出版专业建设有机融合。
[摘要]在教育数字化加速转型的大背景下,新文科建设作为推动高等教育内涵式发展、服务国家战略与区域发展的重要抓手,为高校思政课实践教学改革注入活力,使思政教学形成跨学科融合、价值引领与实践创新并重的时代特色。教育数字化所具备的技术赋能优势,恰好能破解当前思政课实践教学存在的现实问题,为提升实践教学质量提供有力支撑。基于此,文章立足新文科建设背景,围绕“应为—难为—可为”这一逻辑主线,系统探讨数字化技术在思政课实践教学资源开发、模式创新、评价优化等环节的应用路径,旨在构建兼具时代性、实践性、思想性的思政课实践教学新体系。
[摘要]非物质文化遗产的保护与传承,是延续中华文脉的重要时代任务。高校学生社团作为联结传统与现代的活跃载体,在推动非遗“活态传承”中展现独特价值。文章以菏泽学院为研究对象,系统分析高校学生社团参与地方非遗传承的实践模式与创新路径。针对当前工作面临的传承深度不足、创新转化能力欠缺与资源保障有限等挑战,文章提出构建以学术性传承为核心、协同式运营为动力、跨学科融合为路径、制度化保障为支撑的四维优化方案,以期为推动高校非遗传承工作的可持续发展提供理论参照与实践范式。
[摘要]文章分析新媒体时代高校网络思政的现实困境,构建青年网络话语价值识别模型,从议题识别、情感倾向、价值关系和扩散因子四个维度分析其引导的有效性与可行性,并提出“识别—分类—引导”的分层策略。研究认为,高校通过对青年网络话语的前置化识别与差异化引导,可以有效提升高校网络思政工作的引领力与实效性。
[摘要]自媒体技术的迭代升级与全域渗透推动高校迈入网络“后真相”治理新阶段。在情绪主导的舆论生态中,新媒体平台既为大学生提供了多元赋能的学习生活场景,其匿名性、开放性与裂变式传播特征也催生了网络與情的高频爆发。作为网络舆情的核心参与主体,大学生虽具备强烈的信息关注意愿,但因新媒体信息鉴别能力的结构性缺失,加剧了“后真相”现象的扩散风险。基于此,文章结合文献研究与实证调查,构建起“舆情监管—思政教育—素养提升—利益共享”四位一体的协同机制,以应对“后真相”带来的意识形态挑战,推动大学生“知情意行”协同发展,筑牢高校网络意识形态安全防线。
[摘要]迅猛发展的AIGC技术,正深刻重塑高校网络思想政治教育的生态格局与网络育人模式。高校网络育人“共同体”作为习近平总书记“网络空间命运共同体”重要理念在教育领域的具象化延伸与实践载体,是AIGC时代网络思想政治教育实现高质量发展的核心抓手。文章以广东机电职业技术学院为例,系统阐释高校网络育人“共同体”建构的价值意蕴和现实困境,并从协同机制、内容创新、平台搭建、队伍建设四个维度,提出兼具针对性与操作性的实施路径,以期为高职院校破解网络育人难题、形成可复制可推广的实践范式提供参考。
[摘要]当前,AI的爆发式发展,将著作权法置于“输入端”数据获取与“输出端”内容生成的双重挑战之下,传统的著作权体系面临系统性适配危机:在输入端,海量训练数据的获取与使用深陷著作权合理使用制度的适用困境,数据权利归属争议频发;在输出端,AI生成内容的“独创性”标准与“作者”身份认定陷入解释困境,其侵权内容的责任分配也存在立法空白,严重影响市场交易安全与权利救济效率。文章从规则完善、机制构建、监管协同三个层面提出系统性的解决方案,旨在助力构建“权利保护—技术创新—产业发展”三位一体的著作权规制体系,推动AI创作全链条健康可持续发展。