案例 | 格力电器实施高派现政策的动因和绩效研究
案例 | 格力电器实施高派现政策的动因和绩效研究
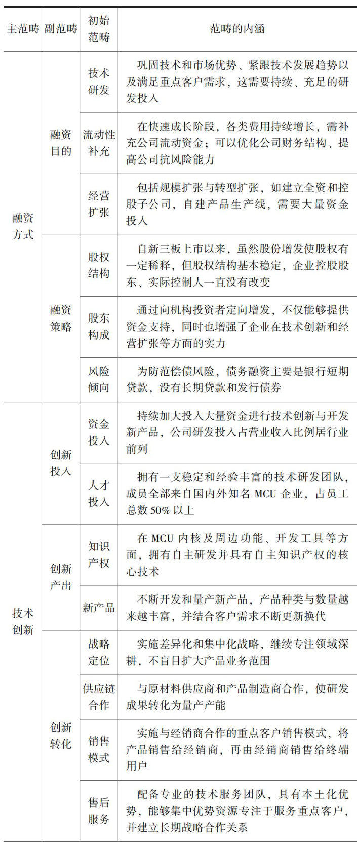
摘要:在注册制背景下,我国资本市场分红监管日趋严格,投资者回报意识不断增强,高派现股利逐渐成为企业财务决策的重要考虑移速。以格力电器为研究对象,基于信号传递理论和财务弹性理论,系统探讨格力电器持续实施高派现股利政策的动因及经济绩效。在动因方面,研究发现格力电器凭借充裕的自由现金流、稳健的资本结构和较低的债务水平,具备良好的财务弹性基础;同时,市场化股权结构、监管政策引导与投资者偏好共同推动其高派现行为的持续性。在经济绩效方面,从财务与非财务两个维度进行研究。财务方面,尽管高派现在一定程度上增强了投资者回报与市场认可度,但也引发了偿债能力下降、营运效率趋弱及成长性减缓等潜在风险;非财务方面,格力电器股票短期市场反应积极,股价普遍呈现超额收益,长期则体现为公司价值阶段性波动。研究表明,适度的高派现有利于增强市场信心和提升公司形象,但若脱离企业财务实际则可能损害其长期发展能力。最终,提出企业应在分红与再投资之间建立动态平衡机制,科学制定股利政策,以期实现财务稳健与价值增长的协同目标。