[摘要]习近平文化思想是习近平新时代中国特色社会主义思想的文化篇,从思想文化层面为党的自我革命提供了固本培元的科学指引、精神力量与历史自信。党的自我革命通过正风肃纪、刀刃向内、践行初心等文化实践,生动彰显了习近平文化思想的体用贯通。习近平文化思想以重塑党内政治文化、弘扬社会主流价值、培育建设制度文化,为新时代党的自我革命注入强大文化动能,有力坚定了文化自信。新时代新征程上,进一步深化党的自我革命,必须巩固思想根基、涵养政治文化、完善制度体系,将党的文化创新理论成果切实转化为驱动党的自我革命行稳致远的思想动力,以伟大自我革命引领伟大社会革命。
[摘要]基层党组织是中国共产党执政的基础,要着力增强基层党组织的政治功能和组织功能。基层党组织的政治功能和组织功能是具有不同内涵指向的两个功能,政治功能指向基层党组织发挥的积极效能,聚焦巩固党的执政基础;组织功能指向基层党组织的组织能力,聚焦把党员和群众组织起来。政治功能与组织功能具有内在统一、目的与手段、相互转化三种关系。政治功能以组织功能为前提,没有组织功能,政治功能就会成为无源之水。组织功能以政治功能为归宿,失去了政治功能,组织功能就没有意义。组织功能需要转化为政治功能。政治功能强有利于组织功能发挥,政治功能需要从组织功能获取力量。政党政治学中的政党功能是政治功能和组织功能的体现,是党组织的具体功能。基层党组织的政治功能和组织功能是中共党史党建学的标识性概念,是中共党史党建学自主知识体系的重要构成要素。
[摘要]美好生活与政治结构、公共秩序、公共价值密切关联,蕴含生活政治的核心关切。智慧城市建设作为实现人民美好生活的治理方案,被纳入解决不平衡不充分发展矛盾的公共政策议程,构成推进生活政治的实践形式。获得感、安全感、幸福感的美好生活价值目标,从整体性维度设定了智慧城市场域中生活政治发展的理想图景。智慧城市建设为平台驱动供需匹配、生活方式绿色转型、数字协商民主参与提供技术基础,将民众对充裕物质生活、和谐绿色生活、自由公共生活的向往转化为生活政治议题。在生活政治意义上,审思智慧城市构建美好生活的技术风险,需在个人数据隐私保护、算法决策主体问责、包容性数字协商民主等方面展开制度性调适。
[摘要]生成式人工智能因其更强的数据处理与分析能力,展现出与基层公共行政部门深度融合、提升决策效率与精度的多种可能。当前人工智能技术的应用领先于制度建设,公共部门尚未形成针对生成式人工智能参与行政的全面监管体系,许多应用仍处于一种模糊的灰色地带,潜藏着诸如削弱人类的主体性等数字化风险。这对政府的治理提出全新的要求,公共部门需科学界定生成式人工智能参与公共行政的边界,有针对性地建立和完善基于智治的风险防控体系。这种边界是基于一种新的行政逻辑——生命行政——而确立的。生命行政意指一种朝向人机合作共生的行政模式,它关注人在数字社会中的生命质量和身心状态,核心主张是将人类智慧与人工智能置于平等互补的地位:人类负责价值判断、伦理综合和全程决策,人工智能负责数据运算、风险预警和方案优化。
[摘要]生成式人工智能依托强大的数据处理与推演能力,在参与行政决策的过程中实现效率跃升,但基于语料库训练的生成式人工智能也诱发一种以“数字迫行”为表征的系统性治理张力。生成式人工智能的输出结果依赖统计关联而非对现实意义的深入理解,难以洞察数据背后的价值冲突与社会复杂性,若将其不加审慎地应用于行政决策这一具备权威性、公共性和价值敏感性的领域,极易引发“数字迫行”。决策者过度依赖生成式人工智能所输出的、缺乏语义解释与价值论证的结果,导致自主判断被技术预设路径所束缚,进而背离公共治理的核心目标。超越“迫行”的可能方式不仅依赖技术维度的创新性突破,更需在制度与伦理层面展开深度思辨并进行顶层规划,将生成式人工智能嵌入更具包容性与回应性的行政决策过程中,助推包容性数字生态的形成。
[摘要]基层干部担当作为关系基层群众切身利益和党的执政根基。在数字化背景下,技术异化、制度增压和行为退化导致数字负担产生、加重并固化。数字负担对基层干部担当作为的影响,本质上是技术逻辑、制度压力与个体能动性在基层治理场域协同演化的结果,通过资源挤占、风险强化、技能挤压和价值冲击四重机制交织叠加,影响基层干部担当作为的条件、意愿、能力和价值认同,削弱其担当作为的内生动力。应对数字负担对基层干部担当作为的挑战,需从技术优化、制度调整、能力提升和价值重塑四个维度协同发力,推动数字技术回归工具本位、制度发挥导向作用、能力适应技术发展、价值认同重塑,系统性为基层减负赋能,激发基层干部担当作为的积极性和创造性。
[摘要]构建高效、常态化的县域执法协同体系,是深化基层综合行政执法改革的核心议题。“空间聚合”为破解县域执法协同难题提供了一个新视角,组建县乡两级“行政执法中心”实行集中办公,不仅重构兼具科层韧性与协作能动性的复合组织结构,更依托物理邻近性,催化正式与非正式互动、内生出协作惯习、重塑执法共同体关系网络,推动技术与制度的协同增效,系统性驱动县域执法协同效能提升。空间聚合创造了一个能动的“生产性场域”,蕴含空间重构组织、空间邻近行动与空间融合技术等机制创新,为促进跨部门(层级)执法协同提供了一种低制度摩擦、易操作的渐进式改革路径,也为推进县域整体政府建设提供启示。
[摘要]在以新质生产力为牵引的数字化跃迁中,“人工智能十”成为基层治理现代化转型的战略抓手。人工智能驱动基层治理伴生着系列复杂的安全监管风险,对基层治理安全监管提出新挑战。安全监管需要实现工具理性、价值理性的有机统一,推动技术赋能与治理价值的融合。为强化对人工智能的安全监管,需重塑多元共治的安全监管“协同网络”,构建“刚柔并济”的安全监管规则体系,形成以政务数据共享为基础的主体互动机制,培育“弹性监管一社会共信一公众参与”的安全监管环境,打造技术“内生安全”的安全监管屏障,提升基层治理体系和治理能力现代化水平。
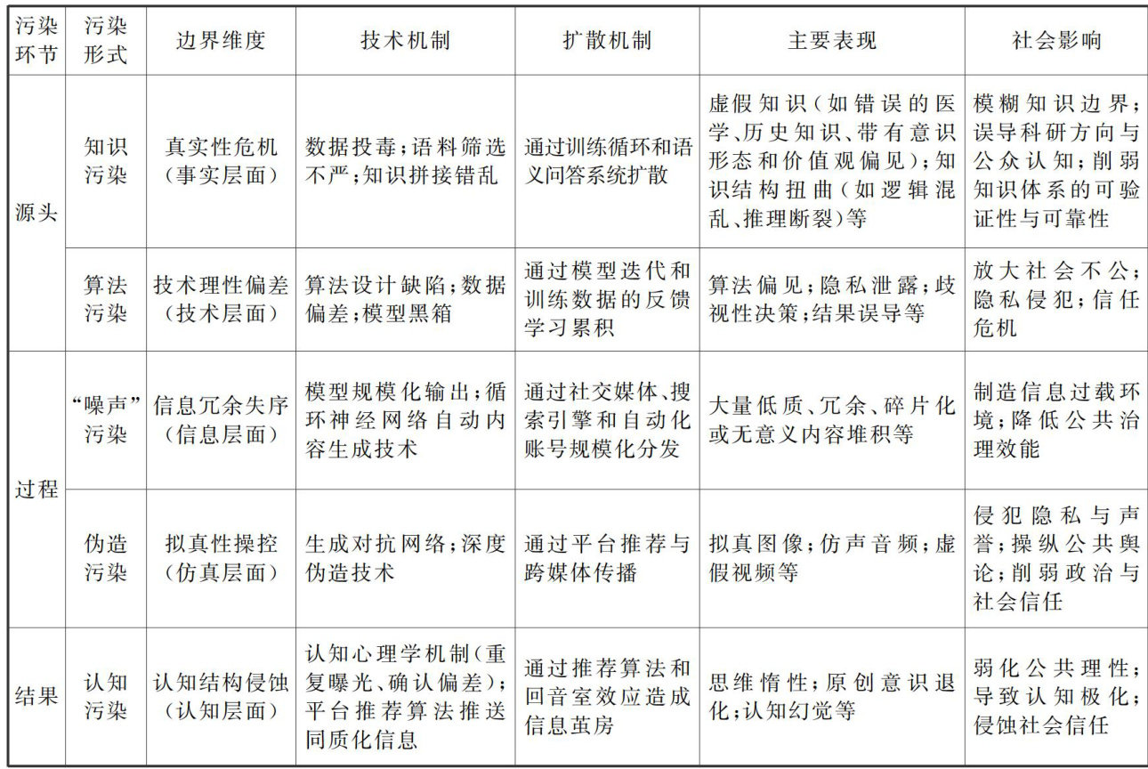
[摘要]"AI污染”是生成式人工智能发展过程中出现的一种新型信息污染,其实质是信息生态失衡与认知秩序紊乱的集中体现。不同于传统信息污染侧重于低质与虚假信息的堆积,“AI污染”的核心在于其“生成性”,在数据缺陷、模型黑箱与多模态合成中呈现自我强化的结构性脆弱,并在制度滞后、平台机制与用户行为的交互作用下被不断放大,表现出跨模态、跨平台、跨领域的系统化特征。因此,治理“AI污染”不仅仅是技术修补或平台规范,更涉及对生成式风险的公共价值引领、社会信任重建与制度适应性提升。纵向上,通过源头治理、过程治理和动态治理,实现对污染生成、传播与认知层面的分级响应;横向上,通过技术敏捷、组织敏捷与价值敏捷的多维协同,构建前端遏制、中端阻断与后端消解的整体治理体系。