近年来,快速发展的AI技术在商业和科技领域掀起了一场“场景革命”。商业上的“场景革命”指的是通过精准识别消费者的场景化需求来触发消费行为,从更广的意义上来说,“场景革命”是指通过创新技术的应用场景,满足用户的需求或解决用户的问题。 无独有偶,今年以来,在有关人工智能教育应用的各种意见、指南、方案中,“场景”成为了一个高频词。教育部等九部门印发的《关于加快推进教育数字化的意见》指出,要“探索‘人工智
》孙众 教授,博士生导师。北京市第十六届人大代表。教育部基础教育信息化教学指导专委会委员,中国人工智能学会中小学工委会委员。研究方向为人工智能教育、技术支持的教师专业发展。在SSCI、核心期刊等发表80余篇论文。主持国家自然科学基金面上项目、教育部人文社会科学规划项目、北京市教育科学规划重点课题等。获全国教育创新成果博览会SERVE成果奖、北京市基础教育教学成果奖等。 》魏宁 北京市
1957年,中国通信标准组的翻译组经过讨论,把香农的informationtheory翻译成《信息论》,比较简单的理解就是,一部分包含确定性的度量,也就是“信”,一部分包含全方位的信息内容,也就是“全息”,翻译成“信息”是最全面简单的表达。后来有了“信息化”这个词,信息要想处理成“是什么”而“做什么”的一个标准的步骤是数据对齐。按照香农的理论,我们表达的任何一个东西的确定性是有一个最小信息熵的
一代人有一代人记忆中的盛大阅兵。 每一次阅兵,都让人心潮澎湃。在我的记忆里,从1984年那场大阅兵起,一场场阅兵如同一面面镜子,映照出时代的变迁和历史的进步。 2025年9月3日的纪念中国人民抗日战争暨世界反法西斯战争胜利80周年大会,我们又将见证一场具有划时代意义的大阅兵。 于是,我决定新学期的开学第一课,就跟孩子们一起看九三阅兵的直播,并且为这次的开学第一课预设了三种不同的形式:
近读新锐学者张笑宇的《A文明史·前史》一书,深为震撼,于是顺带下单了他的另外几本书。A大潮奔涌,近10年来大量作品出版,其中不少中文作者的书也是质量上乘,令我深感中文世界的研究者同样在风起云涌。前人说,读一本好书就是和智者对话,通过好书看到智者们正在风起云涌地出现,借用张笑宇这本书的第一个关键词“涌现”来指代这个现象也许应景。 A大潮如此宏伟,我视呈现深度研究成果的人为“弄潮儿”。既能入乎其
摘要:本文通过对比互联网与物联网,揭示了物联网在连接对象、应用场景、数据特点方面的独特性,分析了物联网技术普及对学习和生活带来的深远影响,阐述了物联网实现万物互联的基本原理,并提出在教学实施中,通过设计与搭建简易物联系统,让学生体验物联网的基本工作原理,旨在培养学生对物联网技术的深入理解与应用能力。
摘要:本文针对八年级物联网教学中“抽象原理认知难、知识结构零散、实践脱离真实场景”的痛点,以“适老智慧之家”项目为载体,构建了覆盖感知层、传输层、应用层的6课时大单元框架,并通过“重构·探寻·关怀”三阶教学法,贯通物联网基本原理与功能实现的认知路径,引导学生完成“需求分析—硬件搭建—系统集成”全流程实践。实践表明,该设计能够有效促进学生形成“原理支撑功能”的系统思维,提升核心素养,同时也为信息科技课程实施提供参考。
摘要:本文结合课程标准理念,以“探秘班超纪念馆的收藏环境”为案例展开探索;将计算思维的抽象、分解、建模、算法设计等环节融入教学,引导学生经历从问题发现到解决问题的完整过程,通过物联网系统搭建实操,培养学生计算思维与能力,为八年级“物联网实践与探索”模块教学提供模式参考。
摘要:本文结合新疆地域特色产业——葡萄干晾晒与物联网技术深度融合需求,设计并实施了“葡萄干晾晒房智能监测系统”,构建了跨学科的项目式学习框架,并通过“经验数据化—数据智能化—智能场景化”的三阶路径实现,将传统晾晒工艺中的隐性知识转化为可编程、可优化、可传承的显性技术系统。
摘要:信息科技学科关注学习活动设计,教学中如何体现学科核心素养、提升学习力、突破认知边界,是很多一线信息科技教师面临的课题。其中,项目式学习通过有效的学习设计,让认知过程成为核心素养落地的载体。本文以“AI文生图”单元系列课例的设计方式为研究对象,提出了具体的学习活动设计,并据此展开高效的认知活动。
摘要:本文探讨了抽象思维的内涵和教学的价值,分析了小学生从形象思维向抽象思维过渡时期的特点,并通过浙教版五年级上册“问题的抽象”的教学实践,提出“规则—建模—迁移”的教学策略。这些策略可以帮助学生提升抽象思维能力,为信息科技学科中的计算思维培养提供方法论支撑,最终实现核心素养的实质性提升。
摘要:本文立足中小学信息科技课堂教学实践,系统设计以任务驱动、问题解决、小组合作与情境应用为主线的计算思维培养路径,形成了结构清晰、层层递进的教育闭环。研究表明,该路径有助于学生将计算思维从课堂训练迁移至实际问题解决中,促进信息科技素养的整体提升,为课堂教学改革与素养培养提供可行的实践参考。
摘要:本文基于《义务教育课程方案与课程标准(2022年版)》,结合苏教版七年级、八年级信息科技新教材的实施背景,探讨了南通市区在信息科技教学中的实践经验,通过分析教材设计理念与内容目标,提出教师培训、教学研讨、集体备课等关键举措,并结合七年级“互联网数据共享”和八年级“物联网数据传输”等教学案例,阐述项目式学习与大概念教学模式的应用,为数字化时代人才培养提供了实践参考。
摘要:本文以高中信息技术教材中的《声音的数字化》一课的教学为例,探讨了二次学习微视频与弹性脚手架协同驱动的差异化教学实践,针对传统分层教学中资源适配低效、学情反馈滞后等问题,构建了“基础—进阶—拓展”三级微视频资源库,并通过阶梯式微课体系、弹性任务链及学情数据驱动的动态推送策略,有效弥合学生认知差异,以期能够助力“精准教—个性学一灵活评”的课堂生态转型。
摘要:本文阐述了高阶思维的内涵及培育路径,并以人工智能模块中的“人脸识别”课程为例,从教学目标、内容、路径和评价等多个方面对基于高阶思维培育的人工智能课程教学策略进行了探究。
摘要:本文以《语音合成技术》一课为案例,提出并实践了“学·用·思”三维教学理念,旨在解决人工智能教育中的工具化、模仿性和伦理忽视问题。该理念通过整合知识学习、技术实践和伦理反思,构建螺旋式教学链条,促进学生深度理解、创新能力和社会责任的培养。
摘要:《义务教育信息科技课程标准(2022年版)》提出“科”“技”并重,倡导真实性学习,鼓励开展“做中学”“用中学”“创中学”等。基于开源硬件的项目式学习是落实新课标相关理念的实践途径,能有效提升学生知识迁移能力和学科思维水平。本文以“过程与控制”模块中的“校园智能灯光控制系统”项目为例,阐述基于开源硬件的项目式学习设计与实施策略,以期为信息科技教学的创新实践提供有益的参考和借鉴。
摘要:本文分析了融智教育的内涵、系统结构,以及具体的教学新样态,并以《人工智能伦理》一课为例重构了人机教学流程,以期推动义务教育阶段信息科技教育领域课堂教学新样态的形成。
摘要:本文以《分支结构的Python实现》一课的教学为例,通过抽象建模、算法设计、编写程序、调试运行等步骤引导学生学会用分支结构解决问题,并通过项目式学习和支架式教学,创设真实的问题情境,把知识和技能融于项目学习之中,将问题进行分解,引导学生完成问题解决,加深对教材知识的理解,提升其学科核心素养。
摘要:本文以小学信息科技课堂重构为切入点,通过运用生活课堂情境教学、深度学习、互助式小先生等策略,探索了数字化战略与陶行知生活教育理念的深度融合路径,以期能够为数字素养培育提供实践范式。
摘要:本文在创客教育理念引领下,开展了基于信息科技课程的跨学科主题学习活动设计研究,以发挥信息科技课程的育人作用与价值,同时,促进学生跨学科知识整合能力、创造性问题解决能力等核心素养的全面发展。
摘要:问题链教学模式基于教学目标与学生认知构建问题体系,紧扣逻辑主线拆解出主干问题及系列子问题,同时注重问题间关联,借助类比等手段优化思考途径,精准把控问题尺度搭建思维支撑架构。作者基于该模式开展《互联网应用协议》一课的教学实践,设计了问题导入、概念阐释、协议说明、实践拓展与总结梳理等环节,有力推动了学生信息意识、逻辑思维、探究能力等素养的提升。
摘要:高中信息技术的教学评价,应以学生的学科核心素养发展为目标,围绕信息技术学科核心素养展开。本文利用教学平台开展了大单元的教学评价,以学前自我评价进行学情评估,以单元学习自我评价引领学生的发展,以实践过程中的作品来评价学生的学习成果,以知识性评价巩固知识理论,以单元学习报告全面呈现学生的学习成果。教学评价贯穿单元学习全过程,突出“实践”与“发展”,通过“实践”来逐步促进学生核心素养的发展,提升学生的成就感、自信心。
摘要:本文以“运用SWOT分析法化解焦虑”教学为例,从组合学习法激发学习潜能、微项目学习促进核心素养发展两个方面分享实践微课程教学法的思考、方法和成效,以期成功走出一条有效助力学生心理健康成长的创新教学之路。
的老师把微课程教学法引入心理健康教育,用“组合学习法”激发学生自主学习能力,用微项目学习促进学生把所学知识应用于处理真实情境中的实际问题,取得了良好成效。《激发潜能,培育核心素养:基于微课程教学法的心理健康教育初探》一文,就是她实践与感悟的成果。 于是,我们发现了一个可喜的现象:微课程教学法不仅已经适用于道法、语文、数学、英语、科学、物理、化学、生物、历史、地理、信息科技、艺术等诸多学科,而且适
摘要:本文针对学生创意表达能力有限、教师个性化指导困难及过程性评价缺失等痛点,提出基于生成式人工智能的“双师课堂”教学模式,通过真人教师与人工智能教师的协同分工(真人教师聚焦高阶思维引导与伦理审查,人工智能教师承担知识供给、方案优化及过程性评价)重构教学流程,并以“高中教室椅子设计”项目为例,验证了生成式人工智能在创意即时呈现、个性化指导及动态评价中的实践价值,为通用技术课程从“做中学”向“创中学”转型提供了创新路径。
摘要:本文结合五线谱学习中常见的困惑问题,设计动态注释、集成乐谱识别及错误预警功能的AR实时识谱系统,并以《沃尔塔瓦河》为教学案例,借助AR技术实现声部叠加演示、调性从e小调向E大调转换的可视化以及节奏型动态高亮等。实验结果显示,实验组学生识谱准确率提升 32% ,复杂节奏型掌握速度较以往提升 40% ,学习兴趣量表得分高于传统教学组的1.8倍。由此可知,该系统的运用在多感官交互音乐认知中增效作用十分重要,能够为经典作品教学提供可迁移的技术范式。
摘要:本文深入探讨了数据与算法在义务教育阶段信息科技教学中的重要意义,强调“程序存储、程序控制”是信息科技解决实际问题的独特的学科方法,并通过“控制八段数码管显示数字”的实例,详细阐述了如何运用“数据 + 算法”解决实际问题,说明了将数据和算法分离的重要性,以及如何通过结构化的数据和相应的算法实现灵活高效的程序设计。
摘要:为了贯彻落实国家人工智能教育战略部署,积极响应上海市相关工作要求,本文以上海市闵行区义务教育阶段人工智能课程实施为案例,分析了人工智能课程推进的基本特征及其现实挑战,并在此基础上构建了‘ 1+2+N′′ 区域联动机制,整合了“分析—建构—转化—迭代”的路径,建立了“理论引领、技术支撑、实践导向”的资源体系,旨在为区域人工智能课程的有效实施提供参考。
摘要:在我国基础教育进入数字化、智能化时代的背景下,数字教材已成为中小学教材建设的重要方向。新一代数字教材凭借其多样化的内容形态,有力推动了教学方式变革。本文提出了“目标—任务—技术”三位一体的中小学数字教材建设机制,并以义务教育信息科技数字教材为例,归纳了数字教材在教学应用中的三种主要策略,供教师在不同的教学阶段灵活运用,从而使数字教材与教学策略相匹配,发挥出其应有的作用和效力。
摘要:本文针对高校教师教育专业“现代教育技术”课程教学存在的学时配置失衡、内容更新滞后、教学示范缺失、价值取向偏差四重困境,提出了“极简理念 + 人工智能”双核驱动改革框架,并通过构建三层课程体系、创新教学方法、重构评价机制,形成可复制的教学改革方案,以提升师范生信息技术应用能力及信息化教学设计能力,为智能时代教师教育数字化转型提供新范式。
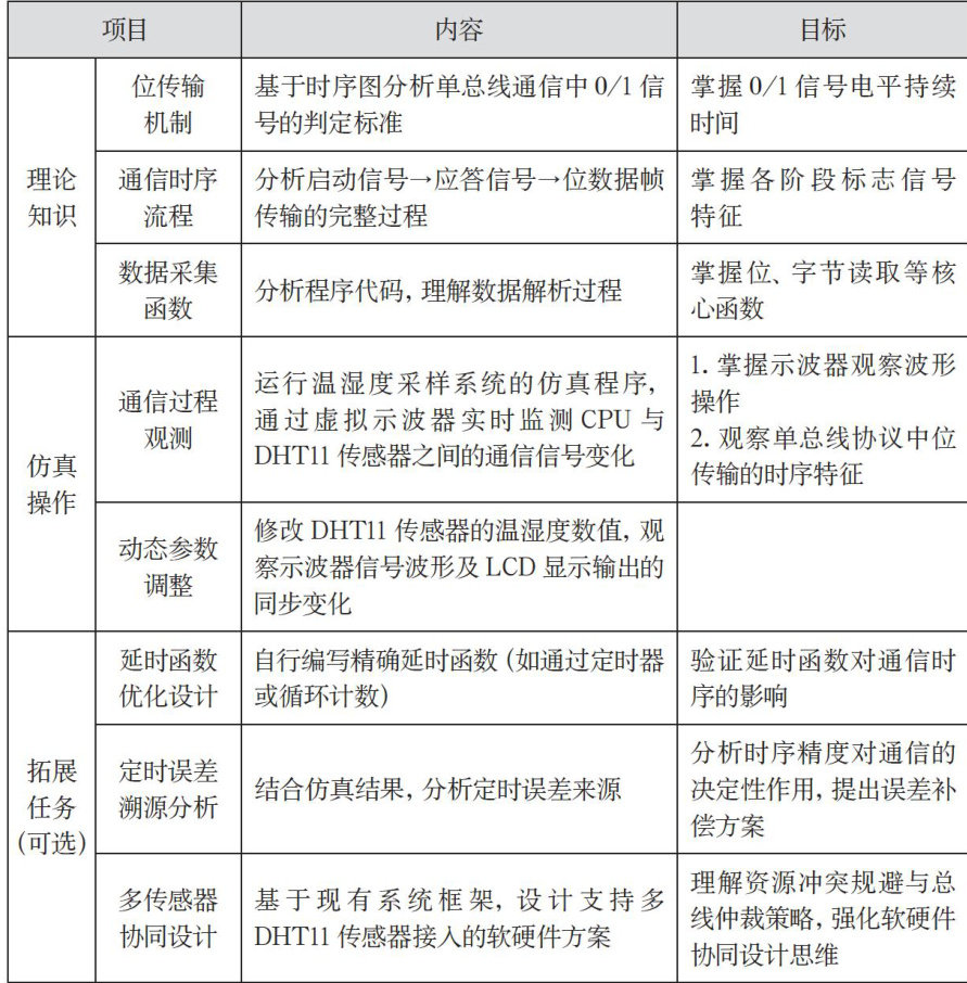
摘要:本文以学历继续教育中的实践教学困境为切入点,提出基于虚拟仿真技术的虚实融合教学模式,并以Proteus软件为例展开实证研究。针对成人学生工学矛盾突出、实验资源匮乏等问题,作者通过构建“虚拟仿真先行、实物验证补充”的三段式教学框架,将Proteus仿真平台深度融入“理论奠基→仿真验证→拓展强化”教学全流程。该模式通过低成本虚拟实验室实现 7×24 小时自主学习,支持参数化仿真、多维数据可视化及软硬件协同调试,有效破解了传统教学中设备依赖性强、时空受限等痛点。实践表明,虚实融合模式显著提升了学生工程实践能力与创新意识,为学历继续教育数字化转型提供了创新性的解决方案。
摘要:本研究以《教师数字素养》教育行业标准为参照,结合国内外相关研究进展,剖析发现当前我国高校外语教师存在技术一教学融合表层化、数据驱动评价能力不足、素养提升需求个体分化等核心问题,并针对这些问题提出了相应的提升路径。研究结果为高校外语教师数字化转型提供了理论参照,有助于构建契合外语学科特性的数字素养发展模式,进而为培养具备全球胜任力的国际化人才提供实践路径与师资保障。
摘要:生成式人工智能正深刻影响大学生的学习方式,推动其从知识获取向智能协同转变。本文分析了生成式人工智能如何重塑学习模式,探讨其对自主学习能力的影响,并提出高等教育需优化教学设计,引导学生合理利用智能工具,提高深度思考与自我调控能力,在技术赋能与学习自主性之间实现平衡。