习近平总书记明确要求,推进人工智能全学段教育和全社会通识教育。教育部办公厅印发的《关于加强中小学人工智能教育的通知》强调,要探索中小学人工智能教育实施途径,加强中小学人工智能教育,在2030年前在中小学基本普及人工智能教育。 我国人工智能发展的三个自标包括:坚持自立自强,突出应用导向,保障健康有序发展。保障其健康有序发展的机制就是人工智能全学段教育和全社会通识教育。 人工智能教育应该支撑青少年的未
人工智能不仅给信息科技课程带来了崭新的内容,也使得教育工作者重新构想智能时代信息科技课程的定位和使命。在人工智能冲击下,“人工智能学习”具有必要性,但如何保留信息科技课程原有的必要部分,使得人工智能时代的信息科技课程具有鲜明的时代性和教育性,也成为急需解决的问题。 为了共同研讨人工智能时代信息科技课程的变革与发展,本刊组织了“人工智能与信息科技课程变革”系列,从“人工智能赋能信息科技课程教学”“
摘要:在社会需求和政策的推动下,我国中小学人工智能教育呈现蓬勃发展态势。本文在提出人工智能素养是智能时代人才培养的必备素养的基础上,梳理了我国中小学人工智能课程开展的形式,并指出,中小学人工智能教育内容应超越基本操作,面向学生综合素养培养,此外,还应重视伦理教育。
摘要:本文详细介绍了安徽省中小学人工智能教育课程纲要的课程设计理念、层级结构、目标框架以及分层递进的课程内容,同时,介绍了在课程实施方面的两大策略,明确指出安徽省中小学人工智能教育课程纲要为安徽省中小学人工智能教育课程的落地提供了系统方案,助力培养适应智能社会的时代新人。
摘要:本文以人工智能伦理教育的实施路径与评估体系为研究对象,聚焦“真实问题解决”这一核心关键词,构建从“隐性渗透”到“显性课程”的梯度化实践框架,通过学科知识融合、项目式学习载体、跨学科主题学习三大路径设计,结合“三维九度”评估模型,形成“问题识别—分析—解决—反思”的完整闭环。研究结果表明,该框架能有效提升学生的人工智能伦理素养,促进信息科技课程从“技术技能训练”向“价值引领”转型,为培养具备数字时代伦理素养的未来公民提供可操作、可评估的教育解决方案。
摘要:本研究以上海大学附属浦东实验小学的人工智能课程建设为例,探讨了小学人工智能课程的校本实施范式。在借鉴国内外中小学人工智能课程的基础上,作者所在学校对人工智能课程的目标设定、课程内容建构、课程设置方式、教学模式、课程评价机制以及教师培训等进行了探索,旨在为小学阶段实施人工智能课程提供有益的参考和借鉴,以推动小学人工智能教育的进一步发展与完善。
前几天,我用生成式人工智能帮助我回复了一封棘手的邮件,它只用了10秒就帮我写完了,所生成的回复邮件堪称完美一英文地道,思路清晰,表达精准,说服力强,而且切中了我所需要回复的每一个要点。有那么一瞬间,我感到一阵深深的解脱,同时又有了一丝淡淡的、挥之不去的迷茫和不安。 教师正在将越来越多的、乏味的,甚至需要深度思考、推理、综合、批判性思维和创造性思维的任务外包出去了,外包给了人工智能。目的非常简
今天的中小学信息科技教育越来越倡导真实性学习,鼓励学生在探究中创造性地解决问题。传统的教学模式通常从问题分析入手,并在知识学习的基础上生成设计方案,进而通过制作作品解决问题。而在工程领域,有一种与此相反的思路——逆向工程法。其源头可以追溯到第二次世界大战时期,交战国各方通过拆解对手的军事装备(如飞机、坦克等),分析其设计原理,以加快本国技术研发的进度。此后,逆向工程法逐渐拓展到军事领域之外,到
今年,各省教育厅密集出台一系列与A相关的政策和指导文件,江苏、四川、河南、浙江、山东等省相继推出本省人工智能教育行动计划或实施方案,彰显出对人工智能教育的高度重视。有些地方已在秋季开学前编写好了各教育阶段的人工智能通识教材。 这些政策文件为人工智能教育的发展绘制了一幅宏伟蓝图,预示着人工智能将深度融入教育的各个环节,为培养适应未来智能化社会需求的人才奠定基础。然而从一线教师的实际感受来看,他
摘要:本文从小学四年级信息科技教学实践出发,引导教师挖掘生活、学习场景中的教学素材,将导航调度、学习评估等数据应用转化为具象化的教学案例,构建数据驱动的教学模式,通过学习个性化方案设计提升教学意义。文章重点强调数据安全防护的教学,帮助教师识别适合儿童认知的风险并设计数据安全防护策略,为四年级信息科技教师提供可操作的教学指引。
摘要:本文基于《义务教育信息科技课程标准(2022年版)》要求,以“数据与数据安全”单元为载体,通过素养导向的教学设计与实践探索,构建了基于联通主义理论的“五学课堂”教学策略,旨在提升学生的数字素养与技能,为课堂教学改革提供理论支持和实践路径。
摘要:本文以《义务教育信息科技课程标准(2022年版)》为纲,构建“数据守护者行动”项目式学习框架,通过校园食堂数据决策(生活实际)、加密锁具实验(原理具象化)、北斗导航危机推演(国家战略)三级场景,将新课标要求的“数据价值认知—安全防护—自主可控技术”转化为可操作的学生实践。
摘要:为了提供人工智能算法与电子电路硬件有机融合的学习平台,本文探讨了一种搭建简易的智能芯片设计实验教学环境的方案。作者提出,学生可以借助生成式人工智能的支持,突破传统硬件描述语言的学习障碍,快速完成从数据采集、模型训练到硬件实现的完整流程。实验教学环境以开源软件(如lcarusVerilog、Python机器学习库)和FPGA开发板为核心,通过项目式学习(如鸢尾花识别装置、好瓜坏瓜判断装置)引导学生体验软硬件协同设计,帮助学生建立系统级思维,深化对人工智能理论与应用的理解。
摘要:本文针对初中物联网教学中存在的技术超载、认知断层、协作低效与评价割裂问题,融合认知负荷、分布式认知及社会互赖理论,构建了“双板协同”四层模型,并以兰花智能浇灌提示系统开展项目验证。实践表明,该模型可有效降低操作复杂度,助力理解数据流逻辑,提升协作问题解决能力,并支持向光照监测等场景的功能迁移。
摘要:本文构建了人工智能赋能的小学“数据与编码”模块的教学体系,有效降低了学生的认知负荷,同时赋能教师高效创设项目式学习情境、生成互动教学资源、实施差异化教学,为一线信息科技教师提供了一套可借鉴、可操作的教学实践框架。
摘要:本文从基于新课标的验证性实验、基于开源硬件的探究性实验、基于人工智能的体验性实验三个维度入手,开发形式多样的信息科技实验案例,探索形成包含“聚焦核心概念,确定实验目标”“始于真实情境,发掘驱动问题”“提供支架工具,开展探究实践”“探索形成成果,公开交流分享”“贯穿实验全程,设计多元评价”五个环节的项目式实施策略,让学生在动手动脑、探究实践的过程中提升数字素养。
摘要:当今时代,计算思维已成为高中生核心素养的核心要素,且对其学业发展有着深远的影响,以培养计算思维为核心的教学改革已融入到教学的各个环节。本文聚焦“算法设计”与“计算思维能力提升”,通过开展项目式学习活动,探究算法多样性与算法优化对计算思维培养的赋能机制,并对计算思维的培养进行展望。
摘要:本文分析了高中信息技术课程思政存在的问题,聚焦立德树人,以社会主义核心价值观为导向,探索了基于项目式学习的高中信息技术课程思政路径,以期让课程思政与思政课程同向同行,实现全方位育人。
摘要:本文以“我为校园送餐机器人设计路线”为项目载体,通过人工智能大模型、智能体对各教学环节的精准支持,引导学生在真实问题解决中发展批判性思维与元认知能力,构建“合作初探—对比分析—迁移创新”三阶教学模型,探索深度求索学习范式下小学信息科技项目式学习的新路径。
摘要:跨学科主题学习作为《义务教育信息科技课程标准(2022年版)》倡导的创新教学模式,为落实学生核心素养培养目标提供了有效路径。本文分析了跨学科主题学习常见的“拼盘化”和“形式化”问题,梳理了跨学科主题学习的三要点,即基点、锚点、创点,最后提出以“情境基、目标线、问题链、活动脉、评价轴”五步策略开展跨学科主题项目式学习的一体化设计。
摘要:本文以上海中学国际部四年级图形化编程教学为例,探讨如何通过范例优化提升项目式学习的教学实效。作者通过提供逐层进阶的范例项目,结合“范例讲解—自主探究—小组协作—成果分享”的教学模式,引导学生对范例代码进行优化与创新,培养其计算思维与创新能力,并通过多元化评价机制关注学生的学习过程与差异性,实现“教一学一评”一体化,促进学生发展,提升教师的专业能力。实践证明,基于范例优化的教学策略有助于提升学生编程水平与学习兴趣,并为教师的教学设计与反思提供新路径。
摘要:单元化学习是小学信息科技教学的重要模式,在小学信息科技课堂教学中应用单元化学习策略,有助于构建系统的知识体系,显著提升教学效率,促进学生深度学习。本文提出,在小学信息科技教学中,要从单元大观念、驱动问题链创设、应用实践等多方面出发,实现学习内容结构化、深度化和迁移化,旨在培养学生的数据处理、逻辑思维、创新实践等多方面能力,提升学生的数字素养。
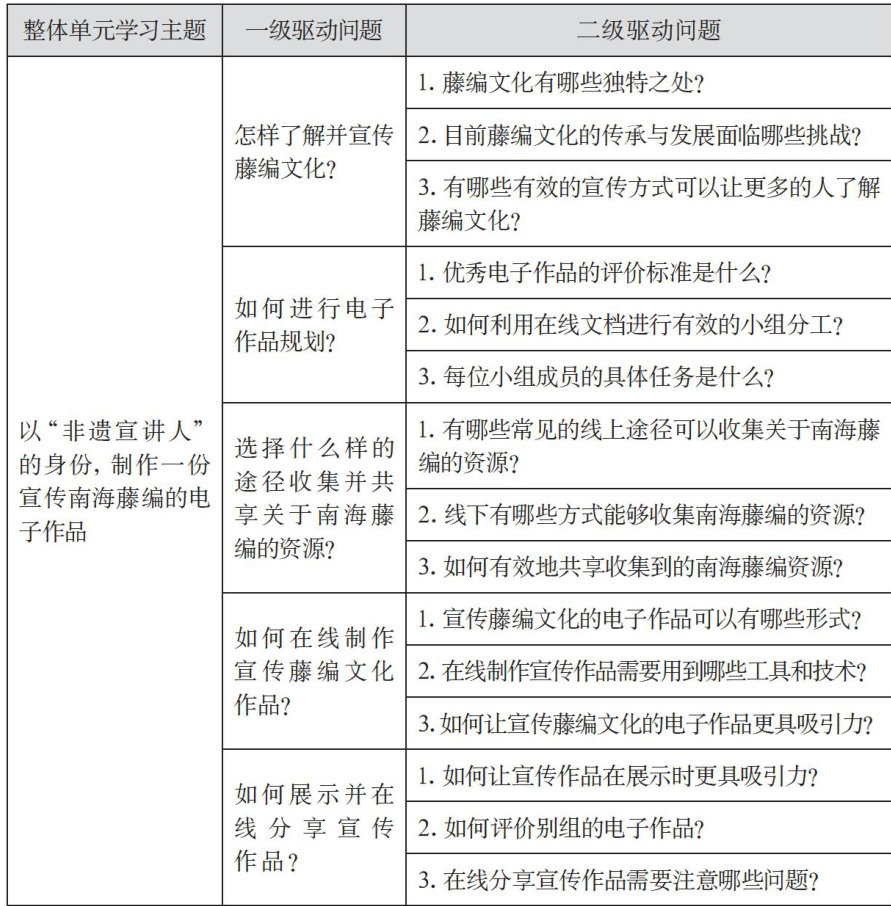
摘要:本文探讨了基于本土文化的信息科技整体单元教学实践,并以“南海藤编宣讲人”为项目式学习情境,设计了多级驱动问题和连贯任务,通过提供资源支持和优化评价体系,引导学生在真实情境中学习,提升其信息科技核心素养,增强对本土文化的认同感和自豪感。
摘要:信息科技课堂是培养学生信息意识的主要媒介,本文通过一系列以数字身份为内容的课堂活动设计,促使学生在运用信息技术解决现实问题的过程中理解和感悟数字身份的内涵和价值。
摘要:本文聚焦小学三年级“在线学习与生活”模块,探索人工智能引领下的在线协作教学实践。作者通过构建真实情境、搭建智能化教室、推行多样化教学法及构建综合性评估体系等策略,提升了学生信息素养与综合能力。
摘要:本文探讨了如何在高中信息技术课程中实现“教”“学”“评”的有机融合。作者重点围绕依学明教、依教定评,依教定学、学中有评,以评促教、以评促学进行论述,并结合教学实践,提出实现高中信息技术课程“教一学一评”一体化的有效措施,包括设计可视化成果导向的任务群、编制基于学科大概念的知识图谱、开发数字化的全过程学历案、建立自生成评价机制。
摘要:随着人工智能技术的飞速发展及其与教育领域的深度融合,教学智能体正日益成为教育工作者关注的焦点,“普罗米修斯之火”的寓意给研究与实践带来新的启发。研究发现,教学智能体的演进历经从规则驱动到大模型驱动多个阶段,其内涵是“人脑 + 大模型 + 知识库”三者的有机融合。本文针对教师课堂教学实际,提出“学创共生”的应用策略,帮助教师有效运用教学智能体通过“学习情境驱动—问题探究引导—知识系统贯通—课堂成果共创”实现个性化学习支持、精准教学管理与师生协同创新,并在此基础上反思其可能带来的挑战。
摘要:图像特征提取是计算机视觉中的基础任务,旨在将图像转换为具有代表性的数值向量,以便进行分析与比较。本文设计了一套对比实验,系统考察了传统算法(HOG)、卷积神经网络(如ResNet)以及多模态模型(CLIP)在图像特征提取方面的表现。实验通过计算图像特征向量的相似度,评估不同方法在语义理解能力上的差异。结果表明,虽然传统方法能捕捉基础视觉特征,但深度学习模型更能反映图像的语义内容,其中CLIP凭借其多模态训练背景展现出更强的图像理解能力。本实验不仅展示了技术方法的演进,更为人工智能教学提供了直观的实践案例,有助于学生理解特征提取的本质及其在机器认知中的作用。
摘要:本文以AI—TPACK智能素养模型为框架,系统建构智能时代教师技术工具认知与操作能力、技术整合的教学设计能力、学科知识与技术深度融合能力、技术批判与伦理反思能力的多维结构体系,并在此基础上探究人机协同教学模式,以期推进“教师智慧—机器协助—学生学习”多元主体协同一体化发展,助力教育生态从技术工具应用向深度融合创新变革。
摘要:本文将SOLO分类理论应用于初中物联网编程计算思维评价,构建了表现性评价量表。作者首先基于SOLO分类理论,从硬件连接、算法设计、系统调试、创新迁移四个维度出发,结合五个层级确定评价标准,并运用德尔菲法优化,确保量表科学严谨,然后以多个实际项目为实例,详细展示各维度、各层级的评价要点,最后提出基于教学流程嵌入评价、促进学生参与、依据结果改进教学的应用策略,形成教学闭环,以期为信息科技教育评价提供切实可行的工具。
摘要:学习进阶在近十年来逐渐成为教育界的研究热点。小学计算思维学习进阶与课程、教学和评价等都具有密切的关联。学习进阶是从计算思维构成走向计算思维实践的“扶手”。本文首先通过小学计算思维学习进阶的构建得出小学计算思维学习进阶初稿,然后经过专家审定和访谈修正对小学计算思维学习进阶进行定稿,最后运用Rasch模型对测评工具进行检验与修正,并对学生正式施测。测试结果显示:小学计算思维学习进阶符合学生实际的发展规律,学习进阶的成就水平基本通过实证检验,验证了计算思维学习进阶的合理性。
摘要:本文结合作者从事高职提前招生考试的实践经历,尝试使用Python改进高职提前招生过程中的报名、考试安排、成绩处理等数据处理方式,提高考试考务工作效率,降低手工处理的错误率,进一步解放考务工作者。
摘要:本文作者所在学校依托“大川学堂”智慧教育平台,通过教学资源重构、知识图谱联通、人工智能助教赋能三大核心引擎开展基于知识图谱的人工智能课程建设,实现从“知识传授”向“能力培养”的数智化转型,精准落地自主学习生态构建、教学体系升级以及个性推荐服务创新,以期赋能一流人才培养实践。