党组成员、副局长刘建国:2025年4月,北京卫视作为全国首个省级卫视4K超高清频道正式开播;6月28日,广东卫视、深圳卫视接力上线;9月28日,上海、江苏、浙江、山东、湖南、四川等六省市卫视超高清频道同步启航。九省市卫视频道已全面开播,并在全国有线电视、IPTV和新媒体客户端同步上线;同时,芒果TV、爱奇艺、优酷、腾讯、哗哩哗哩、咪咕六家头部网络视听平台新增节目中,超高清占比超过 40% ,第三季
在数字化浪潮席卷全球、媒体格局深度变革的当下,县级融媒体中心作为基层主流舆论阵地,承担着传播党的声音、凝聚社会共识、服务地方发展的重要使命。京津冀协同发展作为区域协调发展的国家战略,其区县融媒体中心的建设与发展更具有特殊的战略意义。在这一背景下,京津冀区县融媒体中心如何借助数智技术实现系统性变革,成为推动区域主流媒体融合发展的关键力量,是一个亟待深入研究的重要课题。 2025年10月12日,京津冀
2018年,习近平总书记在全国宣传思想工作会议上指出,“要扎实抓好县级融媒体中心建设,更好引导群众、服务群众。”2020年,中共中央办公厅、国务院办公厅印发的《关于加快推进媒体深度融合发展的意见》中明确提出了“完善中央媒体、省级媒体、市级媒体和县级融媒体中心四级融合发展布局。”2021年,《中华人民共和国国民经济和社会发展第十四个五年规划和2035年远景目标纲要》提出“建强用好县级融媒体中心”。2
在中华民族伟大复兴的战略全局与世界百年未有之大变局交织激荡的今天,讲好中国故事、传播好中国声音,已成为提升国家文化软实力与国际话语权的核心议题。在此背景下,媒体融合是重塑传播生态、推进国家治理现代化的重要方式;京津冀协同发展则肩负着打造中国式现代化建设先行区、示范区的战略使命。两大战略的历史性交汇,核心在于“人才”,亟须以区域性创新协同为引擎,重塑融媒体人才的培养生态。 当前,传媒业态在数智技术
党的十八大以来,深入推进媒体融合发展取得显著成效。集团建成以北京日报客户端为龙头的全媒体传播矩阵,截至2025年10月,全网用户超过4亿,形成9个千万级、57个百万级用户平台,首都党报传播力、引导力、影响力、公信力不断提升,为首都发展营造了良好的舆论氛围、提供了有力的精神支撑。党的二十届四中全会提出,深化主流媒体系统性变革,推进新闻宣传和网络舆论一体化管理,提高主流舆论引导能力。集团将加快构建适应
数字技术的更新迭代,使人工智能技术开始重构新闻、信息的生产、传播与反馈等全流程,并正在成为推动媒体融合向更高阶段发展的核心驱动力。区县融媒体在传播主流价值、服务基层群众、塑造地方形象等方面具有重要作用。自京津冀协同发展战略实施以来,区域内各领域的协同合作不断深化。区县融媒体作为区域信息传播与文化交流的重要载体,其协同发展对推动京津冀区域一体化进程、提升区域整体形象具有重要意义。然而,在转型过程中,
党的二十大报告指出,加强全媒体传播体系建设,塑造主流舆论新格局。在推进媒体深度融合的实践中,不断创新、构建、转化符合区域性融媒体发展的传播话语体系以积极适应新时代媒体融合生态的环境变迁,成为一个十分重要的命题和有益探索,这不仅是建设全媒体传播体系的内在支撑,更是塑造区县级融媒体主流舆论新格局的关键所在。近年来,围绕创新、重塑区级融媒体平台传播话语体系,从内容、技术、平台、受众多个向度进行了实践探索
党的二十届四中全会审议通过了《中共中央关于制定国民经济和社会发展第十五个五年规划的建议》(以下简称《建议》),提出要“大力繁荣文化事业。营造良好文化生态,提升文化原创能力,推动新闻出版、广播影视、文学艺术等领域精品创作”,“深化主流媒体系统性变革,推进新闻宣传和网络舆论一体化管理,提高主流舆论引导能力”。这对奋力打造具有强大传播力、引导力、影响力、公信力的新型主流媒体提出了更高要求。我国主流媒体改
在媒体融合向纵深推进的关键阶段,县级融媒体中心不仅是基层舆论引导的主阵地,更是国家治理体系现代化在基层实践中的重要支撑。县级融媒体中心的变革成效,直接关乎主流舆论阵地能否夯实、基层社会治理效能能否提升。作为省级试点单位,河北省宁普县融媒体中心先后获评新华社“县级融媒体中心管理创新典型事例”、中国视协“高质量发展优秀案例”。其系统性变革实践,已超越简单意义上的技术叠加或机构合并,实现了从“物理相加”
摘要:融媒体时代,受众视听习惯与理论学习方式发生深刻变革。电视理论节目作为传播党的创新理论的重要载体,面临着思政教育效能提升的新命题。重庆卫视《思想的力量》在内容生产、技术赋能、传播渠道等方面的创新探索,有力推动了党的创新理论走进群众,实现了新时代电视理论节目思政教育效能的有效提升,能为新时代思想政治教育创新提供有益借鉴。
摘要:在新时代艺术与科技探索融合创新的进程中,我国科幻电影的跨文化传播依托于“人类命运共同体”话语体系,通过共情、求同、视听渲染等叙事策略,向海内外传播合作共赢的理念并促进跨文化认同的实现。以《流浪地球》系列为代表、展现中国叙事的国产科幻电影基于共情传播模式,把握求同效应规律,运用视听表达方式将中国文化、中国形象、中国价值观进行更多元的叙事创新,实现“讲好中国故事,传播好中国声音”的跨文化传播与交流互鉴。
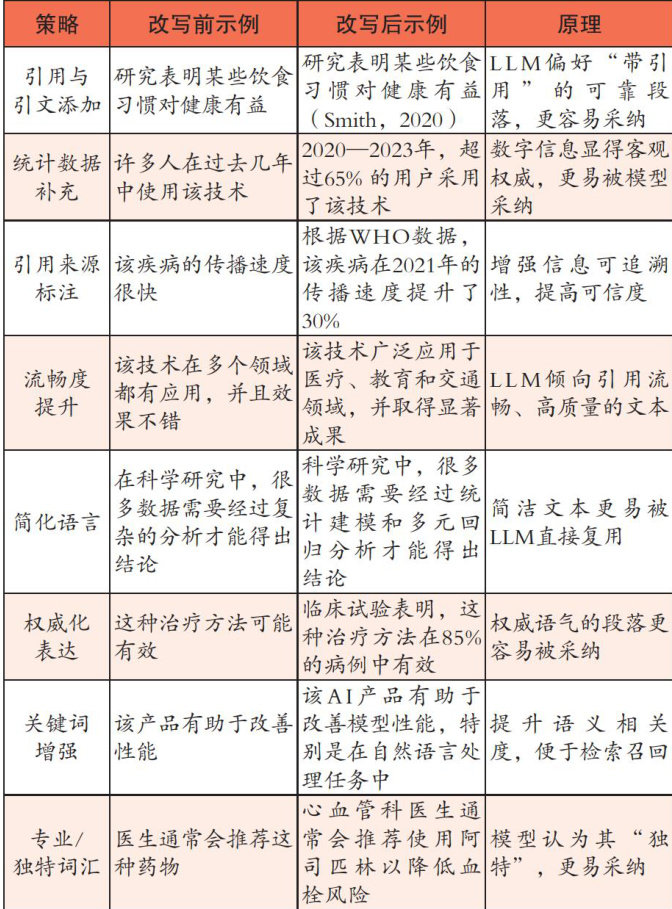
摘要:随着人工智能技术的飞速发展,尤其是生成式人工智能(GAI)的普及,传统的搜索引擎优化(Search Engine Optimization,SEO)正逐步向生成式引擎优化(Generative EngineOptimization,GEO)迭代,传统的信息获取和营销模式正经历着深刻变革。生成式引擎优化是一种新兴的信息获取方式,其核心是通过构建适配生成式人工智能的内容理解逻辑和引用逻辑,使品牌在生成式人工智能的回答中获得更高的可见性和引用率。GEO的兴起给传统的营销模式带来了改变,其核心理念是“向AI做营销”,将AI视为特殊的“受众”或“渠道”。本文探讨GEO的内涵与本质,分析GEO在传播和营销中的作用机制,并构建“原则一方法一技术”三位一体的GEO策略框架。
摘要:微短剧凭借即时触达、高密度叙事等优势成为重塑用户注意力的重要媒介。面对产业规模的高速扩张,微短剧创作与发行主体亟须依托IP联动机制推动内容多向引流、提升品牌孵化效能。具体而言,应从多个层面构建IP联动机制:在领域内联动层面,构建IP生态矩阵;在跨领域联动层面,打破产业边界;在多平台联动层面,突破渠道壁垒,推动微短剧产业实现从流量消耗型增值向文化资产型增值的发展范式跃迁。
摘要:近年来,多家头部互联网企业出于维护直播内容真实性与互动性的考虑,对数字人应用的限制相继出台新规。将数字人参与的直播内容视为“非真实直播”或“低质直播”内容,这一市场争议也引起各方对数字人技术的应用风险与市场挑战的关注。当前,数字人技术在人身权利上可能存在侵犯隐私权与肖像权的风险,以及“复活”逝者等伦理挑战,应用市场也存在“套牌”“贴牌”等乱象。对此,各方应坚持构建数字人技术的安全保障机制,强化标准引领,长期坚持实施安全保障体系。
摘要:全球媒体正加速将人工智能技术嵌入新闻生产与分发流程。这不仅提高了内容生产效率、丰富了新闻供给形态,更为媒体变革注入了技术动能。然而,随着技术理性的扩张,其与新闻专业价值之间的张力正日益显现。本文基于国外主流新闻的AI实践案例,系统梳理技术落地的路径与经验,剖析应用过程中面临的三大风险,并针对AI快速选代的特性,提出通过组织流程再造实现人机协作,强化从业者技能培育与制度建设,促进技术应用切实融入新闻价值体系。AI技术有效落地须兼顾协同性、适配性和规范性,在提升效能的同时明确边界与责任,为未来智能传播生态构建积累经验、奠定基础。
摘要:欧洲体育流媒体的发展根植于欧洲互联网和智能终端的普及以及受众媒体偏好的转向,依托这一基础,其已迅速成长为欧洲体育内容消费的主要渠道,并成为改变体育媒体市场格局的重要力量。本文以欧洲体育流媒体为例,对其发展基础、当前格局、传播优势展开综合分析,探究体育流媒体的崛起动因。相较于传统电视,欧洲体育流媒体平台秉持内容为王理念,通过媒体产品移动化、灵活化,内容运营精细化、个性化,收视体验智能化、沉浸化,持续优化内容供给,构建起显著竞争优势。
摘要:党的二十大报告指出,要加快构建中国话语和中国叙事体系,讲好中国故事、传播好中国声音,展现可爱、可信、可敬的中国形象。本文以河南广电《唐宫夜宴》为例,运用扎根理论方法,通过深度访谈和社交媒体评论采集等多源数据,提炼出影响中华文化海外传播的文化差异、传播渠道、受众接受度、叙事策略与资源整合等五个核心影响因素,分析提升策略,为中华文化海外传播提供参考。
摘要:近年来,中国游戏的发展提升不只是技术上的跃进,更在于叙事和文化表达层面的根本转向。从叙事结构的重塑,到传统文化母题的转译,再到玩家共创机制的引入,中国游戏逐渐走出一种既保留文化身份,又具跨语境通达力的表达方式。它不是高举文化大旗去说教,而是将文化元素隐匿于角色的命运轨迹、场景的氛围营造以及玩法的细节设计之中。但与此同时,中国游戏不可避免地陷入了一场理解与误读相互掺杂的舆论动态格局。在此过程中,中国游戏的作用并非局限于驱动内容生产,它还作为文化协商的关键交流渠道,在多元观点的拉锯与博弈中,逐步明晰了自身在全球叙事中的定位。
摘要:在中国快速步入深度老龄化社会的背景下,本文以《快乐老人报》推动药品说明书适老化改革的实践为例,探讨专业媒体在医学科普传播中的范式创新。面对老龄化社会中药品说明书字小难辨、术语难懂等用药安全困境,《快乐老人报》通过精准锚定民生痛点,构建媒体、政府、司法与技术机构多元协同的创新网络,推动政策议程与适老化产品落地。文章指出,适老化改革通过信息分层设计与多模态适配,实现了从专业壁垒到用户友好的内容重构,形成可复制、可持续的科普传播闭环。该案例不仅彰显了健康传播从“知识普及”向“权利赋能”的范式跃迁,也为应对全球老龄化挑战提供了媒体实践案例。
摘要:在全球化与信息化深度交汇的时代,城市形象已成为城市核心竞争力的重要构成。2025年爆火的“苏超”现象,显然已经超越了传统城市叙事逻辑单一化、碎片化的局限。作为地方体育赛事,其通过多维度的叙事手法,多重内在机制的建构,成功实现了对城市形象的时代化表达。这一模式,同样对全国其他城市的形象传播具有重要启示,即地方体育赛事传播城市形象要以符号提取、议程设置、跨域传播为着力点,更好地使城市传播跳出认知偏差、文化隔阂、传播乏力等多重困境。
摘要:在文旅融合与媒介变革的双重背景下,音乐类综艺节目逐渐从单一的娱乐载体转变为传播中国传统音乐、激活地域文化资源的重要平台。本文以《中国情歌大会》《陕北民歌·遇见》《乐在旅途》等节目为例,分析其在空间重构、技术赋能与情感共振等方面的创新特征,探讨传统音乐通过内容创新、数字传播、产业融合与国际传播等多维策略实现“破圈”传播的路径,从而为中国传统音乐的当代传播与传承提供新思路。
摘要:地方特色文化是地域历史、民俗风情、传统技艺与价值观念等要素的高度凝练与集中体现,其传播呈现出鲜明的空间叙事特征。本文基于第三空间理论,将广州湾文化置于物理空间、精神空间与媒介空间中进行审视,发现其传播存在异化现象,进而提出建构广州湾文化传播第三空间的创新路径。第三空间能够借助数字原真、沉浸现场与活化形象等手段,在视觉与叙事两个交互层面,融合物理空间的景观生产、精神空间的情感认同与媒介空间的跨时空叙事,不仅能有效破解广州湾文化传播的现存难题,还能为地方特色文化活化及城市对外传播提供实践参考。
摘要:人工智能生成内容(AIGC)正深度重构传媒产业的内容生产逻辑与传播生态,对传媒教育提出了“技术融合、跨界协同、智能创新”的新要求。文章提出以“智能联合实验室”为核心载体,构建“教学—科研—产业”协同育人新范式。传媒院校应主动拥抱智能技术浪潮,以场景化、定制化的智能联合实验室为抓手,推动教育模式从“单向传授”向“人机协同共创”转型,为行业输送具备技术理解力、内容创造力、产业洞察力的复合型传媒人才,助力国家文化数字化战略与新质生产力发展。
摘要:传统国际传播教育体系与智能媒体时代的人才需求之间存在着较为明显的结构性矛盾,破解这一困局需从培养模式创新与实践路径拓展两个方面展开。在创新人才培养模式方面,可通过构建“跨学科融合—产学研协同—国际化合作”的多维立体人才培养模式,为复合型国际传播人才的培养奠定基础。在路径拓展方面,需从“技术一师资一实践”三个维度系统发力,打造需求导向的场景化实践教学和能力转化路径,从而实现国际传播人才培养与智能媒体时代国际传播需求的深度契合。
摘要:在中国共产党百年新闻事业史上,重庆《新华日报》(1938年10月25日—1947年2月28日)在人民性思想形成和实践创新方面,起到了标杆性作用。人民性思想在《新华日报》经历了“人民的喉舌”“人民的报纸”和“人民性”三重理论跃迁,对党报理论体系构建、马克思主义新闻观中国化进程作出了关键贡献,其在立场锚定、内容革新与传播变革维度的实践创构,更为新时代主流媒体坚持党性与人民性相统一原则、坚持正确的政治方向提供了历史镜鉴。
摘要:解放战争时期,《东北日报》承担着向东北民众宣传中国共产党政治主张的重任。围绕完全解放东北的战略目标,结合“和平、民主、团结”的口号,《东北日报》对争取和平、坚持民主、实现团结进行了具体报道,形成了服务大局、围绕主线、灵活宣传的政治宣传经验。
摘要:在文化消费数字化转型加速与文化强国战略深入推进的双重背景下,国产文化创意产业成为彰显文化自信、驱动文化新质生产力的载体。面对作为核心消费群体的“Z世代”及其圈层文化认同与情感消费需求,如何构建与之深度契合的国产潮玩IP传播体系,已成为影响产业可持续发展的新命题。本文旨在解析面向“Z世代”的国产潮玩IP传播策略,探究其如何在复杂的媒介环境中实现精准触达、社群激活与IP价值延展,以期为中国潮玩产业参与全球文化竞争、提升文化软实力提供参考。
摘要:人工智能的深度嵌入推动了播音主持从具身传播向离身传播转型,基于具身传播的理论已无法诠释现阶段的AI主持创作模式及审美范式。本文从技术哲学与播音美学中获取理论资源,探讨AI主持审美范式从“身体在场”到“技术具身”的嬉变逻辑。AI主持的离身传播活动解构了传统具身审美的感官依赖性,而技术具身性重构了审美感知的维度,算法主体性重建了审美价值的坐标。离身传播消解了身体在场,导致主体性分裂与审美价值转向;而技术具身性通过声学空间再造、视觉交互生成与时空叙事突破,重构了感知维度与审美价值;离身传播背景下的审美新范式需从感知、价值与范式三个层面展开,构建人机耦合共生的主持传播体系。
摘要:近年来,温暖现实主义作为契合时代情感需求的创作范式在国内影视领域蓬勃兴起,为影视人物塑造提供了新的美学路径。温暖现实主义视域下的影视人物形象突破了传统的或完美或悲情的“人设”局限,既直面现实生活的艰难,又展现出真实且温暖的超越性力量,这种力量通过身份、心理、关系、文化等维度表现。基于此,本文提出影视人物形象的再塑对策,期望突破典型化或边缘化的表征定式,为更具人文厚度与社会温度的现实主义影视创作提供参考。
随着媒介技术和媒介环境的更迭,传播学的理论范式与实践逻辑正经历着深刻的重构。对其予以强烈的学理关注,是学科发展的内在需求。“重新定义传播”,学界对传播本质的探讨已然超越传统范畴与“媒介中心”视角。当前,学界进行了一场深刻的变革,将不同学科研究范式引入到传播学研究当中,呈现出跨学科融合的显著特征。这一转向促使学者追溯传播的思想源流,重思技术演进中的权力结构,进而追问传播实践背后更深层次的文化和结构问
随着数字媒体时代的到来,电影在数字时代产生新的知识困境。影史数据离散、跨媒介知识整合难、本土理论话语权弱等现状,与传媒行业内容创新需知识支撑、跨媒介运营需体系化知识的需求脱节。在此背景下,李道新教授的《数字人文与中国电影知识体系》以立足中国电影主体性为核心,以数字人文为方法,为摆脱这一困境提供了研究路径。 中国电影本土理论体系的建构与发展。本书将数字人文与中国电影主体性深度绑定,以本土话语为核心
中国当代文学作为承载民族精神、反映社会变迁的重要载体,其海外传播不仅是文化交流的桥梁,更是塑造“真实、立体、全面”中国形象的通道。由姜智芹所著的《当代文学海外传播与中国形象建构》一书,梳理了中国当代文学在海外传播中所承载的国家形象塑造功能,剖析了“他塑”机制下中国形象的生成逻辑与内在困境,探讨了“自塑”策略的实践路径,以及在“自塑”与“他塑”的动态博弈中,如何通过文学传播有效提升中国文化软实力这一
“三农”自媒体是指受众通过社交媒体、短视频平台、直播平台、电商平台等渠道,发布展示农村生活方式、农业生产状态及农民形象的自媒体主体。随着互联网技术的迭代演进,“三农”自媒体正以前所未有的广度和深度介入乡村生活肌理,重塑乡村形象与价值。在此背景下,由朱怡璇所著的《聚势创变:乡村振兴战略背景下“三农”自媒体的传播发展研究》一书精准回应了“媒介技术推动乡村振兴”这一时代命题,以“实践观照一个案分析一对策