【热点综述】 习近平总书记指出,“中国人民在长期奋斗中培育、继承、发展起来的伟大民族精神,为中国发展和人类文明进步提供了强大精神动力”。中华民族伟大复兴已经进入不可逆转的历史进程,当今世界正面临世界百年未有之大变局,人类社会面临前所未有的风险和挑战,国内外形势错综复杂,机遇和挑战并存。新时期,应对新挑战,需要大力弘扬和传承中华民族精神,激发伟大创造精神、伟大奋斗精神、伟大团结精神、伟大梦想精神,
租购同权是指通过立法,明确租赁当事人权利义务,保障当事人合法权益,建立稳定租期和租金等制度,逐步使租房居民在基本公共服务方面与买方居民享有同等待遇。2025年7月21日,国务院总理日前签署国务院令,公布《住房租赁条例》,自2025年9月15日起施行。这是我国首部专门针对住房租赁市场的行政法规,标志着“租购同权”从理念走向法治化实践。
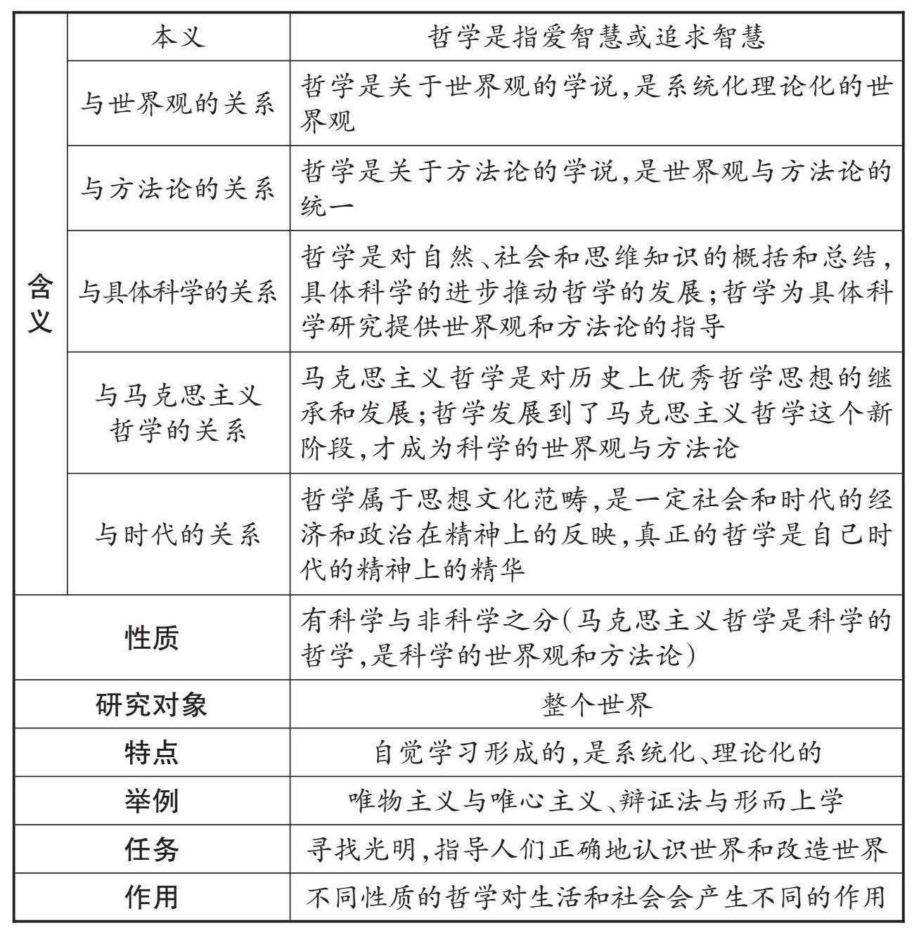
重难突破 1.全面把握哲学 2.哲学的基本问题和基本派别 (1)哲学的基本问题 就是思维和存在的关系问题,也就是意识和物质的关系问题。它包括两方面内容:一是思维和存在何者是本原的问题;二是思维和存在有没有同一性的问题。 (2)哲学的基本派别 (3)图解哲学基本问题和基本派别的关系 3.全面理解马克思主义哲学 (1)马克思主义哲学产生的历史条件:①阶级基础:无产阶级
[题型特点] [解题方法] 解答评析类主观题要先找到辨点,拆分设问,再结合材料和所学知识进行分析,最后指出该怎么办。 1. 正误混杂型解法: 2. 观点互补型解法: [典例展示] 阅读材料,完成下列要求。 材料一 基础设施是经济社会发展的重要支撑。中央提出,持续推进重点领域补短板投资,加快交通基础设施建设、完善社会民生基础设施等;系统布局新型基础设施,加快建设
一、单项选择题 1. 习近平文化思想是新时代党领导文化建设实践经验的理论总结,深刻回答了新时代我国文化建设举什么旗、走什么路、坚持什么原则、实现什么目标等根本问题,丰富和发展了马克思主义文化理论,为做好新时代新征程宣传思想文化工作、担负起新的文化使命提供了科学行动指南。由此可见,习近平文化思想( ) ①体现了科学的世界观和方法论的统一 ②揭示了物质世界的本质和运动规律 ③源于新时代社会主