【热点综述】 习近平总书记指出:“在一个国家的各种制度中,政治制度处于关键环节。所以,坚定中国特色社会主义制度自信,首先要坚定对中国特色社会主义政治制度的自信,增强走中国特色社会主义政治发展道路的信心和决心。”制度自信源于对制度优势的认同,中国式民主政治制度深深扎根于中国社会土壤,以中国共产党的领导为最大优势,以全过程人民民主为本质属性,以人民代表大会制度为可靠制度保障,具有无可比拟的优越性。
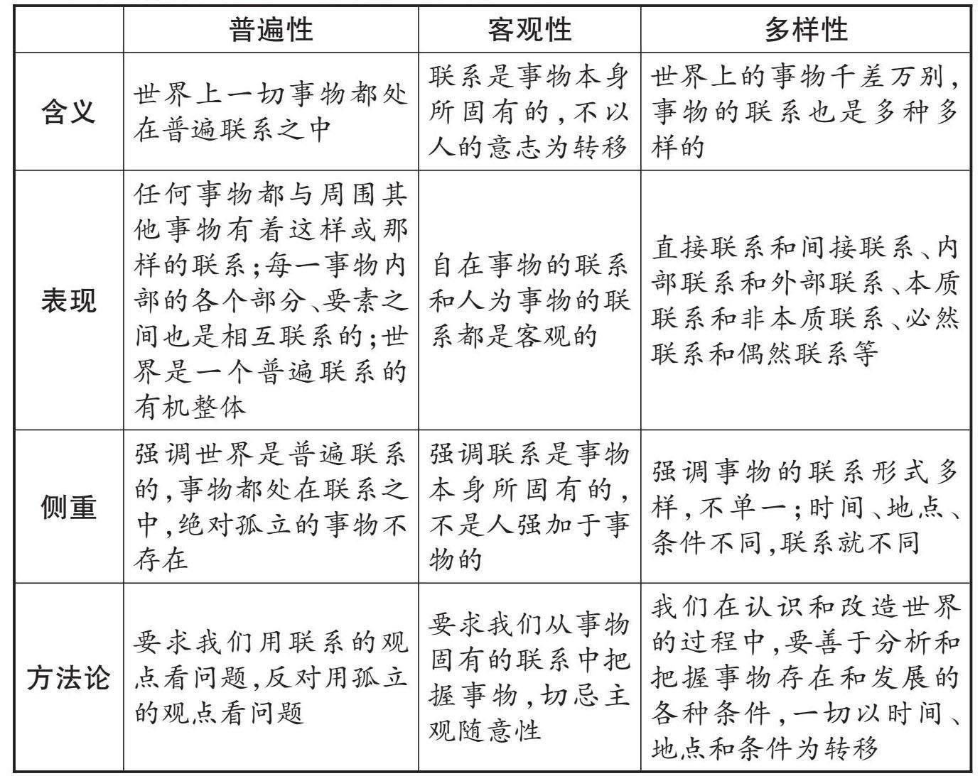
重难突破 一、唯物辩证法的联系观 1.联系的含义及特点(原理) (1)含义:联系是事物之间以及事物内部诸要素之间的相互依赖、相互影响、相互制约和相互作用。 (2)特点:普遍性、客观性、多样性。 2.用联系的观点看问题(方法论) (1)全面把握整体与部分的辩证关系原理 (2)全面把握系统与要素的辩证关系原理 ①整体和部分的关系,在一定意义上就是系统和要素的关系。 ②系统和要素是相互
[题型特点] 图表类主观题一般由一个或几个图表(表格、曲线、柱状、饼图)提供相关数据,要求从纵向和横向及其图表之间的联系中分析数据,挖掘有价值的信息,发现问题,揭示规律,从中归纳正确结论的一种题型。 从考查的方式看,主要依托表格、坐标、曲线、饼状图、柱状图等图示,考查对社会热点问题和生活焦点问题的分析和理解,其具有内容的鲜明时效性、形式的灵活多样性、设问的层次递进性等特点。 从考查的能力看,
一、单项选择题 1. 复旦大学科研人员创建出一种新型钙-氧气电池,可在室温条件下充放电,稳定运行700次循环,展现出高安全性、较低成本等优势,并为可穿戴电池织物的发展提供了新思路。材料说明( ) ①人通过努力可以根据固有联系建立新的具体的联系 ②人在尊重联系客观性的基础上创造了自在事物联系 ③人为事物的联系在主客观条件的相互作用下形成 ④坚持系统优化的方法是揭示事物真实联系的前提 A