【热点综述】 历史和现实都告诉我们,只要毫不动摇坚持和加强党的全面领导,不断增强党的政治领导力、思想引领力、群众组织力、社会号召力,永远保持党同人民群众的血肉联系,我们就一定能够形成强大合力,从容应对各种复杂局面和风险挑战。 【时事热点1】以持续作风建设强化党的领导 2025年3月,中共中央办公厅印发《关于在全党开展深入贯彻中央八项规定精神学习教育的通知》(以下简称《通知》)。《通知》明确,
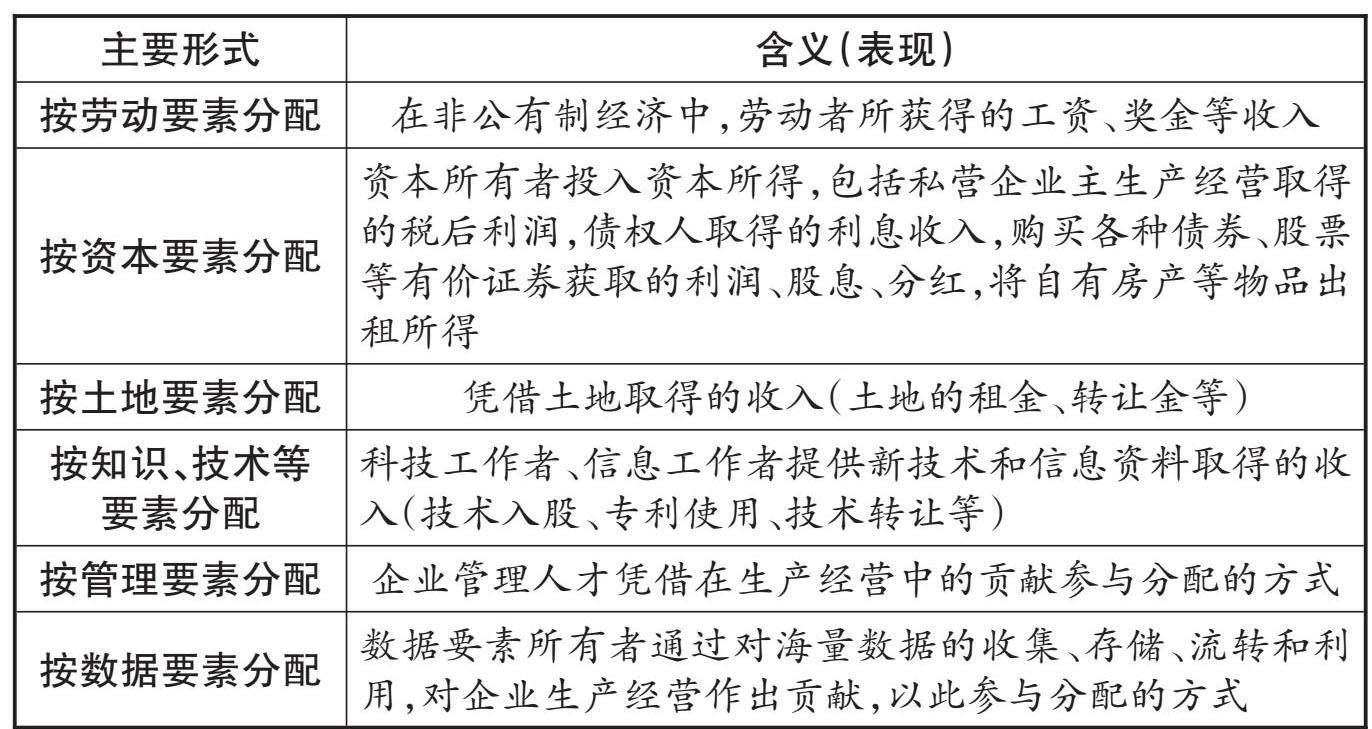
重难突破 1.我国的分配制度 (1)我国坚持公有制为主体、多种所有制经济共同发展,决定了分配制度必然是按劳分配为主体、多种分配方式并存。 (2)按劳分配 ①性质:按劳分配是社会主义的分配原则。 ②基本内容和要求:范围——公有制经济范围内;主体——有劳动能力的社会成员;尺度——在作了必要的扣除后,以劳动者提供的劳动(包括劳动数量和质量)为尺度对个人进行分配,多劳多得、少劳少得。 ③实行按
[题型特点] 一般以典型事例、重大决策、成功做法等为背景,要求学生结合材料中的信息,运用所学的相关知识,分析解决某一问题的措施、要求等。设问往往以“分析如何解决、给我们的启示、针对某事提出建议、某些做法给我们的启发”等方式呈现。 [解题方法] 1. 第一步,分析设问和材料对知识范围、措施主体、措施指向的要求。一是看对知识范围的要求,即明确从哪一模块角度分析问题,或者运用上述模块中
一、单项选择题 1. 小王妈妈是一家国有企业的技术人员,一年的工资、奖金有12万元,每年还能凭借技术入股分红3万元。爸爸经营一家小型超市,一年的收入有15万元,他转让了自家承包地的经营权,一年也能获取6000元。小王在一家私营企业工作,一年的工资、奖金有8万元。关于小王一家的收入,下列说法正确的是( ) ①小王妈妈技术入股分红属于按技术要素分配 ②小王爸爸经营超市所得收入属于劳动性收入