摘要:胚胎发育晚期丰富蛋白(late embryogenesis abundant protein,LEA)家族在植物种子发育和抗逆中有着重要的作用,研究采用生物信息学和亚细胞定位方法探索了青稞HvnLEA6的结构和功能。结果表明,HvnLEA6启动子区域含有多个与脱落酸(ABA)、茉莉酸(JA)、生长素以及种子特异性响应相关的元件;HvnLEA6蛋白由117个氨基酸残基组成,为亲水性蛋白,没有信号肽和跨膜结构,定位在细胞核中;HvnLEA6中 a 螺旋、无规则卷曲分别占氨基酸总数的 62.39% 、 37.61% ,不包含延伸链和 β- 折叠;HvnLEA6具有一个保守的LEA_1结构域,该结构域为 a 螺旋,是HvnLEA6中最保守的结构;该蛋白表面带正负电荷的区域也主要集中在LEA_1结构域;由此认为,LEA_1结构域是HvnLEA6蛋白发挥功能的主要区域。分子动力学模拟研究发现,HvnLEA6在75—85氨基酸残基区域(即 a 螺旋与无规则卷曲的过渡结构)表现出较高的结构灵活性。综上所述,青稞HvnLEA6可能直接参与细胞核中核酸与蛋白复合结构的保护,从而响应逆境胁迫,其活性或表达受 ABA 和JA 的联合调控。
摘要:为探讨旱地栽培条件对云南地区直播粳稻生长发育及稻米品质的影响,以滇型杂交粳稻滇禾优615和常规粳稻楚粳 54为试验材料,设置旱地栽培(DC)与传统淹水栽培(FC)2种模式,分析旱地栽培条件下直播粳稻农艺性状、产量性状和稻米品质性状的变化。结果表明:与FC相比,旱地栽培的直播粳稻的生育期延长,出苗率、分蘖数、株高、剑叶长、穗长、实粒数、穗粒数、干物质积累及产量显著下降,结实率和千粒重无显著变化;稻米的糙米率和精米率无显著变化,垩白度与垩白率显著下降,蛋白质含量降低,直链淀粉含量和食味值升高,RVA谱特征值反映稻米口感有所提升。总体来看,旱地栽培虽能改善稻米品质,但会对农艺性状及产量产生不利影响,滇禾优615较楚粳54表现出更好的旱地栽培适应性,是缺水地区更具推广潜力的抗旱品种。
摘要:为了探究大豆短期连作对土壤理化性质及微生物群落结构的影响,以新植(CK)、连作2a(T1)、连作3a(T2)的大豆根际土壤为研究对象,采用高通量测序技术结合土壤理化性质分析,揭示大豆短期连作障碍的关键驱动因素。结果表明:土壤养分整体呈现先升后降的特征,有效磷(AP)含量在T1时升高,在T2处降低至 6.73mg/kg ,仅有CK的 42.06% ;速效钾(AK)和有机质(OM)含量连作3a后分别比CK降低 38.68% 和 10.59% ;土壤 pH 值下降至6.15。微生物群落的多样性及丰富度在大豆连作2a后均有增加,但连作3a后又降至CK阶段水平,真菌子囊菌门的相对丰度降至 39.43% ,较CK减少了21.54个百分点,而被孢霉门相对丰度增加了12.24个百分点,细菌酸杆菌门相对丰度保持不变,变形菌门相对丰度较CK上升3.83个百分点。相关性分析结果显示,子囊菌门与AK及 pH 值显著正相关;而被孢霉门与TP正相关,但与OM、AK及 pH 值负相关;酸杆菌门与TK及 pH 值显著正相关,与HN、AP呈显著负相关;变形菌门与TP、TK及HN 显著正相关,但与TN、OM及 pH 值显著负相关,绿弯菌门与OM、AK显著正相关。因此,笔者认为,当土壤有效磷含量低于 10mg/kg 、子囊菌门丰度低于 40% 时,常伴随土壤质量下降和微生物群落失调,可作为短期连作风险的初步预警指标。
摘要:为筛选适宜文山核心烟区种植的烟后套作鲜食作物,研究以单作烤烟为对照(CK),系统比较了套作鲜食玉米( T1 )、大豆( T2 )和豌豆( T3 )对植烟土壤理化性质、酶活性、微生物区系及烟叶产质量的影响。结果表明:(1)与CK相比,T1~T3 均提高了根际土壤 pH 值与有机质含量,其中, T3 的有机质增幅达 39.8% , T2 的碱解氮含量较CK显著增长 21.4% T1~T3 均显著降低了土壤水溶性氯含量;(2) T1~T3 均提高了土壤的过氧化氢酶、蔗糖酶、脲酶和硝酸还原酶活性,并增加了土壤中细菌、真菌和放线菌的数量;(3) T1~T3 均提升了烟叶的经济性状,其中 T2 的产量与产值最高;(4) T1~T3 均提高了上部烟叶总糖、还原糖、钾含量、糖碱比和钾氯比,其中各套作处理的糖碱比达到或接近优质烟叶标准范围(8\~10),且仅 T2 的钾氯比 >4 ,燃烧性最优;(5)外观质量评价总分排序依次为 T2>T3>T1>CK ,各套作处理的残伤均低于 CK 综上,烟后套作3种鲜食作物均能有效改良土壤性状并提高烟叶产量和品质。综合来看,套作大豆( T2 )的效果最优,适宜应用于文山核心烟区“烤烟 +N′′ 模式。
摘要:为明确施硫技术对缓解水稻镉(Cd)污染胁迫的应用效果,通过盆栽试验模拟土壤Cd单一胁迫(施硫酸镉1.46、4.38和 7.30mg/kg ),以‘玉针香’为供试水稻品种,探究了硫肥施用量(施硫酸钾0、31.32、62.64、93.96、125.28和 156.6g/ 盆)对不同程度Cd污染土壤中水稻地上部Cd积累量、土壤Cd 含量以及水稻植株逆境生理指标的影响。结果表明:施硫酸钾62.64g/ 盆的处理对水稻籽粒与茎秆的降Cd效果最优,其中水稻籽粒Cd含量在轻、中度Cd污染环境下较对照分别下降22% 、 32% ,水稻茎秆Cd含量在中、重度Cd污染环境下较对照分别下降 23% 、 41% ;Cd胁迫对水稻籽粒中可溶性糖含量的影响较小,但其对可溶性蛋白与 L- 脯氨酸含量的影响较大。硫肥用量过高或过低均会干扰水稻对Cd的吸收调控,并影响其逆境生理响应。综合来看,施硫酸钾 62.64g/ 盆是一种有效降低水稻Cd吸收且兼顾籽粒营养品质的潜在施肥策略,为轻中度 Cd 污染农田的安全利用提供了参考依据。
摘要:研究以采自华中地区的10份南获种质为试材,系统分析了不同种源南获种质的生物学性状和生物质品质性状,并探究了水热液化条件下不同种质半纤维素的转化效率及低聚木糖、木糖得率。结果显示:不同种质的生物学性状多样性丰富,可溶性物质和灰分含量变异系数较大,但纤维素、半纤维素和木质素含量稳定,变异系数均低于 10% ;经水热液化预处理后,半纤维素含量从 23.38% 降至 7.56% ,而纤维素和木质素在残渣中的相对含量均明显提高;不同南荻种质的半纤维素水解率和糖产物得率存在明显差异,种质B0234的半纤维素水解率和木糖得率均最高,分别为 67.86% 和 34.30% ,C0402的低聚木糖得率最高( 58.74% )。总体而言,华中地区南获生物质原料均一性好,其在核心组分上的稳定性有利于标准化工业应用;水热液化技术可实现半纤维素向低聚木糖等目标产物的高效降解。
摘要:为筛选适用于锌污染地区生态修复的林木材料,研究以白花泡桐2个地理株系P-35-1和P-35-15为材料,采用盆栽试验模拟梯度锌胁迫( Zn2+ 含量分别为0、326.5、653.0、 979.5mg/kg ),系统比较2个株系的生长、光合特性及生物量分配特征。结果表明:锌胁迫显著抑制2个株系的生长,但P-35-1对锌胁迫的耐受性较强,在中浓度锌胁迫( 653.0mg/kg )下仍能保留38.5% 的生物量,而P-35-15对锌胁迫更为敏感;在低浓度锌胁迫( 326.5mg/kg )下,P-35-1的叶绿素含量显著增加,而P-35-15的叶绿素含量随着锌浓度增加而持续降低;低浓度锌胁迫下P-35-1的最大净光合速率和光能利用效率提升,中高浓度锌胁迫下光合受损但光补偿点降低,P-35-15在各胁迫水平下的最大净光合速率和光饱和点均显著降低,光合作用持续受到抑制。总体而言,株系P-35-1通过低锌促进、中锌耐受的光合调节策略适应轻中度锌污染环境,综合考虑其生长优势和深层根系特性,株系P-35-1适用于广西典型矿区轻中度锌污染边坡的生态修复。
摘要:为促进茯苓5·78菌种的开发利用,优化菌种生长环境条件,提高菌种质量,文章系统探究了温度、 pH 值、碳氮源、基质配方等环境因子对茯苓5.78菌丝体生长的影响。结果表明:茯苓5·78为嗜酸性食药用菌,其菌丝体生长的适宜温度为25°C 、适宜 pH 值为4,以可溶性淀粉为碳源的生长优于其他碳源,适宜氮源为酵母粉,培养基中添加尿素会抑制菌丝生长。在菌种扩繁过程中,原种培养基质最佳配方为松木屑 60% 、麦麸 20% 、玉米面 17.5% 、尿素 0.5% 、石膏粉 1% 、过磷酸钙 0.5% 和蔗糖 0.5% ,栽培种培养基质最佳配方为松木屑 65% 、麦粒 10% 、麦麸 20% 、玉米面 2.5% 、石膏粉 1% 、蔗糖 1% 、磷酸二氢钾 0.2% 和硫酸镁 0.3% ,基质中适量增加松木屑和玉米面含量将有利于菌丝生长,提高菌种质量。
摘要:为了研究草地贪夜蛾VDAC基因的功能,克隆了草地贪夜蛾VDAC基因(SfVDAC),通过生物信息软件对 SfVDAC进行生物信息学分析,并采用RT-qPCR技术检测草地贪夜蛾卵、幼虫、蛹、成虫期不同组织中 SfVDAC的相对表达水平。结果显示:SfVDAC的ORF序列长度为 849bp ,编码282个氨基酸,包含有1个Porin_3结构域,预测SfVDAC分子量为30.0kDa ,等电点为7.74,未发现信号肽和跨膜结构,属于亲水性蛋白;多重序列比对及进化树分析表明,SfVDAC与斜纹夜蛾、甜菜夜蛾等鳞翅目昆虫的VDAC同源性较高( 97.02% ),说明草地贪夜蛾与这些昆虫亲缘关系较近;预测SfVDAC蛋白二级结构中占比最多的是无规则卷曲( 35.82% ),最少为 β- 转角( 6.74% ),三级结构分析发现其具有2个通道结构。研究还表明,在不同发育时期,SfVDAC基因幼虫期表达量最高,卵期表达量最低;组织表达结果表明 SfVDAC基因在中肠、马氏管中表达量较高,血淋巴中表达量最低。
摘要:为探究永州烟草根腐病的发生规律及影响因素,于蓝山县烟草主产区开展病害调查,观察当地烟草根腐病的发生动态,并记录不同栽培品种、移栽方式、施肥模式及种植模式下的田间发病情况。结果表明:该病害发病时间早,移栽后20d即出现病株,5月1日后进入病害高发期,平均发病率达 27.67% ,此后病情发展迅速;3个品种的感病程度存在差异,其中云烟99的发病率和病情指数较低,田间抗病性相对良好,云烟87和湘烟7号则更易感病;移栽方式上,不覆膜移栽的发病率和病情指数明显低于膜上移栽;不同施肥模式对前、中期根腐病发生无显著影响,但 F3 模式(增施基肥与提苗肥、不施用农家肥、减少追肥次数)下,烟草生长后期的病情相对较轻;种植模式上,在调查后期, R2 (烟草—休闲—晚稻—烟草)与 R3 模式(烟草—休闲—烟草)的发病率均极显著低于 R1 模式(烟草—晚稻—烟草—烟草);综上,建议优先选用云烟99 等田间抗性表现较好的品种,并配套采用不覆膜移栽、合理施肥及轮作休耕等防控措施。
摘要:花生白绢病是由齐整小核菌(Sclerotium rolfsi Sacc.)侵染引起的一种全球性土传病害,严重制约了花生产业的可持续发展。为有效防控该病害并降低其对花生生产造成的经济损失,重点解析了花生白绢病的发生发展规律与致病分子机制,并系统综述了农业防治、化学防治、生物防治与菌药协同防治这4类关键防控技术的研究进展,以期为构建高效、绿色的花生白绢病综合治理体系提供理论参考。
摘要:为优化金柑含片的配方,以金柑为主要原料,通过配比甜味剂(白砂糖)、润滑剂(硬脂酸镁)、填充剂(可溶性淀粉)和崩解剂(微晶纤维素)等辅料制备金柑含片。以感官评分为评价指标,以 5g 金柑粉为基准,采用单因素试验评估4种辅料的适宜添加范围,并利用响应面法优化辅料配比,同时测定以最优配方制备的含片片重、硬度和崩解时限。结果表明:最优配方为在 5g 金柑粉的基础上添加 8.6% 可溶性淀粉、 13.4% 白砂糖、 0.8% 硬脂酸镁和 10.8% 微晶纤维素;依据该配方制备的金柑含片呈均匀橘黄色,表面光滑,金柑风味浓郁,酸甜适中,崩解时限 12~13min ,硬度 72.64~75.21N ,片重0.18\~0.20g,质量参数符合相关标准。
摘要:为挖掘具高育种价值的抗旱茶树种质,为优质品种选育提供亲本材料,研究以19份在干旱环境生长势良好的云南大叶种资源为试材,测定其常规生化成分(水浸出物、茶多酚、咖啡碱、氨基酸)和儿茶素组分含量,并结合主成分分析与聚类分析法进行综合评价。结果表明:供试材料4种常规生化成分的变异系数在 5.84%~23.60% 区间内,平均值为 13.07% :儿茶素组分的变异系数为 25.69%~ 50.58% ,平均值为 36.29% ,变异幅度较大,儿茶素总量的变异系数低于各组分,仅10.52% ;聚类分析结果显示,19份材料共分为3个类群,儿茶素总量均值排序为第1类群 < 第Ⅱ类群 < 第Ⅲ类群;主成分分析提取了4个累积贡献率达 80.15% 的主成分,其变异主要受儿茶素与氨基酸这2个因子主导;筛选出高茶多酚含量( ≥20.0% )材料5份,高氨基酸含量( ?3% )材料2份,高咖啡碱含量( ≥4% )材料5份。综上,19份云南大叶种茶树种质资源具有丰富的生化多样性和较高的遗传改良潜力。筛选出一批有明确育种价值的种质资源,云茶05-130综合性状最优,云茶05-059氨基酸含量最高,另包括云茶05-060等1批特色组分资源。因此,建议对云茶05-130和云茶05-059进行扩繁,以培育抗旱优质新品种;同时可将其他特色资源用于抗旱育种亲本或高功能性产品开发。
摘要:为探讨中华鳖 BMP4基因的分子特征及其在卵泡发育中的作用,采用分子克隆和生物信息学方法获得了中华鳖 BMP4全长cDNA序列,采用荧光定量PCR对 BMP4mRNA 组织表达、性周期中卵巢及孵化胚胎性腺的表达特性进行分析。结果显示:中华鳖BMP4cDNA序列长度为 1743bp ,具有 1209bp 的开放阅读框, 450bp 的 5′ 端非编码区, 75bp 的 3′ 端非编码区,编码402个氨基酸,编码蛋白的等电点为9.24,分子量为 45.07kD 。BMP4氨基酸序列具有由24个氨基酸残基组成的信号肽和6个螺旋结构。龟鳖类 BMP4氨基酸序列的同源性分析显示:中华鳖与绿海龟(Chelonia mydas)、红海龟(Caretacaretta)和棱皮龟(Dermochelyscoriacea)聚成的一支比较近。表达分析表明: BMP4mRNA 在卵巢组织中表达量显著高于其肝、肌肉、肠道和精巢组织( P<0.05 )。 BMP4mRNA 在性周期的中华鳖卵巢中冬季表达量最低,在春季卵巢内卵泡发育期表达量最高,排卵后其表达量随即回落。试验结果表明:BMP4基因参与中华鳖卵巢内卵泡的生长、成熟和排卵的调节,同时可能参与中华鳖胚胎性腺发育,而不参与中华鳖胚胎性腺分化。
摘要:通过采用耕地压力指数、人均粮食占有量和粮食短缺指数模型基础上构建的粮食安全综合指数模型,系统评估并分析2001—2023年湖南省粮食安全水平的县域空间分布及演化特征,提出相应策略建议,以期进一步提升湖南省粮食安全水平,从而助力保障国家粮食安全。结果表明,2001—2023年湖南省粮食安全水平整体处于稳定的安全、低压力状态,但仍存在一定的风险;湖南省粮食资源县域分布不均,粮食充裕的县域主要分布于中部、北部平原地区,西部与东南部的山地县域以及人口众多、城镇化程度高的市区县域的粮食安全形势相对严峻;湖南省粮食安全水平的空间差异是自然与社会经济等因素共同作用的结果。在此基础上,提出进一步严守耕地红线,提升耕地质量,优化土地利用结构;推进农业科技创新,优化种植结构,弥补区域短板;强化粮食安全分级调控与区域协作,健全粮食安全保障体系,提升风险应对能力等策略建议。
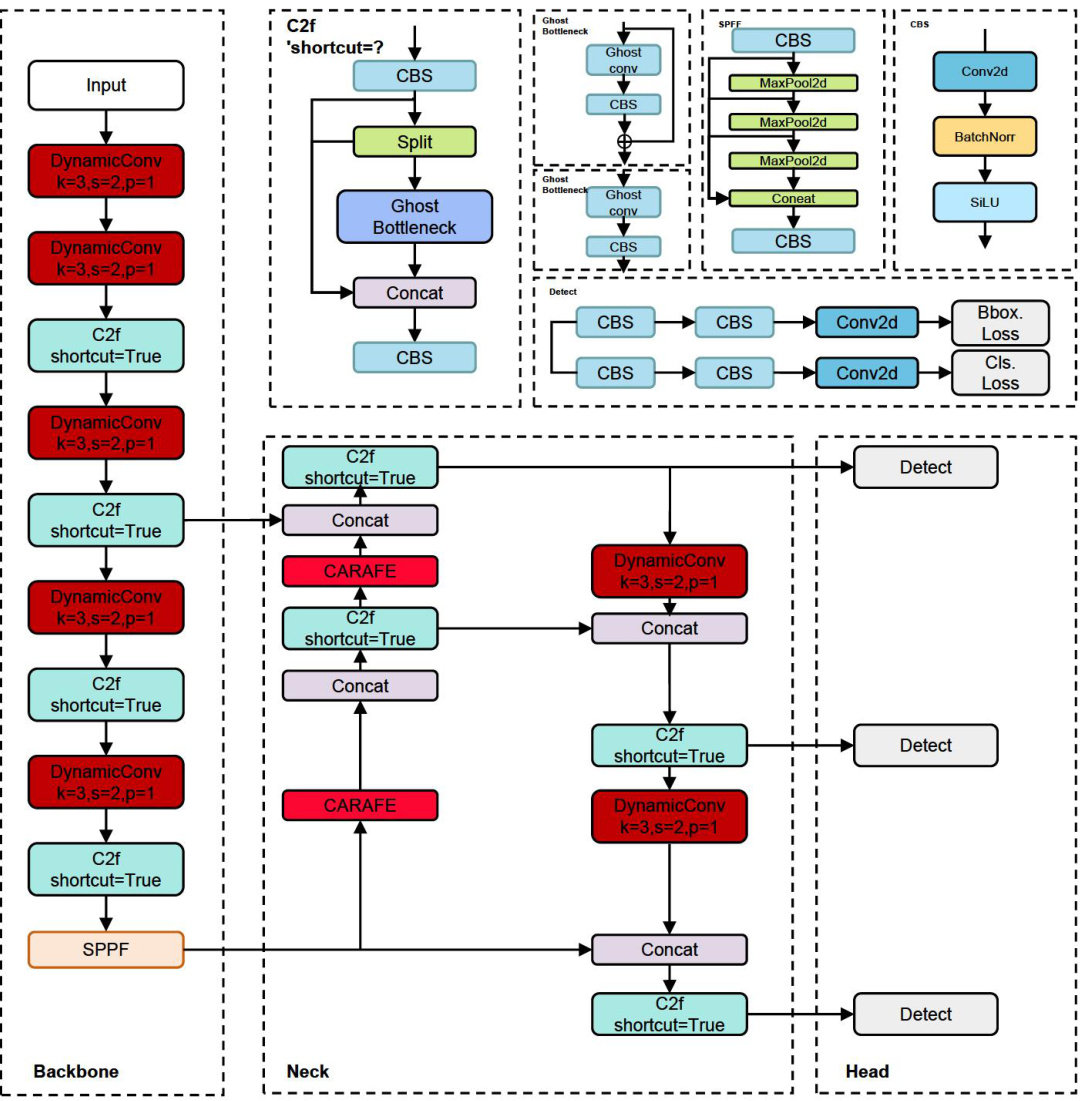
摘要:为实现玉米田间杂草的精准高效识别和轻量化模型部署,研究提出一种基于YOLOv8n的轻量化检测模型。在YOLOv8n的基础上,该模型引入CARAFE上采样模块,增强对目标细节与位置的特征重建能力,有效提升小型目标和边缘目标的检测精度;在C2f结构中引入GhostConv模块,减少模型的计算量和参数量;以动态卷积替换标准静态卷积,以自适应特征增强策略补偿轻量化带来的精度损失。结果表明,改进后模型的 mAP@0.5 达到 83.4% ,较YOLOv8n提高了1.3个百分点,计算量和参数量降至6.0GFLOPs和 2.3M ,分别较YOLOv8n降低了 25.9% 和 23.3% 。改进后的轻量化YOLOv8n模型在保持较高检测精度的同时,具有更低的资源消耗和更强的移动端部署潜力。